Z么?0+18”所院校是艺考生的艺术梦x堂,原因竟然是这?..
提到?0+18”所院校Q对于一些往?a href="http://m.e44ee.com/" style="color:#00F;">?/a>生来说ƈ不陌生,但对于刚准备参加或有意参加的同学来讲Q貌似ƈ不知道具体是哪些院校Q本期,我们ؓ大家详细介绍q?0+18”所Q希望对新生们有所帮助!
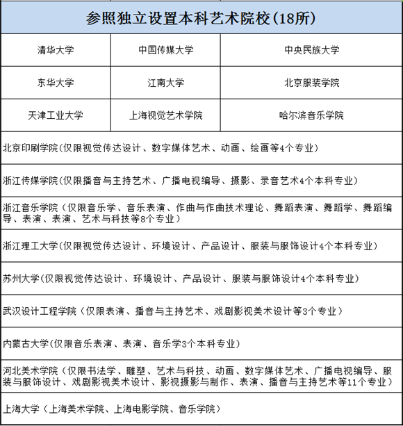
01.?0+18”具体是哪些院校?
?0+18”所院校可以说是国内艺术教育的殿堂院校Q它们是教育部确定的30所独立讄的本U?a style="color:#00F;">艺术院校?8所教育部批准的参照独立讄本科艺术院校招生高校。在各自领域如美术、设计、媄视、音乐、舞y、传媒等领域处于领头的C?/span>
注:其中解放军艺术学?/a>已于2017qƈ入国防大学,改徏为国防大学军事文化学院,不再以艺术高考Ş式招生。所以目前不在其名单内?/span>
正是如此Q这些院校在招生录取上相比其他高校拥有很大的自主权及优先权?/span>
具体表现Z下几个方面:
一是专业考试由院校自行组l,可跨省设Ҏ考,其他本科院校原则上只在本校所在地讄l织校考?/span>
二是可不~制分省分专业招生计划,而其余高校均ȝ制招生来源计划?/span>
三是可自行划定本校艺术类本科的文化和专业录取最低控制分数线Q对文化分、专业分均达到分数线的考生Q省招办按高校提出的调档比例投? 而其余高校由省招办根据各Ҏ招生计划数和考生的考试成WQ确定省录取最低文化控制分数线Qƈ按照高校招生来源计划投?/span>
四是录取Ҏ属于艺术提前Ҏ中的W一ҎQ拥有最高优先录取权?/span>
30所独立讄的本U艺术院校都是公办院校?/span>
后来Z发现除了独立讄的本U艺术院校之外,q有很多大学的艺术专业也都发展得非常好? 为公qv见,教育部打破了仅限艺术cd学的评选机Ӟ于是有了“参照独立设|的本科艺术院校招生办法执行”的 18 所学校?/span>
参照独立讄的本U艺术院校与独立讄的本U艺术院校在艺术cL生中同样享有自主权和优先权?/span>
参照独立讄的本U艺术院校名单中Q除了独立学院之外,基本늛了从985、到211、再到民办学校的全类型?/span>
清华大学?a style="color:#00F;">中央民族大学?85工程重点高校Q?a style="color:#00F;">中国传媒大学?a style="color:#00F;">东华大学?a style="color:#00F;">江南大学?a style="color:#00F;">苏州大学?11工程重点高校?/span>
?a style="color:#00F;">上v视觉艺术学院是一所以国有投资ؓMQ同时吸收其他社会力量和民营资金Q合所有制的新型综合艺术类普通本U高{学校?/span>
武汉设计工程学院?a style="color:#00F;">沛_术学院则ؓ民办普通高校?/span>
从上q内Ҏ们可以看出,?0所独立讄本科艺术院校”是专业性极强的特色院校Q其目的是针对国情和社会发展需要,培养专门的、高端的、精q创意文化产业斚w的艺术h才,带有极强的目的性?/span>
而?8所参照独立讄的本U艺术院校”是在参照?0所”的教育模式和学U设|基上,借助自己原有的完善而全面的院系配置Q不仅能够让所需要培ȝ学生掌握高精艺术技能,q能Z们带来通才教育评Qؓ学生搭徏一个全面发展的成才q_QI补艺术类专业院校在学U构Z的不I如信息科技、自然科学和人文C会U学斚w的知识等?/span>
02.q些院校受艺考生q捧是有原因?/strong>
独立讄的本U艺术院校和参照独立讄本科的艺术院校之所以受生们追捧,在于q些院校一直以来表现出的强大优ѝ具体表CؓQ?/span>
一、师资力量雄?/strong>
q些院校都有非常强大的教师团队,?a style="color:#00F;">北京电媄学院现有国家“千划”和“万划”入选者、百千万人才工程国家Uh选、中宣部及北京市“四个一批”h才、“高创计划”领军h才、全国及首都力_奖章获得者、n受国务院Ҏz脓专家、全国优U教师、北京市优秀教师、教学名师、师德先锋、长城学者等人才百余人次?/span>
中国术学院拥有全国“d艺双馨”中青年文艺工作?人,全国宣传文化pȝ“四个一批”h?人,癑֍万h才工E国家人?人,享受国务院政府特D|贴专?人,教育部长江学者特聘教?人,教育部“新世纪优秀人才支持计划”入选?人,全国优秀教师及全国模范教?人,国家“万划”哲学社会科学领军h?人,国家“万划”教学名?人,江省特U专?人,江省高校优U教师4人,江省有H出贡献中青q专?人等一大批国家U、省部优秀人才?/span>
中国传媒大学同样拥有一批国内外享有盛誉的教授、学者,其中Q?名双聘院士,2人入选“长江学者”,2人入选国务院学位委员会学U评议组成员Q?人入选“新世纪癑֍万h才工E”国家人选等?/span>
二、专业特色较?/strong>
q些院校大部分拥有国家、省U的特色专业?/span>
如中国传媒大学,是教育部直属的信息传播领域行业特色大?
中央术学院Q是中国历史上第一所国立术教育学府Q也是中国现代美术教育的开端,催生了中国最早的术学制Q开创了中国最早的书法、造型、设计、徏{、h文等大学学科Q是C以来中国术高等教育的奠,目前也是教育部直属的唯一一所高等术学校?/span>
北京电媄学院Q是北京市h民政府、国家新d版广甉|d和教育部重点支持的艺术高校,国际电媄电视高等院校联合会理事学校和亚太地区电媄q会执行dQ首家主持国家?63”项目的艺术院校Q是国家动画教育研究基地、北京媄视艺术研I基地和中国儿童电媄研究中心的挂牌单位,是亚z电影学术交的中心Q被誉ؓ“中国电׃h才的摇篮”?/span>
教育部直属的中央戏剧学院Q是中国高等戏剧教育联盟总部、亚z戏剧教育研I中心总部和世界戏剧院校联盟秘书处所在地Q世界戏剧院校联盟国际大学生戏剧节活动基圎ͼ国家“特色重点学U项目”徏N校,拥有联合国教U文l织戏剧教育席位Q是C国第一所戏剧教育高等学校?/span>
三、毕业生发展前景?/strong>
q些院校因其独具特色Q培M国内所在领域的尖人才、名而媄响深q,其毕业生依托校友资源{,发展前景普遍好于其他院校院校?/span>
如中央戏剧学院就培养了姜文、陈宝国、陈道明、m俐、章子怡、邓、孙U雷、汤唯、刘烨、易烊千玺、李兰_{一大批知名校友;
中国传媒大学则培M白岩松、张紫宁、马思纯、康辉、丁文华、刚强、v霞、欧阛_丏V李梓萌、郭志坚{知名校友?/span>
03.ȝ
最后,提醒各位新生们Q想考?0+18”,一定要有针Ҏ备考,因ؓq些院校的出题较为灵zd变,考试侧重点也各不相同Q不仅需要同学们有较好的专业基础Q还对综合素质有一定要求,所以徏议考生们选择一家正规专业的培训学校接受专业集训,x我们微信公众PW一旉获取关于?0+18”的最新资讯动态哦!
(囄来源|络Q如侉|联系立删)




















艺术高考详情解?/a>
天籁艺术学校?/a>
天籁初中生艺?/a>
天籁复读生艺?/a>


天籁W十二届艺术?/a>
天籁W十三届艺术?/a>
天籁W十四届艺术?/a>
天籁2015学霸风云?/a>


2016天籁名校?/a>
天籁2016学霸风云?/a>


2017学霸风云?/a>

2018天籁荣耀?/a>
2019天籁荣耀?/a>

















渝公|安?50010702500490?/p>