【艺考必知】全国各大艺术院校的录取模式有几U?q不清楚的赶紧看Q?/h1>
?/a>新规之后各地的艺考政{逐渐收紧Q新一届艺考生肩上背负的压力越来越大。而要惛_新的环境下利H围Q加大录取的几率Q掌?a style="color:#00F;">艺术院校录取中的几种模式是必不可的。下面,我们将详细介绍目前全国各大艺术院校的录取模式,希望能帮助到?
01.专业优先模式
x化课q省提U,按专业课从高C录取。这U录取方式一直是L的艺考录取规则,各大专业c院校都会按照这U录取模式选拔考生?/span>
如果你报考的高校采取的是专业课优先的方式Q那么你在高考时候的文化译֎力就会小很多。因为只要你的高考成l达C学校的最低录取分数线Q你的高考分数在后面的录取中pv不到什么作用了Q能否被录取Q就要完全参照你的专业课排名。这栯来,文化课仅仅是一个“敲门砖”。更需要考生做的是努力练好基本功Q提升专业课成W。例如:
西南民族大学艺术cM业招生简?节?
在专业成l合格和文化考试成W辑ֈ所在省(市、自d)录取控制分数U的情况下,按考生专业考试Ll从高到低,q参考相关科目成l,Ҏ考生填报的志愿,h体全面考核Q择优录取?/span>
Ҏ教育部《普通高校艺术类专业招生办法》,如我校招生省区组l了艺术cM业统考,考生q必d加统考,且统考成l合D方能按学校的录取规则参加录取。舞y表?专科)专业Q直接用考生l考成l进行录取?/span>
02.专业课、文化课兼顾模式
x化课q省提U,专业译֒文化译取一定的比例Q按l合分从高到低录取。目前随着l考的实施和各大院校对文化课要求的提高Q用这U录取模式的院校正在逐渐增多。例如:
上v大学艺术cL生简?节?
1、绘?国画、a甅R版?、雕塑、艺术设计、会展艺术与技术、艺术设?数码艺术)的合成d计算Ҏ为:
专业考试成W(折算后满分ؓ150?×(文化成W满分/150)×60%+文化成W×40%
2、徏{学专业的合成d计算Ҏ为:
专业考试成W(折算后满分ؓ150?×(文化成W满分/150)×30%+文化成W×70%
3、美术学专业的合成d计算Ҏ为:
专业考试成W(满分?00?×(文化成W满分/100)×20%+文化成W×80%?/em>
(注:文化成W满分x化课的dQ根据地区的不同有所差异Q全国大部分地区的高考满分ؓ750分,江苏U艺术类考生为满分ؓ440分?
03.文化课优先模?/strong>
x化课q省提U,专业课过关的情况下,按文化课从高C录取。以q种形式作ؓ录取标准的院校现在很,除部分综合类大学和个别的专业会以文化课比重做重点参考,极少学校使用Q例?a style="color:#00F;">厦门大学、哈工大?/span>
艺术设计专业招收艺术c考生Q黑龙江省考生参加术cȝl考,我校不组l校考,l考成l达到我校在黑龙江省所在的录取ҎU,我校按高考文化课成W从高分到低分录取Q且外语成W不低?0分?/em>
其它省䆾的考生Q美术类省统考成l合g我校校考合|按高考文化课成W从高分到低分录取Q且外语不低?0?江苏省ؓ64??/em>
04.专业差异性模?/strong>
卛_同一个高校里Q不同专业的录取Ҏ和分数的比例都是不相同的。换句话_q种方式l合了前面的三种方式。例如:
沛_大学本科招生章程(节?
W五章第二十条:艺术c考生录取原则
一、美术类专业的录取?/em>
沛_省的考生采用沛_省美术类专业l一考试成W;在达到所在省份该专业l考合D求的前提下,外省考生采用我校单独l织的专业考试成W。具体原则是Q在文化成W辑ֈ各省最低录取控制分数线的考生中,
(一)术??a href="http://m.e44ee.com/zt/meishu/index.html" style="color:#00F;">书法方向)、摄׃业按照文化成l和专业成W各占50%的百分制权重计算考生l合成WQ从高分C分择优录?
(?艺术设计、绘M业按照专业成l从高分C分择优录取?/em>
二、音乐类专业的录取?/em>
沛_省的考生采用沛_省音乐类专业l一考试成W;在达到所在省份该专业l考合D求的前提下,外省考生采用我校单独l织的专业考试成W。具体原则是Q在文化成W辑ֈ各省最低录取控制分数线的考生中,
(一)音乐学专业按照专业成l占60%、文化成l占40%的百分制权重计算考生l合成WQ从高分C分择优录取?/em>
(?音乐表演、舞y编g业按照专业主U成l从高分C分ƈ参考视唱、乐理择优录?考生专业d必须辑ֈ我校最低投线)?/em>
(?音乐表演(合唱与指挥方?Q按照专业主U成l从高分C分ƈ参考听辨、钢琴视奏成l择优录取?/em>
(?作曲与作曲技术理Z业:按照专业ȝ成W从高分到低分q参考视唱、钢琴演奏成l择优录取?/em>
(?表演(戏剧方向)按照专业成W从高分到低分择优录取?/em>
三、播音与L艺术专业的录取?/em>
沛_省的考生采用沛_省播音与L艺术专业l一考试成W;在达到所在省份该专业l考合D求的前提下,外省考生采用我校单独l织的专业考试成W。在文化成W辑ֈ各省最低录取控制分数线的考生中,按照专业成W?0%、文化成l占40%的百分制权重计算考生l合成WQ从高分C分择优录取?/em>
05.专业差异+省䆾差异模式
q种情况可以作前面四种情况的集合,同时q要对省份加以考虑Q这U方式就更加l合了,录取规则也更加复杂。比如某一院校的不同专业录取模式不一P各专业对某些省䆾的考生要求也不一栗例如:
四川师范大学本科招生章程(节?
W四章第二十三条Q艺术与体育cM业的专业考试成W与录取原?/em>
1、我校艺术与体育cM业的专业考试成W?/em>
?我校体育cd专业的专业考试成W以考生参加的所在省(市、自d)l一l织的专业考试的考试成W为准?/em>
? 我校在四川省、重庆市艺术cL生的所有类别的专业考试成W均以考生参加的省(?U统一考试的专业成lؓ准。其余各?市、自d)艺术cL生的专业考试成W以我校单独D行的艺术cL生的专业考试成W为准?/em>
2、艺术与体育cM业的录取原则?/em>
在考生思想政治品d考核与n体健L冉|查合格的基础上,考生参加“普通高{学校招生全国统一考试”的成W辑ֈ生源所在省(市、自d)相关层次最低控制分数线及艺术与体育cM业考试成W辑ֈ相应Ҏ(或学校划定的)合格分数U的情况下,我校严格按照l合成W“从高分C分”的原则择优录取?/em>
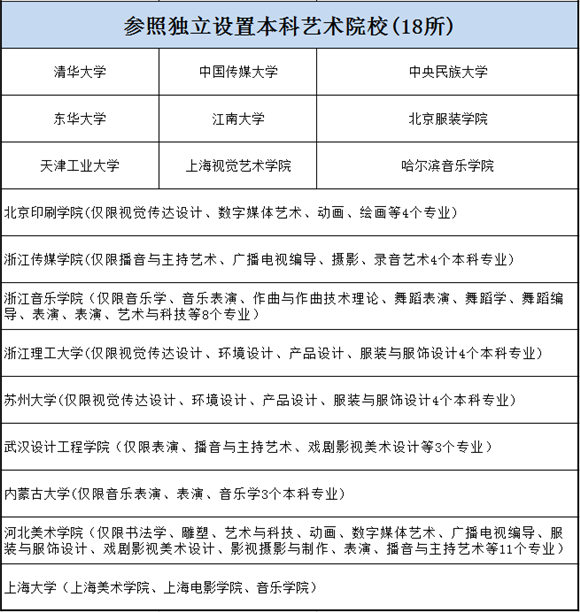
目前Q我国有30所独立讄本科艺术院校?8所参照独立讄本科艺术院校Q以及其他本专科c艺术院校,详见如下Q?/span>
全国各省市开设艺术类专业知名学府推荐
北京Q?a style="color:#00F;">清华大学术学院?a style="color:#00F;">中央术学院?a style="color:#00F;">中国传媒大学?a style="color:#00F;">北京服装学院?a style="color:#00F;">北京印刷学院?a style="color:#00F;">中央民族大学?a style="color:#00F;">北京电媄学院?a style="color:#00F;">中国戏曲学院?a style="color:#00F;">中央戏剧学院?a style="color:#00F;">北京舞蹈学院?a style="color:#00F;">首都师范大学?a style="color:#00F;">北京师范大学?a style="color:#00F;">中央音乐学院?a style="color:#00F;">中国音乐学院?a style="color:#00F;">中国人民大学
湖北Q?a style="color:#00F;">湖北术学院?a style="color:#00F;">湖北工业大学、中国地质大学?a style="color:#00F;">华中师范大学?a style="color:#00F;">武汉音乐学院?a style="color:#00F;">武汉大学、武汉传媒学院?a style="color:#00F;">武汉设计工程学院?a style="color:#00F;">中南财经政法大学
吉林Q?a style="color:#00F;">吉林艺术学院?a style="color:#00F;">吉林大学?a style="color:#00F;">吉林师范大学?a style="color:#00F;">东北师范大学
辽宁Q?a style="color:#00F;">沈阳音乐学院?a style="color:#00F;">鲁迅术学院?a style="color:#00F;">东北大学
天|Q?a style="color:#00F;">天|工业大学?a style="color:#00F;">天|术学院?a style="color:#00F;">天|师范大学?a style="color:#00F;">天|理工大学?a style="color:#00F;">天|音乐学院?a style="color:#00F;">南开大学?a style="color:#00F;">沛_工业大学
׃Q?a style="color:#00F;">׃工艺术学院?a style="color:#00F;">׃艺术学院?a style="color:#00F;">׃大学?a style="color:#00F;">中国h大学、山东交通大?/span>
陕西Q?a style="color:#00F;">西安术学院?a style="color:#00F;">西安交通大?/a>?a style="color:#00F;">陕西U技大学?a style="color:#00F;">西安音乐学院?a style="color:#00F;">陕西师范大学?a style="color:#00F;">西安工程大学?a style="color:#00F;">西北大学
沛_Q?a style="color:#00F;">郑州d业学?/a>、河南大学?a style="color:#00F;">郑州大学?a style="color:#00F;">沛_师范大学
江苏Q?a style="color:#00F;">江南大学?a style="color:#00F;">南京艺术学院?a style="color:#00F;">苏州大学?a style="color:#00F;">南京师范大学?a style="color:#00F;">中国传媒大学南广学院?a style="color:#00F;">南京大学?a style="color:#00F;">东南大学?a style="color:#00F;">南京农业大学?a style="color:#00F;">xv大学?a style="color:#00F;">南京理工大学
上vQ?a style="color:#00F;">上v戏剧学院?a style="color:#00F;">东华大学?a style="color:#00F;">上v视觉艺术学院?a style="color:#00F;">上v音乐学院?a style="color:#00F;">同济大学?a style="color:#00F;">华东师范大学?a style="color:#00F;">上v师范大学、上大学?a style="color:#00F;">上v交通大?/a>
重庆Q?a style="color:#00F;">四川术学院?a style="color:#00F;">重庆大学视电媄学院?a style="color:#00F;">西南大学
湖南Q?a style="color:#00F;">湖南师范大学?a style="color:#00F;">湖南工业大学?a style="color:#00F;">湖南大学
江西Q?a style="color:#00F;">景d镇陶瓷大?/a>?a style="color:#00F;">南昌大学?a style="color:#00F;">江西师范大学
q西Q?a style="color:#00F;">q西艺术学院?a style="color:#00F;">q西大学
q东Q?a style="color:#00F;">q州术学院?a style="color:#00F;">星v音乐学院?a style="color:#00F;">暨南大学?a style="color:#00F;">深圳大学?a style="color:#00F;">华南师范大学
新疆Q?a style="color:#00F;">新疆艺术学院?a style="color:#00F;">新疆大学
徏Q?a style="color:#00F;">徏师范大学、厦门大学?a style="color:#00F;">州大学?a style="color:#00F;">华L大学?a style="color:#00F;">集美大学
云南Q?a style="color:#00F;">云南艺术学院?a style="color:#00F;">云南大学
江Q?a style="color:#00F;">中国术学院?a style="color:#00F;">江传媒学院?a style="color:#00F;">江理工大学?a style="color:#00F;">江音乐学院?a style="color:#00F;">江师范大学?a style="color:#00F;">江工业大学?a style="color:#00F;">江大学
四川Q?a style="color:#00F;">四川音乐学院?a style="color:#00F;">四川大学、四川师范大学?a style="color:#00F;">四川传媒学院?a style="color:#00F;">四川电媄电视学院
黑龙江:哈尔滨音乐学院?a style="color:#00F;">哈尔滨师范大?/a>
内蒙古:内蒙古大?/a>?a style="color:#00F;">内蒙古师范大?/a>?a style="color:#00F;">内蒙古艺术学?/a>
南Q?a style="color:#00F;">南大学?a style="color:#00F;">南师范大学
安徽Q?a style="color:#00F;">安徽大学?a style="color:#00F;">安徽师范大学、安徽艺术学院?a style="color:#00F;">合肥工业大学
沛_Q?a style="color:#00F;">沛_大学?a style="color:#00F;">沛_传媒学院
pQ?a style="color:#00F;">p传媒学院?a style="color:#00F;">p师范大学
甘肃Q?a style="color:#00F;">兰州大学
贵州Q?a style="color:#00F;">贵州师范大学
(囄来源|络Q如侉|联系立删)




















艺术高考详情解?/a>
天籁艺术学校?/a>
天籁初中生艺?/a>
天籁复读生艺?/a>


天籁W十二届艺术?/a>
天籁W十三届艺术?/a>
天籁W十四届艺术?/a>
天籁2015学霸风云?/a>


2016天籁名校?/a>
天籁2016学霸风云?/a>


2017学霸风云?/a>

2018天籁荣耀?/a>
2019天籁荣耀?/a>

















渝公|安?50010702500490?/p>