哪些院校、哪些专业联考没q也可以报?/h1>
来源Q?a href="http://m.e44ee.com/" style="color: #333;">天籁教育
旉Q?018-03-21
作者:培?/a>
如果联考不q合格线Q?span style="line-height:1.5;">q能考什么学?专业)?
前列Q{学传?/strong>

?/a>现场
可以报考传媒类专业如摄影、媄视摄׃制作、数字媒体艺术、艺术与U技Q这部分学校(专业)?a style="color:#00F;">四川电媄电视学院?a style="color:#00F;">中国传媒大学南广学院?a style="color:#00F;">北京城市学院?a style="color:#00F;">华南农业大学珠江学院{。由于传媒类学校(专业)校考考试U目与常规考试内容不同Q需要特别培训?
W二Q{学史?/strong>

史论专业
一般史论类专业如美术学、艺术学理论、艺术史论、艺术设计学Q这部分学校(专业)Ҏ化要求较高,一般依据专业过Uѝ按文化成W高低通过Q考生自学可以,参考书c只要看初高中《美术鉴赏》教材及可以应付了?
温馨提示Q想报考这cM业的考生注意Q一般史论类专业文化评Ҏ说比较高Q要是文化课成W不太好的你用考虑了?
W三Q{学设?/strong>

术集训
q是很多考生所选择的报考方向,比如北师?视觉传达设计)(中外合作办学专业)不看联考成l,文化280、英?5卛_报考?
W四Q{?a href="http://m.e44ee.com/zt/meishu/index.html" style="color:#00F;">书法

书法学习
很多考生担心书法没有l过怎么考,其实不用担心Q书法专业文化低、考生、学校多Q招生量大于考生量,q是很有优势的一个报考方向,培训一个月即是零基础的考生也都基本可以应付比如岭南师范学院?a style="color:#00F;">l兴文理学院{院校的专业考试?
有书法专业的院校?c:
前列cd独立专业Q如中国术学院?a style="color:#00F;">曲阜师范大学?a style="color:#00F;">聊城大学均设独立书法pR?
W二cd术c,?a style="color:#00F;">中央术学院、h民大学等院校书法专业归美术学cR?a style="color:#00F;">西安交通大?/a>书法专业属于艺术设计cR?
W三cd中文p,?a style="color:#00F;">北京师范大学?a style="color:#00F;">太原师范学院{?
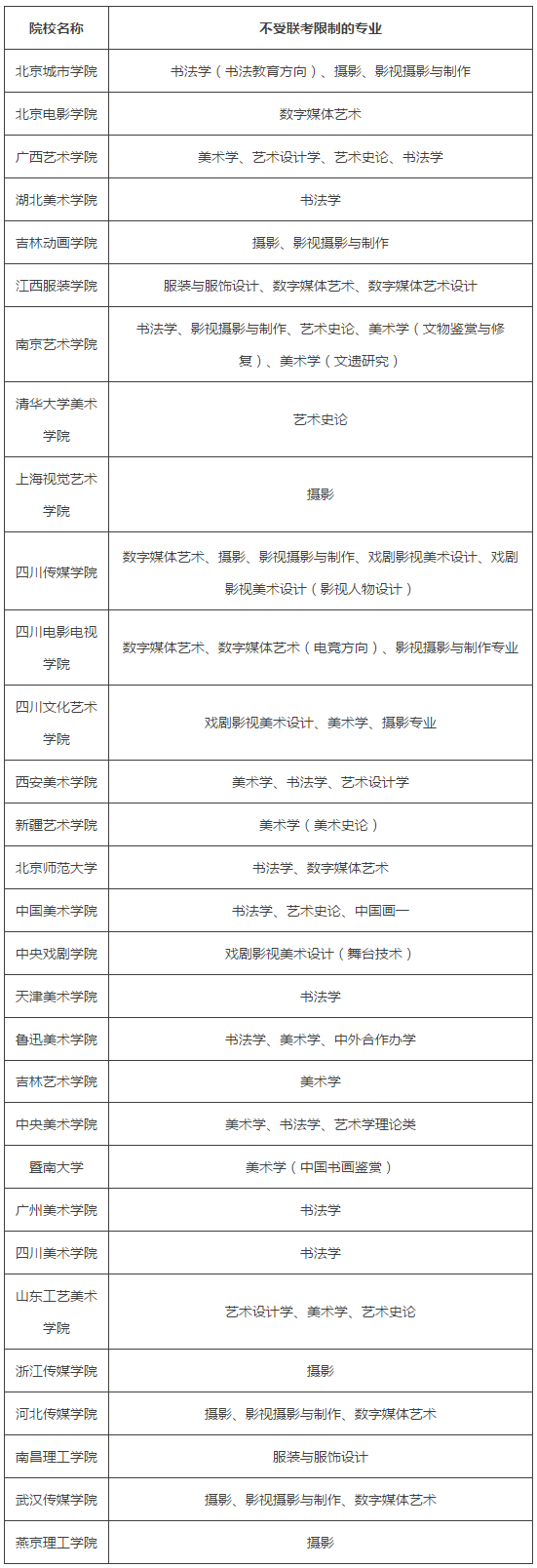
不受联考成l限制的院校专业