褰撳墠浣嶇疆錛?a href="/">棣栭〉>>鑹鴻冭祫璁?/a>>>姝f枃
鍖椾含鐢靛獎瀛﹂櫌2022騫存暟瀛楀獟浣撳闄㈠璇曟鍗曞強澶嶈瘯欏葷煡
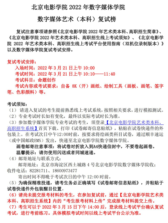
涓銆佹暟瀛楀獟浣撹壓鏈笓涓氬璇曟鍗曞強澶嶈瘯欏葷煡
浜屻佽瘯鍗烽偖瀵勪俊鎭創綰?姝よ創綰歌鑰冪敓鎵撳嵃鍚庝嬌鐢ㄦ妤峰瓧浣撳~鍐欙紝騫剁矘璐翠簬蹇掍歡澶栧寘瑁呴啋鐩綅緗?

锘?!DOCTYPE html PUBLIC "-//W3C//DTD XHTML 1.0 Transitional//EN" "http://www.w3.org/TR/xhtml1/DTD/xhtml1-transitional.dtd">
涓銆佹暟瀛楀獟浣撹壓鏈笓涓氬璇曟鍗曞強澶嶈瘯欏葷煡
浜屻佽瘯鍗烽偖瀵勪俊鎭創綰?姝よ創綰歌鑰冪敓鎵撳嵃鍚庝嬌鐢ㄦ妤峰瓧浣撳~鍐欙紝騫剁矘璐翠簬蹇掍歡澶栧寘瑁呴啋鐩綅緗?

鐐瑰嚮瑙傜湅瑙嗛
鐐瑰嚮瑙傜湅瑙嗛
鐐瑰嚮瑙傜湅瑙嗛
緹庢湳鑹鴻冨煿璁?/a>
闊充箰鑹鴻冨煿璁?/a>
鎾煶涓繪寔鑹鴻冨煿璁?/a>
琛ㄦ紨鑹鴻冨煿璁?/a>
絀轟箻鑹鴻冨煿璁?/a>
鑸炶箞鑹鴻冨煿璁?/a>
緙栧鑹鴻冨煿璁?/a>
涔︽硶鑹鴻冨煿璁?/a>
鑹鴻冭鎯呰В閲?/a>
澶╃眮鐧句竾姊︽兂鍩洪噾欏圭洰
澶╃眮鑹烘湳瀛︽牎綆浠?/a>
澶╃眮鑹烘湳瀛︽牎鍏ㄥ浗鏍″尯
澶╃眮鏍¤冨啿鍒虹彮
澶╃眮絎節灞婅壓鏈妭
澶╃眮絎崄灞婅壓鏈妭
澶╃眮絎崄浜屽眾鑹烘湳鑺?/a>
澶╃眮絎崄涓夊眾鑹烘湳鑺?/a>
澶╃眮絎崄鍥涘眾鑹烘湳鑺?/a>
澶╃眮絎崄浜斿眾鑹烘湳鑺?/a>
澶╃眮鍗佸ぇ浼樿川鏈嶅姟
澶╃眮2016瀛﹂湼椋庝簯姒?/a>
2017綺捐嫳瀛﹀瓙緋誨垪鎶ラ亾
瀹墮暱蹇呰
2017瀛﹂湼椋庝簯姒?/a>
2021澶╃眮瀛﹂湼椋庝簯姒?/a>
2021澶╃眮鑽h姒?/a>
2022鑱旇冨姞娌圭珯