西安音乐学院关于2022q本U招生专业校考第二阶D늬试及各专业面试安排与考试ȝ
西安音乐学院2022q本U招生艺术类专业校考h文学院、作曲系各专业笔试科目考试采用“云监考”APP双机位实时考试方式q行;所有专业面试及C音乐学院、舞y学院笔试采用“腾讯会议”Y件^台双Z实时考试方式q行。请考生在考试前务必认真阅LȝQ详l了解笔试科目考试操作规范、要求,按照考试U目自行下蝲q打印好考试U目所需要的{题U模板,按要求参加笔试科目考试。各U目模拟考试旉?strong>4?2?/strong>。请考生务必在规定时间内q入所在考场q行考试pȝ试?
一、网l远E笔试及面试旉
1.各专业基本乐U考试Q?
(1)视唱l?/a>面试Q?022q??3?15:00-15Q?0;
(2)乐理、听写:2022q??3?15:30-17:30?
2.作曲、指挥专业:
(1)视唱l耳面试:2022q??3日下?5:00-15Q?0;
(2)听写Q?022q??3?13:30-14:30?
3.音乐学、作曲与作曲技术理?作曲、指挥、视q?、录韌术、艺术与U技(电子音乐作曲、电子音乐制作、钢琴调修、音乐数字媒?、舞y编?面试)、舞y学(W试)专业Q?
(1)W试Q?022q??4?15?
(2)专业面试Q?022q??6日?
4.视唱l耳专业:
(1)听写Q??5?8Q?0-9:30;
(2)面试Q??5?9Q?0-11:30?
*以上所有时间安排均为北京时?
二、考试技术^C?/strong>
1.音乐学、作曲与作曲技术理?作曲、指挥、视q?专业所有初试、复试考试涉及的笔试内容均采用“云监考”APP|络考试理pȝQ双Zq行q程W试及监考的方式q行。参加笔试科目考试Q考生M?部智能手机,1部用于正前方获取试题和正前方实时监考,1部用于侧后方q行辅助监考ƈ答h照上传?
2.录音艺术、艺术与U技(电子音乐作曲、电子音乐制作、钢琴调修、音乐数字媒?、舞y学专业所有初试、复试考试涉及的笔试内容均采用“腾讯会议”Y件^台双Zq行q程W试及监考的方式q行。参加笔试科目考试Q考生M?部智能手机,1部用于正前方获取试题和正前方实时监考,1部用于侧后方q行辅助监考ƈ答h照上传?
3.音乐学、作曲与作曲技术理?作曲、指挥、视q?、录韌术、艺术与U技(电子音乐作曲、电子音乐制作、钢琴调修、音乐数字媒?、舞y编导各专业面试采用“腾讯会议”Y件^収ͼ双机位进行远E面试及辅助监考的方式q行?
4.《基本乐U》乐理与听写Q采用“超星”APP考试pȝ|络q程{题及“腾讯会议”辅助监考双Z方式q行;《基本乐U》视q耳面试,采用“云易考”APP|络考试理pȝ双机位进行远E网l面试及辅助监考的方式q行?
特别注意Q《基本乐U》视q耳面试的正式开考时间ؓ4?3?5:00。若考生在此之前q入“云易考”APP考试界面Q须??3?5:00之后重新q入该考试界面Q否则无法出现“正式考试”按钮?
各专业各考试具体模拟试旉、考试旉及各考试腾讯会议号及会议密码Q详见附?《西安音乐学?022q本U招生考试W二阶段W试及面试考试旉安排》?
《西安音乐学?022q本U招生考试q程|络复试操作手册》详见附?Q请考生d西安音乐学院招生信息|下载查阅?
三、考生ȝ
1.上述W试考试U目中,多科目合q一个考试时段的,考试q箋q行Q中途不d不休息?
2.W试考试U目报到旉30分钟Q如上午8:30开始的考试Q考生务必?:00q入报到Q?:30仍未点击“考生报到”按钮的考生Q将无法q入正式考试Q视Z动放弃考试?
3.考生d考前自行下蝲打印各科目考试{题U及草稿U怸?单面打印)Q备好考试所需各类物品?
4.考生凭本人第二代居民w䆾证原件参加考试?
5.考生d备的考试文具包括Q黑色签字笔、铅W、直、橡皮、胶水或双面胶、C5牛皮U怿?按考试U目数准?、中国邮政EMS信封1个、封口胶带。除以上规定的物品外Q考生不得q规携带其他用品参加W试U目考试?
四、考试准备
1.《考生诚信承诺书?
所有参加远E网l笔试的考生考前M载打印考生诚信承诺?详见附g3)Q由考生亲笔{vQ考后q同{题U怸q寄回我校?
2.{题U及考试用文L?
考生Ҏ本h报考专业,在考试前,下蝲q打印够数量的对应考试U目的答题纸模板(详见附g4)Q答题纸ȝA3U单面打印。未使用我校规定的答题纸作答不予评分。考生自备草E纸(A4白纸)?
Ҏ考试专业、考试场次Q准备相应数量用于封装试LC5牛皮U怿以?个中国邮政EMS信封?
3.手机
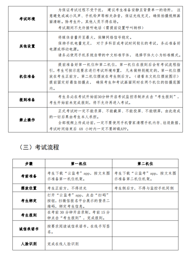
提前准备好两部智能手机和相应的固定支架。一部ؓ主考手?W一Z)Q另一部ؓ全程监控拍摄手机(W二Z)。务必保证两部手机的电量、存储容量充?考试前必d手机讄为打开来电转接(呼叫转移)讄转接所?始终转接)Q退出QQ、微信等聊天软gQ关闭录屏、外N乐、闹钟等其他应用E序Q避免外界干扰?
4.|络
查Wi-Fi?G?G{网l信h否良好,保|络E_畅通?
5.考试场所
考生自行准备考试场所Q考试场所要相对独立,环境闭、明亮、安静、不逆光。考生在正式考试Ӟ桌面上仅限出现考生w䆾证、空白答题纸模板、草E纸Q及考试必需的文L品?
如因|络不通畅、手机断늭原因造成无法完成考试{问题,一切后果由考生本h承担?
五、模拟考试
各专业均安排了模拟考试Q模拟考试是考生熟悉考试操作程、保证考试利q行的必要步骤。所有考生在正式考试前必d加模拟考试Q模拟考试的时间可能与正式考试旉不同Q但所有步骤与正式考试相同(注:模拟考试的试题内容与正式考试无关)?
若因未参加模拟考试Q造成无法完成正式考试的一切后果由考生本h承担?
六、正式考试
正式考试有严格的报到旉、开始答题时间、答题结束时_报到旉l束前,考生应完成双Z架设Q通过识别Q否则无法进入作{环节,视ؓ攑ּ考试?
考生必须在规定的旉内完成正式考试的视频录Ӟ否则视ؓ攑ּ考试。笔试类考试每个U目正式考试均只?ơ考试Z?
考生{题前必d每张{题U规定的区域用黑色签字笔填写个h信息、正勾选考试U目。考试Ӟ在答题纸规定的区域答题,不得使用涂改液或修正带修?不得用规定以外的W和U答?不得在答题纸上做M标记?
W试U目考试l束Ӟ考生对答题纸逐页q行拍照Qƈ按要求上传?
七、笔试交hE?/strong>
(一){题U怾ơ完整地在第一Z拍照q提?
1.每场考试{题l束后,考生d监考机位监视下Q在10分钟内将{题U按序拍照上传Q务必保证照片完整清晎ͼ保所有答题纸完整面都拍摄在画面内,拍摄时每张照片静|?U以上?
2.拍摄q程中,如不满意可选择重新拍摄Q确定无误后再点M传。上传照片只有一ơ机会,定上传后将无法查看照片?
3.W试U目阅卷以考生拍照上传的答题纸照片为准Q如因答题纸照片上传不完整、不清晰{原因造成无法阅卷{问题,责Qp生自负?
4Q采用腾讯会议双Zq行的笔试科目,d10分钟内将{题U按序拍照Q务必保证照片完整清晎ͼ保所有答题纸完整面都拍摄在画面内,拍摄时每张照片静|?U以?q在考试l束15分钟内将{卷照片发送至西安音乐学院招生׃处工作邮:zhaojiuchu@xacom.edu.cnQ邮件主题命名格式ؓQ?022本科招生+报考专?考试U目+考生姓名”?
(?完成{题U封装后Q结束录Ӟ考试l束
1.{题U照片上传成功后Q考生d双机位监控下Q立卛_{题U?包括草稿U?装入准备好的C5牛皮U怿袋内,q用胶带口Q同时在口处骑~签名,q在W一Z镜头前进行展C,密封好的{题U袋不得拆封?
2.有多场次考试的专业,待最后一U考试l束Ӟ考生在双Z监控下,封装好的本专业所有科目答题纸(包括草稿U?信封袋再l一装q中国邮政EMS信封内?
3.{题U封装完成后Q点ȝ束录制按钮,退试E序Q考试l束?
(?邮寄{题Uƈ在微信报名系l中提交EMS邮递单?
1.考生务必于所有笔试考试l束当天(W试考试l束旉?8:00后的考生Q须于考试l束W二天上?0Q?0?封装好的答题纸信封以中国邮政EMS方式邮寄x校招生就业处?
邮寄地址Q陕西省西安市长安中?08可安音乐学院学院招生就业处(邮编710061Q电?29-88667076)?
收g人:王霖
邮政温馨提醒Qؓ保考生邮寄利Q徏议考生提前了解周边邮政营业|点的地理位|、周边交通、营业时间等情况。考生可以在“中国邮政网上营业厅”网?
(https://dey.11185.cn/web/#/dotquery)或微信公众号“中国邮政微邮局”查询就q的营业|点的名址信息或拨?1183电话q行咨询?
2.考生邮寄旉记录好各专业{题UEMS邮递单Pd“西安音乐学院招生就业处”微信公众号Q在报考专业相应栏目中填写该专业答题纸EMS邮递单受?
3.考生ȝ保寄回我校的{题U怸上传的答题纸照片完全一_否则按作弊处理,当科考试成W无效?
八、考试及诚信要?/strong>
1.所有考试必须p生本h独立完成Q否则视Z弊?
2.所有参加笔试的考生在考试前必ȝ订《诚信考试承诺书》?
3.考试内容属于国家机密U,考试q程中禁止用其他方式U自录音、录像和录屏{,止泄露或公布与考试相关信息;考试全程只允许考生一人在考试场所Q禁止他?不准有打暗号、手ѝ夹带、抄袭等行ؓ;若有q反Q视同作弊?
4.考试q程中不得戴帽子、墨镜、口|、x{,不得使用颜及o镜,不得阅参考书c等资料Q不得查阅电子设备、接打电话,本hdE出镜,中途不得离开Q否则视规?
5.我校本科招生考试属于国家U考试Q考生在线上考试q程中如出现替考、串通他人、弄虚作假等作弊行ؓ的,我校按照《国家教育考试q规处理办法?教育部oW?3?、《普通高{学校招生违规行为处理暂行办法》等有关规定Q进行严肃处理。对有弄虚作假等作弊行ؓ的考生Q将取消其报名和录取资格Q同旉报省招生考试机构取消该生当年高考报名及录取资格Qƈ记入国家教育考试诚信案。触犯国家刑法的Q将按有兌定上报司法机兛_理?
附g1Q西安音乐学?022q本U招生考试W二阶段W试及面试考试要求及考试旉安排
附g.西安音乐学院2022q本U招生考试q程|络复试操作手册












术培?/a>
音乐培?/a>
播音L培?/a>
表演培?/a>
IZ培?/a>
舞蹈培?/a>
~导培?/a>
书法培?/a>
详情解?/a>
天籁艺术学校?/a>



天籁W十二届艺术?/a>
天籁W十三届艺术?/a>
天籁W十四届艺术?/a>
天籁W十五届艺术?/a>
天籁2016学霸风云?/a>

2017学霸风云?/a>
2021天籁学霸风云?/a>
2022天籁荣耀?/a>







