?!DOCTYPE html PUBLIC "-//W3C//DTD XHTML 1.0 Transitional//EN" "http://www.w3.org/TR/xhtml1/DTD/xhtml1-transitional.dtd">
您好Q欢q您q入天籁艺术学校
q几天,关于艺术教育的重消息有点多Q比如取消初中毕业后普职分流、义务教育新课标施行Q内容太多有点烧脑?/span>
特别?022校考成l发布已q尾壎ͼ看到专业成W的同学心中更是忐忑,不知道能不能被录取,因ؓ看到l合分算法就一头雾_不知道综合分是怎么的?/span>
艺术cM业录取方式一般是文过专排、专q文排、综合分q三U。其中综合分占据了绝大部分?/span>
l合分由考生专业分和文化分按照院校的l合分计公式计得出,为帮助小伙伴准确的计综合分Q?a href="http://m.e44ee.com/" style="color:#00F;">?/a>界特整理了各院校的综合分计算公式Qƈ附上l合分计方法,供大家参考?/span>
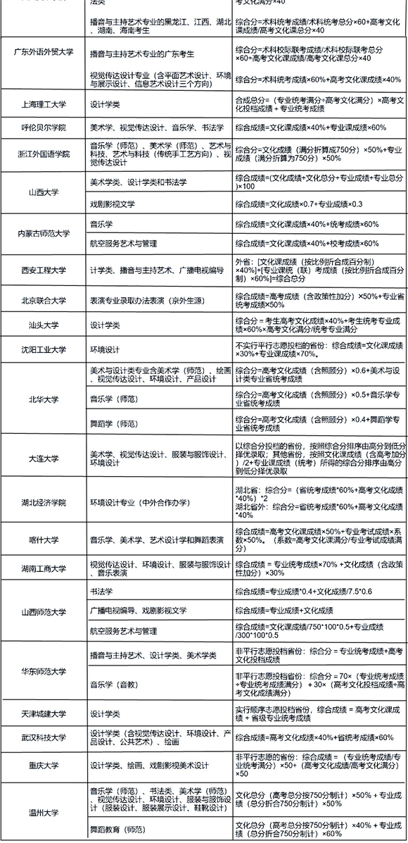
一?/span>各院?022q综合分计算公式
二?/span>l合分计方?/span>
l合分到底如何计呢?今天Q艺考界为大家科普录取方式,手把手教你如何计综合分!
不再是一看就会一做就废,赶紧上RQ接下这份干货吧!
1.什么是l合?
艺术c考生的综合分是由考生的文化课成W和专业成l按一定的比例合成的?/span>
常见的综合分计算公式有:
l合?专业成W+文化成W
l合?专业成Wx50%+文化成Wx50%
l合?(专业成W/专业满分)x60+(文化成W/文化满分)x40
2.l合分如何计?/strong>
每所院校的录取原则都是不同的Q有的侧重文化课Q有的侧重专业课。我们需要针Ҏ个院校的录取要求q行计算?/span>
我们通过实例l大家解释:
举例1Q?a style="color:#00F;">江传媒学院
艺术cM业录取办?/span>
(一)专业考试方式
1、专业考试包括初试、复试、三试三个阶Dc考生请于规定旉d江传媒学院本科招生|?https://zsw.cuz.edu.cn)查看考试l果及考试安排。最l专业考试合格的考生Q可?月中下旬d学校本科招生|打印“艺术类专业考试合格证”,学校不再邮寄合格证?/span>
2、因考生不符合所在省专业省统考规定,造成我校专业校考成l无效,q而媄响录取等后果p生本h承担?/span>
(?高考录取办?/span>
1、考生所在省份考试?招生?规定艺术cM业需q行相关专业l考的Q考生需通过该省份相关专业统考。艺术类专业考试合格者,按照各省份考试?招生?的规定填报志愿,q参加全国普通高校招生统一文化考试?/span>
2、根据国家有兌术类专业招生录取办法Q我校艺术类本科专业招生录取原则如下Q?/span>
播音与主持艺术、播音与L艺术(p配音)、播音与L艺术(CgA文化)录取原则Q诏dd、智、体、美、劳全面考核择优录取的原则,在考生政治思想品d考核和体合格的情况下Q考生文化折算分达?0分以??Q按专业分和文化折算?:6比例的综合分排序择优录取Q综合分q列的按专业成W从高C择优录取?/span>
播音与主持艺?双语播音)录取原则Q诏dd、智、体、美、劳全面考核择优录取的原则,在考生政治思想品d考核和体合格的情况下Q外语单U成l?05分以??Q考生文化折算分达?0分以??Q按专业分和文化折算?:6比例的综合分排序择优录取Q综合分q列的按专业成W从高C择优录取?/span>
录音艺术录取原则Q诏dd、智、体、美、劳全面考核择优录取的原则,在考生政治思想品d考核和体合格的情况下Q考生文化折算分达?5分以??Q按文化折算分排序择优录取,文化折算分ƈ列的按专业成l从高到低择优录取?/span>
q播电视~导、媄视摄׃制作(电视节目制作)、媄视摄׃制作(电视摄像)、媄视摄׃制作(电媄摄媄与制?、摄影、戏剧媄视文学、数字媒体艺术录取原则:贯彻得智、体、美、劳全面考核择优录取的原则,在考生政治思想品d考核和体合格的情况下Q不实行q志愿投档的省份按文化折算分排序择优录取,文化折算分ƈ列的按高考相兛_U文化成l从高到低排?比较序依次文、外语、数?。实行^行志愿投的省䆾按各省相应统考类?专业)q志愿投档规则q行择优录取。媄视摄׃制作(电媄摄媄与制?专业只招收明填报有该专业志愿的考生?/span>
表演录取原则Q诏dd、智、体、美、劳全面考核择优录取的原则,在考生政治思想品d考核和体合格的情况下Q不实行q志愿投的省份按专业分和文化折算?:4比例的综合分排序择优录取Q综合分q列的按专业成W从高C择优录取。实行^行志愿投的省䆾按各省相应统考类?专业)q志愿投规则q行择优录取。只招收明确填报有该专业志愿的考生?/span>
动画、动?漫插?、设计学c?含视觉传达设计、品设?个专?、戏剧媄视美术设计录取原则:贯彻得智、体、美、劳全面考核择优录取的原则,在考生政治思想品d考核和体合格的情况下Q不实行q志愿投档的省份按专业分和文化折算?:5比例的综合分排序择优录取Q综合分q列的按专业成W从高C择优录取。实行^行志愿投档的省䆾按各省相应统考类?专业)q志愿投规则q行择优录取?/span>
服装与服饰设?中外合作办学)录取原则Q诏dd、智、体、美、劳全面考核择优录取的原则,在考生政治思想品d考核和体合格的情况下Q不实行q志愿投档的省份,外语单科成W95分以??Q按专业分和文化折算?:5比例的综合分排序择优录取Q综合分q列的按专业成W从高C择优录取。实行^行志愿投的省䆾Q外语单U成l?5分以??Q按各省相应l考类?专业)q志愿投规则q行择优录取。只招收明确填报有该专业志愿的考生?/span>
音乐表演、舞y编对{艺术与U技录取原则Q诏dd、智、体、美、劳全面考核择优录取的原则,在考生政治思想品d考核和体合格的情况下Q不实行q志愿投的省份按专业分和文化折算?:4比例的综合分排序择优录取Q综合分q列的按专业成W从高C择优录取。实行^行志愿投的省䆾按各省相应统考类?专业)q志愿投规则q行择优录取?/span>
以上各专?方向)Q按各自录取原则排序后,排序成W仍ƈ列的按高考相兛_U文化成l从高到低排序,相关单科的比较顺序依ơؓ语文、外语、数学?/span>
3、文化折分计算方式Q?/span>
文化折算?考生高考Llï生所在省份普通类本科一批录取控制分数?00?/span>
对于实行新高考综合改革以及合q本U录取批ơ的省䆾Q普通类本科一批录取控制分C各省划定的特D类型招生线为准?/span>
对于艺术c考生文化考试d与普通类考生文化考试d不一致的省䆾Q一本线以该省给定的参考分数线为准;未给定参考分数线的省份,参考分数线=(普通类本科一批录取控制分数h通类考生文化考试d)×艺术c考生文化考试d?/span>
4、相关专业综合分计算方式(专业满分?00分计)Q?/span>
播音与主持艺术、播音与L艺术(p配音)、播音与L艺术(CgA文化)、播音与L艺术(双语播音)Q综合分=专业分?0%+文化折算分?0%?/span>
动画、动?漫插?、设计学c?含视觉传达设计、品设?个专?、服装与服饰设计(中外合作办学)、戏剧媄视美术设计:l合?专业分?0%+文化折算分?0%。实行^行志愿规则投录取的省䆾Q按各省份考试?招生?相关规定执行?/span>
表演、音乐表演、舞y编对{艺术与U技Q综合分=专业分?0%+文化折算分?0%。音乐表?器乐)招生器种为钢琴、琵琶、扬琴、二胡、古{、竹W、小提琴、大提琴。实行^行志愿规则投档录取的省䆾Q按各省份考试?招生?相关规定执行?/span>
5、按照考生报考学校志愿先后录取,卛_录取院校W一志愿的考生Q若W一志愿不满Ӟ再录取院校第二志愿考生。实行^行志愿投的省䆾按各省䆾考试?招生?的相兌定执行?/span>
6、对于投档考生Q有专业志愿的考生优先于无专业志愿的考生安排专业录取Q专业录取时按照分数优先、遵循专业志愿原则,专业志愿序以高考志愿填报顺序ؓ准,各专业志愿之间无分数U差Q同{条件下(录取排序相同)优先考虑W一志愿。当考生填报的专业志愉K未被录取ӞҎ从专业调剂者,在考生专业合格成W对应相符的前提下Q从高分C分调剂到未录满专业[不含p摄媄与制?电媄摄媄与制?、表演、服装与服饰设计(中外合作办学)专业]。录取排序成l四舍五入保留小数点后三位?/span>
7、我?022q实行全国计划招生的播音与主持艺术、播音与L艺术(p配音)、播音与L艺术(CgA文化)、播音与L艺术(双语播音)、录韌术专?方向)Q参照独立设|本U?a style="color:#00F;">艺术院校招生办法Q由学校自主划定艺术cL化分数线?/span>
8、根据教育部相关规定Q所有高考加分项目及分值均不得用于不安排分省分专业招生计划的招生项目?022q实行全国计划艺术类本科专业考生高考Llؓ实考分Q不含政{加分。其他分省计划专业认可各省考试?招生?对考生的加分政{,但加分分值最高ؓ20分,Ҏ考生加分后的成WQ按照专业录取原则,l合考查h体美劳状况和相关单科成Wq行录取?/span>
9、录取原则中单科成W要求?50分ؓ满分计算Q具体按各省实际单科d{比例换?/span>
10、我校依据招生章E开展招生工作,本招生简章的内容如遇调整Q以学校公布的?022q本U招生录取章E》ؓ准?/span>
11、我校艺术类各专业最l按照教育部有关普通高{院校艺术类专业招生文g_录取?/span>
?a style="color:#00F;">播音L专业ZQ考生文化折算分达?0分以??Q按专业分和文化折算?:6比例的综合分排序择优录取Q综合分q列的按专业成W从高C择优录取?/span>
举例Q假讑ְ张文化分?85?d?50分,一本线?40?
江传媒学院文化折算分公式ؓQ文化折分=考生高考Llï生所在省普通类本科一批录取控制线X100
则文化折分Q?85÷540x100=89.8?/span>
若小张同学的专业成W?8?/span>
则他的综合分为:88x40%+89.8x60%=89?/span>
举例2Q?a style="color:#00F;">南京艺术学院
录取Q?/span>
我校对各省招办投q我校、且W合我校“招生对象及条g”要求的考生q行专业录取Q录取规则如下:
1.我校按考生的专业统考成l和高考文化成l计进档考生的合成分Q合成分=高考文化投成l?0%+(高考文化满分L术类专业l考满?×术cM业统考成l?0%?各省U招办如对合成d有统一折算办法的,则按其合成分排序录取Q不再另行计合成分?
2.Ҏ化和专业成W辄的进档考生Q根据招生计划,采用“分C先”原则,按合成分从高分到低分择优录取?/span>
3.同分情况Q合成分相同Ӟ按专业省l考成l、语文、外语、数学成l高低顺ơ决定排序?/span>
4.考生在填报高考志愿时Q同一Ҏ下我校统考专业和校考专业之间不得兼报。若未按规定填报(有兼报情况出现时)Q有效志愿ؓW一志愿以及与第一志愿相同c?l考或校?的专业志愿,其他志愿为无效志ѝ?/span>
备注Q?/span>
1.上述规定如与教育部或考生所在省份教育主部门最新公布的艺术c高考政{有差异Q以教育部和各省政策为准?/span>
2.我校坚持正确育h导向Q对有“不诚信”、“不道d”和“违法违U”行录的考生Q一l查实,l学校综合研判,实行“一否军_”?/span>
以数字媒体艺术ؓ例:Ҏ化和专业成W辄的进考生Q根据招生计划,采用“分C先”原则,按合成分从高分到低分择优录取?/span>
合成?高考文化投档成l?0%+(高考文化满分L术类专业l考满?×术cM业统考成l?0%
举例Q假讑ְ张文化分?85?d?50?Q专业分?66?满分?00?
则综合分Q?85×50%+750÷200×166×50%=553.8?/span>
三、注?/strong>
(1)仔细阅读报考院校的招生?
(2)扑ֈ你报考专业的l合分计方?
(3)你的分数套入公式?/span>
现在Q同学们应该学会如何计算你的l合分了吧。希望小伙伴们在看完q篇文章后对l合分的计算不再q?/span>
大安能被心A院校录取!
天之骄子?022重庆术l考应?..
点击观看视频
微信扫一扫就能随时了解学校最新动?/p>
天籁官方微信PTL685088881
高中大理市金U墨弦书院中?/a>q西来宾市金U实验学?/a>
大理市金U墨弦书院中?/a>q西来宾市金U实验学?/a>
重庆集训中心A区(总部Q?/a>重庆集训中心C?/a>万州校区永川校区梁^校区丰都校区南川校区云阳校区江|校区忠县校区
新都校区泸州校区德阳校区
贵阳集训中心六盘水校?/a>׃卛_校区威v校区烟台校区日照校区高密校区诸城校区东城校区天|天|校区
卛_校区威v校区烟台校区日照校区高密校区诸城校区东城校区天|天|校区
天|校区
江江集训中心沛_云南西门校?/a>
江集训中心沛_云南西门校?/a>
云南西门校?/a>
西门校?/a>
本网站版权归 天籁教育 所有COPYRIGHT 2014备案/许可证编号ؓ: 渝ICP?2006867?1