锘?!DOCTYPE html PUBLIC "-//W3C//DTD XHTML 1.0 Transitional//EN" "http://www.w3.org/TR/xhtml1/DTD/xhtml1-transitional.dtd">
鎮ㄥソ錛氭榪庢偍榪涘叆澶╃眮鑹烘湳瀛︽牎
絎竴绔?鎬誨垯
絎竴鏉?鏍規嵁銆婁腑鍗庝漢姘戝叡鍜屽浗鏁欒偛娉曘嬨婁腑鍗庝漢姘戝叡鍜屽浗楂樼瓑鏁欒偛娉曘嬪拰鏁欒偛閮ㄦ湁鍏寵瀹氾紝緇撳悎瀛︽牎瀹為檯錛屽埗瀹氭湰绔犵▼銆?
絎簩鏉?瀛︽牎鎷涚敓宸ヤ綔涓ユ牸閬靛畧鍏紑銆佸叕姝c佸叕騫沖師鍒欙紝閫夋嫈浼樼浜烘墠銆?
絎笁鏉?瀛︽牎鎷涚敓宸ヤ綔鎺ュ彈涓婄駭涓葷閮ㄩ棬銆佺邯媯鐩戝療閮ㄩ棬銆佽冪敓鍙婄ぞ浼氱殑鐩戠潱銆?
絎簩绔?瀛︽牎姒傚喌
絎洓鏉?瀛︽牎鍚嶇О錛?a style="color:#00F;">姝︽眽闊充箰瀛﹂櫌銆傚鏍′唬鐮侊細11524銆傚鏍″湴鍧錛氭箹鍖楃渷姝︽眽甯傛鏄屽尯寮犱箣媧炶礬1鍙鳳紝閭斂緙栫爜錛?30060銆傛硶浜轟唬琛細鑳″織騫熾?
絎簲鏉?鍔炲灞傛銆佺被鍨嬶細鏈銆佸叕鍔炲叏鏃ュ埗鏅氶珮絳夊鏍°?
絎叚鏉?瀛︽牎涓葷鍗曚綅錛氭箹鍖楃渷鏁欒偛鍘?
絎笁绔?緇勭粐鏈烘瀯
絎竷鏉? 鎸夌収鏁欒偛閮ㄦ湁鍏寵瀹氾紝瀛︽牎鎷涚敓宸ヤ綔棰嗗灝忕粍鍜屾嫑鐢熷鍛樹細鍏ㄩ潰璐熻矗瀛︽牎鎷涚敓宸ヤ綔銆傚鏍℃嫑鐢熷伐浣滃姙鍏鏄鏍$粍緇囧拰瀹炴柦鍏ㄦ棩鍒舵櫘閫氭湰縐戞嫑鐢熷伐浣滅殑甯歌鏈烘瀯銆?
絎叓鏉?瀛︽牎璁劇珛鎷涚敓宸ヤ綔鐩戠潱濮斿憳浼氬鎷涚敓宸ヤ綔鍏ㄧ▼瀹炴柦鐩戠潱銆?
絎洓绔?鎷涚敓璁″垝
絎節鏉? 瀛︽牎鍦ㄦ牳瀹氱殑鎷涚敓瑙勬ā鍐咃紝鏍規嵁鍙戝睍瑙勫垝銆佸姙瀛︽潯浠躲佺敓婧愮姸鍐點佷漢鎵嶉渶姹傘佸縐戜笓涓氬緩璁劇瓑鍥犵礌錛岀瀛︺佸悎鐞嗗湴緙栧埗騫村害鎷涚敓鏉ユ簮璁″垝銆傚鏍?022騫村叏鏃ュ埗鏅氭湰縐戞嫑鐢熻鍒掔粡涓葷閮ㄩ棬涓嬭揪鍚庡皢鍦ㄥ鏍℃嫑鐢熶俊鎭綉鍏竷銆?
絎簲绔?褰曞彇瑙勫垯
絎崄鏉? 鎸夋暀鑲查儴鐩稿叧鏂囦歡瑙勫畾錛屾姤鑰冩垜鏍¤冪敓鎵鎶ヤ笓涓氬睘鐢熸簮鍦扮渷綰х粺鑰冭寖鍥村唴鐨勶紝鑰冪敓欏昏幏寰楃渷綰х粺鑰冪浉搴斾笓涓氬悎鏍艱瘉涔︽垨鐪佺駭緇熻冨悎鏍?鐪佺駭緇熻冧笉娑夊強鐨勪笓涓氾紝鑰冪敓鍙洿鎺ュ弬鍔犳垜鏍$粍緇囩殑涓撲笟鑰冭瘯銆傚洜鑰冪敓涓嶇鍚堟墍鍦ㄧ渷綰т笓涓氱粺鑰冭瀹氾紝閫犳垚鏍¤冩垚緇╂棤鏁堢殑錛屽悗鏋滅敱鑰冪敓鏈漢鎵挎媴銆?
絎崄涓鏉? 鎴戞牎鍦ㄥ浗瀹舵嫑鐢熸斂絳栨寚瀵間笅錛屽緇勭粐鏍¤冩嫑鐢熶笓涓氾紝鑷富鍒掑畾楂樿冩枃鍖栬鎴愮嘩褰曞彇鎺у埗鍒嗘暟綰褲傚叿浣撴墽琛屾椂錛屽涓庣敓婧愭墍鍦ㄥ湴鐪佺駭鎷涚敓鑰冭瘯鏈烘瀯瑕佹眰涓嶄竴鑷達紝鎸夌敓婧愭墍鍦ㄥ湴鐪佺駭鎷涚敓鑰冭瘯鏈烘瀯鏈夊叧瑕佹眰鎵ц銆?
絎崄浜屾潯 鎴戞牎楂樿冩枃鍖栬鎴愮嘩褰曞彇鎺у埗鍒嗘暟綰垮潎鎸夌収750鍒嗗埗鏍囧噯鍒掑畾銆傞珮鑰冩枃鍖栬婊″垎闈?50鍒嗗埗鐨勭渷(鑷不鍖恒佺洿杈栧競)錛岄渶鍏堟寜750鍒嗗埗鎶樼畻(楂樿冩枃鍖栬鎴愮嘩梅楂樿冩枃鍖栬婊″垎脳750 )銆?
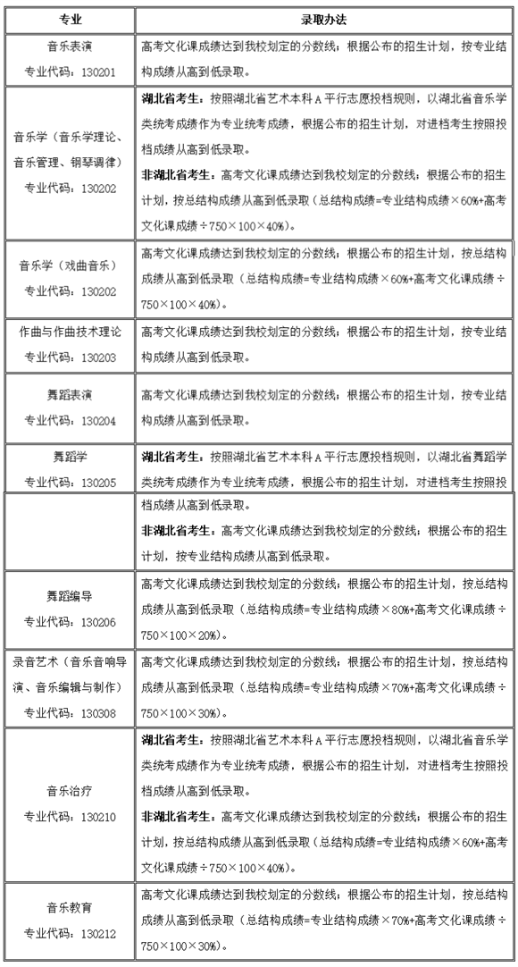
絎崄涓夋潯 2022騫存垜鏍℃嫑鐢熷悇涓撲笟褰曞彇鍔炴硶錛?
絎崄鍥涙潯 鎴愮嘩鍚屽垎鐨勫綍鍙栧姙娉曪細
(1)婀栧寳鐪佽冪敓鎶ヨ冮煶涔愬(闊充箰瀛︾悊璁恒侀煶涔愮鐞嗐侀挗鐞磋皟寰?銆侀煶涔愭不鐤椼佽垶韞堝涓撲笟錛氭姇妗f垚緇╃浉鍚岋紝渚濇鎸夌収楂樿冩枃鍖栬鎴愮嘩銆佺渷緇熻冩垚緇╀粠楂樺埌浣庡綍鍙栥?
(2)闊充箰鏁欒偛銆侀煶涔愬(鎴忔洸闊充箰)銆佸綍闊寵壓鏈佽垶韞堢紪瀵間笓涓氥侀潪婀栧寳鐪佽冪敓鎶ヨ冮煶涔愬(闊充箰瀛︾悊璁恒侀煶涔愮鐞嗐侀挗鐞磋皟寰?銆侀煶涔愭不鐤椾笓涓氾細鎬葷粨鏋勬垚緇╃浉鍚岋紝渚濇鎸夌収楂樿冩枃鍖栬鎴愮嘩銆佷笓涓氱粨鏋勬垚緇╀粠楂樺埌浣庡綍鍙栥?
(3)浣滄洸涓庝綔鏇叉妧鏈悊璁恒侀煶涔愯〃婕斻佽垶韞堣〃婕斻侀潪婀栧寳鐪佽冪敓鎶ヨ冭垶韞堝涓撲笟錛氫笓涓氱粨鏋勬垚緇╃浉鍚岋紝鍒欐寜涓撲笟緇撴瀯鎴愮嘩涓垎鍊兼瘮渚嬫渶楂樼殑縐戠洰鐨勬垚緇╀粠楂樺埌浣庡綍鍙栵紝濡備笂榪版垚緇╀粛鐩稿悓錛屽垯鎸夐珮鑰冩枃鍖栬鎴愮嘩浠庨珮鍒頒綆褰曞彇銆?
絎崄浜旀潯 瀛︽牎鎵ц鏁欒偛閮ㄣ佹箹鍖楃渷鏁欒偛鍘呭叕甯冪殑2022騫村害楂樿冨姞鍒嗘斂絳栥傞珮鑰冨姞鍒嗛」鐩強鍒嗗間粎閫傜敤浜庢箹鍖楃渷鑰冪敓鎶ヨ冨叕甯冧簡鍦ㄦ箹鍖楃渷鎷涚敓璁″垝鐨勬嫑鐢熶笓涓?鏂瑰悜)銆傛嫑鐢熶笓涓?鏂瑰悜)鍜岃鍒掍互銆婃箹鍖楁嫑鐢熻冭瘯銆嬪叕甯冪殑涓哄噯銆傞珮鑰冨姞鍒嗛」鐩強鍒嗗間笉閫傜敤浜庡叾浠栦笉瀹夋帓鍒嗙渷鎷涚敓璁″垝鐨勪笓涓?鏂瑰悜)銆?
絎崄鍏潯 瀛︽牎鍚勬嫑鑰冩柟鍚戞枃鐞嗙鍏兼敹錛屽璇笉闄愯縐嶏紝瀛︾敓鍏ユ牎鍚庣粺涓瀹炴柦鑻辮璇鏁欏銆?
絎崄涓冩潯 鍦?022騫村鏍$粍緇囩殑鏍¤冧腑錛屾湁緙鴻冪鐩垨榪濈邯浣滃紛鐨勮冪敓涓寰嬩笉浜堝綍鍙栥?
絎崄鍏潯 瀛︽牎瀵硅冪敓韜綋鐘跺喌瑕佹眰鎵ц銆婃櫘閫氶珮絳夊鏍℃嫑鐢熶綋媯宸ヤ綔鎸囧鎰忚銆嬪強鏈夊叧琛ュ厖瑙勫畾銆?
絎崄涔濇潯 鏂扮敓鍏ュ涓変釜鏈堝唴錛屽鏍″皢鎸夌収銆婃櫘閫氶珮絳夊鏍″鐢熺鐞嗚瀹氥嬪褰曞彇鏂扮敓榪涜鍏ュ璧勬牸澶嶆煡錛屽鏌ヤ笉鍚堟牸鐨勮冪敓錛屽鏍″皢鍙栨秷鍏跺叆瀛﹁祫鏍箋?
絎簩鍗佹潯 濂栧閲戙佸姪瀛﹂噾銆佸嫟宸ュ姪瀛︺佸浗瀹跺姪瀛﹁捶嬈劇瓑鍔╁鎺柦鎸夌収鏁欒偛閮ㄣ佹箹鍖楃渷鏁欒偛鍘呭拰瀛︽牎鐩稿叧瑙勫畾鎵ц銆?
絎叚绔?鏀惰垂鏍囧噯
絎簩鍗佷竴鏉? 闊充箰瀛?闊充箰瀛︾悊璁恒佹垙鏇查煶涔愩侀挗鐞磋皟寰?銆佷綔鏇蹭笌浣滄洸鎶鏈悊璁恒佸綍闊寵壓鏈侀煶涔愯〃婕斻侀煶涔愭暀鑲層侀煶涔愭不鐤椼佽垶韞堣〃婕斻佽垶韞堢紪瀵箋佽垶韞堝涓撲笟瀛﹁垂姣忕敓15000鍏?瀛﹀勾錛岄煶涔愬(闊充箰綆$悊)瀛﹁垂姣忕敓11000鍏?瀛﹀勾;浣忓璐規瘡鐢?320鍏?瀛﹀勾銆傚叿浣撴敹璐規爣鍑嗕互褰撳勾婀栧寳鐪佺墿浠風鐞嗛儴闂ㄦ牳瀹氫負鍑嗐?
絎竷绔?瀛﹀巻銆佸浣嶈瘉涔?/span>
絎簩鍗佷簩鏉? 瀛︾敓鍦ㄥ鏍¤瀹氬涔犲勾闄愬唴錛屼慨瀹屾暀鑲叉暀瀛﹁鍒掕瀹氬唴瀹癸紝鎴愮嘩鍚堟牸錛岃揪鍒板鏍℃瘯涓氭潯浠剁殑錛屽鏍″噯浜堟瘯涓氾紝騫墮鍙戞瘯涓氳瘉涔︺傜鍚堝浣嶆巿浜堟潯浠剁殑錛屽鏍¢鍙戝浣嶈瘉涔︺?
絎叓绔?鎷涚敓鍜ㄨ銆佺洃鐫c佺敵璇?/span>
絎簩鍗佷笁鏉?鎷涚敓宸ヤ綔鍜ㄨ銆佺洃鐫d笌鐢寵瘔錛?
鎷涚敓鍜ㄨ鐢佃瘽錛?27-88076720
鎷涚敓鍔炲叕瀹ょ數瀛愰偖綆憋細wyzb@whcm.edu.cn
鎷涚敓淇℃伅緗戯細https://zsks.whcm.edu.cn
閫氳鍦板潃錛氭箹鍖楃渷姝︽眽甯傛鏄屽尯寮犱箣媧炶礬1鍙鋒嫑鐢熷伐浣滃姙鍏錛岄偖緙栵細430060
瀛︽牎瀹樼綉錛歨ttps://www.whcm.edu.cn/
鐩戠潱涓庣敵璇夌數璇濓細027-88067292
絎簩鍗佸洓鏉?瀛︽牎涓嶅鎵樹腑浠嬬粍緇囧拰涓漢浠庝簨鎷涚敓媧誨姩錛岃冪敓鍙婂闀胯皚闃插彈楠椼?
絎節绔?闄勫垯
絎簩鍗佷簲鏉?鏈珷紼嬮傜敤浜庢姹夐煶涔愬闄?022騫村叏鏃ュ埗鏅氭湰縐戞嫑鐢熷伐浣溿?
絎簩鍗佸叚鏉?鏈珷紼嬬敱姝︽眽闊充箰瀛﹂櫌鎺堟潈姝︽眽闊充箰瀛﹂櫌鎷涚敓宸ヤ綔鍔炲叕瀹よВ閲娿?
澶╀箣楠勫瓙涓?022閲嶅簡緹庢湳緇熻冨簲灞?..
鐐瑰嚮瑙傜湅瑙嗛
寰俊鎵竴鎵氨鑳介殢鏃朵簡瑙e鏍℃渶鏂板姩鎬?/p>
澶╃眮瀹樻柟寰俊鍙鳳細TL685088881
楂樹腑澶х悊甯傞噾縐嬪ⅷ寮︿功闄腑瀛?/a>騫胯タ鏉ュ甯傞噾縐嬪疄楠屽鏍?/a>
澶х悊甯傞噾縐嬪ⅷ寮︿功闄腑瀛?/a>騫胯タ鏉ュ甯傞噾縐嬪疄楠屽鏍?/a>
閲嶅簡闆嗚涓績A鍖猴紙鎬婚儴錛?/a>閲嶅簡闆嗚涓績C鍖?/a>涓囧窞鏍″尯姘稿窛鏍″尯姊佸鉤鏍″尯涓伴兘鏍″尯鍗楀窛鏍″尯浜戦槼鏍″尯姹熸觸鏍″尯蹇犲幙鏍″尯
鏂伴兘鏍″尯娉稿窞鏍″尯寰烽槼鏍″尯
璐甸槼闆嗚涓績鍏洏姘存牎鍖?/a>灞變笢鍗沖ⅷ鏍″尯濞佹搗鏍″尯鐑熷彴鏍″尯鏃ョ収鏍″尯楂樺瘑鏍″尯璇稿煄鏍″尯涓滃煄鏍″尯澶╂觸澶╂觸鏍″尯
鍗沖ⅷ鏍″尯濞佹搗鏍″尯鐑熷彴鏍″尯鏃ョ収鏍″尯楂樺瘑鏍″尯璇稿煄鏍″尯涓滃煄鏍″尯澶╂觸澶╂觸鏍″尯
澶╂觸鏍″尯
嫻欐睙嫻欐睙闆嗚涓績娌沖崡浜戝崡灝忚タ闂ㄦ牎鍖?/a>
嫻欐睙闆嗚涓績娌沖崡浜戝崡灝忚タ闂ㄦ牎鍖?/a>
浜戝崡灝忚タ闂ㄦ牎鍖?/a>
灝忚タ闂ㄦ牎鍖?/a>
鏈綉绔欑増鏉冨綊 澶╃眮鏁欒偛 鎵鏈塁OPYRIGHT 2014澶囨/璁稿彲璇佺紪鍙蜂負: 娓滻CP澶?2006867鍙?1