锘?!DOCTYPE html PUBLIC "-//W3C//DTD XHTML 1.0 Transitional//EN" "http://www.w3.org/TR/xhtml1/DTD/xhtml1-transitional.dtd">
鎮ㄥソ錛氭榪庢偍榪涘叆澶╃眮鑹烘湳瀛︽牎
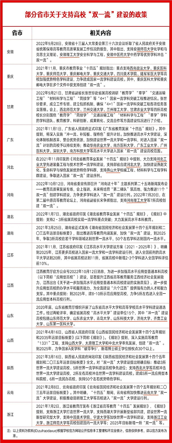
鈥滃埌2027騫達紝鎴愬姛璺昏韓鍥藉鈥樺弻涓嫻佲欏緩璁鵑珮鏍¤鍒椼傗?/span>
鈥滃疄鐜板垱寤哄縐戔樹繚涓浜変簩鈥欑殑鐩爣錛屽姏浜夎繘鍏ュ浗瀹剁涓夎疆鈥樺弻涓嫻佲欏緩璁懼簭鍒椼傗?/span>
鈥滃埌2027騫達紝瀛︽牎鏁翠綋瀹炲姏鏄捐憲鎻愬崌錛屽姏浜夊疄鐜癆綾誨縐戞垨鍥藉涓嫻佸縐戠獊鐮淬傗?/span>
......
榪戞湡錛?a style="color:#00F;">鎵窞澶у銆?a style="color:#00F;">娌沖崡縐戞妧澶у銆?a style="color:#00F;">嫻庡崡澶у絳夊鎵鈥滃弻闈炩濆己鏍℃斁璇濓紝鍓戞寚涓嬩竴杞滃弻涓嫻佲濄?/span>
鍦ㄥ墠涓よ疆鐨勨滃弻涓嫻佲濆緩璁炬湡闂達紝鍚勫ぇ楂樻牎涓婃紨浜嗘縺鐑堣閫愩傞殢鐫浠婂勾騫村垵絎簩杞滃弻涓嫻佲濆緩璁懼悕鍗曠殑鍏竷錛屾殏鏃垛滆惤姒溾濈殑楂樻牎鍐嶄竴嬈″紑鍚柊涓娉㈢殑寮哄娍鍐插嚮銆?/span>
鍦ㄥ畠浠箣涓紝鍝簺楂樻牎鑳芥洿涓婁竴灞傛ゼ錛屽摢浜涚渷浠芥湁鏈涘疄鐜扳滃弻涓嫻佲濇暟閲忎笂鐨勬柊紿佺牬錛屾槸楂樻暀鍦堢殑鐑棬璇濋銆?/span>
涓銆?/span>澶氭墍闄㈡牎鍐插埡鈥滃弻涓嫻佲?/span>
鈥滀笉鎼炲叏瑕嗙洊錛屼笉鎼炵粓韜埗錛屼笉鎼炲畨鎺掔収欏鋸濓紝鏂頒竴杞滃弻涓嫻佲濆凡鏄庣‘灝嗗姩鎬佽皟鏁村緩璁捐寖鍥淬傚湪榪欎釜鈥滃嚟鏈簨鈥濆悆楗殑鏃朵唬錛屽悇澶ч珮鏍℃棭宸叉懇鎷蟲摝鎺岋紝钃勫娍寰呭彂錛屽悜絎笁杞滃弻涓嫻佲濆彂璧峰啿鍒?
浠庡鎵楂樻牎鍙戝竷鈥滃崄鍥涗簲鈥濊鍒掔殑鍐呭錛屽埌榪戞湡綰風悍鏀捐瘽鈥滃姏浜夎坊韜笅涓杞樺弻涓嫻佲欌濓紝褰版樉浜嗗悇鈥滃弻闈炩濋珮鏍″湪鈥滃弻涓嫻佲濆緩璁捐繃紼嬩腑鐨勯泟蹇冨.蹇椼備粠榪欎簺楂樻牎鐨勫悕鍗曚腑涔熶笉闅劇湅鍑猴紝瀹冧滑鍧囨槸鍚勪釜鐪佸競鍐插嚮涓嬩竴杞滃弻涓嫻佲濈殑縐嶅瓙楂樻牎錛屾壙杞界潃鏈湴楂樼瓑鏁欒偛鍙戝睍浜嬩笟鐨勯噸鎷呫?/span>
9鏈?7鏃ワ紝娌沖崡鐪佹暀鑲插巺鍏氱粍鎴愬憳銆佸壇鍘呴暱銆佷竴綰у貳瑙嗗憳鍒佺帀鍗庝竴琛屽埌娌沖崡縐戞妧澶у璋冪爺鎸囧鈥滃弻涓嫻佲濆垱寤哄伐浣溿傛牎鍏氬涔﹁鐜嬫椽褰〃紺猴紝娌沖崡縐戞妧澶у灝嗗己鍔涙帹榪涗竴嫻佸縐戝垱寤哄伐浣滐紝鍔涗簤瀹炵幇鍥藉綰т漢鎵嶃佸浗瀹剁駭鍒涙柊騫沖彴銆佸浗瀹剁駭鎴愭灉濂栭」銆佸叧閿牳蹇冩妧鏈敾鍏崇瓑鏂歸潰鐨勭獊鐮達紝瀹炵幇鍒涘緩瀛︾鈥滀繚涓浜変簩鈥濈殑鐩爣錛屽姏浜夎繘鍏ュ浗瀹剁涓夎疆鈥滃弻涓嫻佲濆緩璁懼簭鍒椼?/span>
9鏈?9鏃ワ紝鍦ㄦ壃宸炲ぇ瀛︾鍥涙鍏氬憳浠h〃澶т細涓婏紝瀛︽牎灞傞潰瀵規湭鏉ヤ竴孌墊椂鏈熷鏍′簨涓氬彂灞曚綔鍑轟簡鈥滀笁姝ヨ蛋鈥濊鍒掞紝鏄庣‘鍒?027騫達紝鎴愬姛璺昏韓鍥藉鈥滃弻涓嫻佲濆緩璁鵑珮鏍¤鍒椼傚埌2032騫達紝寤烘牎130鍛ㄥ勾涔嬮檯錛屽緩鎴愬浗鍐呬竴嫻併佸浗闄呯煡鍚嶃佺壒鑹查矞鏄庣殑楂樻按騫崇爺絀跺瀷澶у銆傚埌2042騫達紝寤烘牎140鍛ㄥ勾涔嬮檯錛屽熀鏈緩鎴愬疄鍔涖佹牸灞銆佸0瑾夌浉寰楃泭褰扮殑鐜頒唬鍖栧己鏍★紝涓烘垜鍥藉叏闈㈠緩鎴愮ぞ浼氫富涔夌幇浠e寲寮哄浗浣滃嚭閲嶅ぇ璐$尞銆?/span>
闄や簡鈥滆繙瀚佸湪澶栤濈殑娌沖寳宸ヤ笟澶у涓鎵鈥滃弻涓嫻佲濆錛屾簮浜?a style="color:#00F;">鍝堝皵婊ㄥ伐涓氬ぇ瀛?/a>鐨?a style="color:#00F;">鐕曞北澶у鏄渤鍖楃渷鍐呭啿鈥滃弻涓嫻佲濈殑縐嶅瓙閫夋墜銆備綔涓衡滄満姊板洓灝忛緳鈥濓紝鐕曞北澶у鐨勬満姊板伐紼嬪縐戝湪2007騫磋鏁欒偛閮ㄨ瀹氫負涓綰у縐戝浗瀹墮噸鐐瑰縐戯紝鍦?012騫村叏鍥界涓夎疆瀛︾璇勪及涓綅鍒楃14浣嶏紝鍦?016騫村叏鍥界鍥涜疆瀛︾璇勪及涓綅鍒桝-妗o紝榪涘叆鍏ㄥ浗鍓?0%琛屽垪錛屽彂灞曞墠鏅彲鏈熴?021騫?鏈?鏃ワ紝銆婄嚂灞卞ぇ瀛︹滃崄鍥涗簲鈥濆彂灞曡鍒掔翰瑕併嬪叕甯冿紝鍏朵腑鎻愬埌錛屸滃崄鍥涗簲鈥濇湡闂達紝瀛︽牎杈懼埌涓栫晫涓嫻佸縐戝緩璁鵑珮鏍℃按騫籌紝鍔涗簤鏃╂棩璺昏韓鍥藉鈥滀笘鐣屼竴嫻佸縐戔濆緩璁鵑珮鏍¤鍒椼備綔涓烘渤鍖楃渷浜烘皯鏀垮簻銆佹暀鑲查儴銆佸伐涓氬拰淇℃伅鍖栭儴銆佸浗瀹跺浗闃茬鎶宸ヤ笟灞鍏卞緩鐨勫叏鍥介噸鐐瑰ぇ瀛︼紝鐕曞北澶у鍐插嚮涓嬩竴杞滃弻涓嫻佲濈殑搴曟皵涓庡疄鍔涘吋澶囥?/span>
闄ゆ涔嬪錛?a style="color:#00F;">騫夸笢宸ヤ笟澶у銆?a style="color:#00F;">鏄嗘槑鐞嗗伐澶у銆?a style="color:#00F;">姝︽眽縐戞妧澶у銆佽タ鍗楁斂娉曞ぇ瀛︺佹祹鍗楀ぇ瀛︾瓑闈炩滃弻涓嫻佲濋珮鏍★紝涔熺悍綰峰畼瀹f垬鐣ュ畨鎺掞紝浠ュ媷鐮村潥鍐扮殑濮挎侊紝鍔涗簤榪涘叆絎笁杞滃弻涓嫻佲濆緩璁鵑槦浼嶃?/span>
浜屻?/span>鍚勫湴鐪佸競澶у姏鏀寔
鐪佸競錛氬姏鎸洪珮鏍″彂灞?/strong>
涓轟簤寤衡滈珮鏁欏己鐪佲濓紝鍔犲揩寤鴻涓栫晫涓嫻佸ぇ瀛﹀拰涓嫻佸縐戯紝榪戝勾鏉ュ悇鐪佸競鎴栧鍘熸潵宸叉湁鐨勯噸鐐瑰ぇ瀛﹀緩璁捐鍒掗噸鏂拌繘琛岃鍒掋佸姞澶ц祫閲戞斂絳栨敮鎸佸姏搴︼紝鎴栧嚭鍙版柊鐨勪簤鍒涒滃弻涓嫻佲濇柟妗堬紝鏀寔鐪佸唴楂樻牎鍚戞柊涓杞滃弻涓嫻佲濆彂璧峰啿鍒恒傜珵浜変箣嬋鐑堬紝鍙涓鏂戙?/span>
涔呭洶浜庘滈珮鏁欐醇鍦扳濅箣鍚嶇殑娌沖崡鐪侊紝浠呮湁2鎵鍥藉鈥滃弻涓嫻佲濆緩璁鵑珮鏍★紝鈥滃弻涓嫻佲濆緩璁懼縐戜篃浠呮湁4涓傛浘緇忔繪槸鎶撲笉浣忛珮鏁欐満閬囩殑娌沖崡錛屾繁鐭ヨ瀹炵幇楂樼瓑鏁欒偛鐢卞ぇ鍒板己鐨勮湑鍙橈紝鍦ㄦ敮鎸?鎵鈥滃弻涓嫻佲濋珮鏍$殑鍚屾椂錛岀涓嶅紑瀵規湰鐪佲滃弻闈炩濋珮鏍$殑閲嶇偣鍙戝姏銆?021騫?2鏈堬紝娌沖崡鐪佹彁鍑哄姏浜?-3鎵楂樻牎銆佽嫢騫插縐戣繘鍏ュ浗瀹剁涓夎疆鈥滃弻涓嫻佲濆緩璁捐鍒楃殑榪滃ぇ鐩爣;2022騫?鏈?3鏃ワ紝銆婃渤鍗楃渷鈥滃崄鍥涗簲鈥濈鎶鍒涙柊鍜屼竴嫻佸垱鏂扮敓鎬佸緩璁捐鍒掋嬫槑紜彁鍑猴紝鍔犲揩鎺ㄨ繘娌沖崡鐞嗗伐澶у銆?a style="color:#00F;">娌沖崡鍐滀笟澶у銆佹渤鍗楃鎶澶у銆?a style="color:#00F;">娌沖崡甯堣寖澶у銆?a style="color:#00F;">娌沖崡宸ヤ笟澶у銆?a style="color:#00F;">鍗庡寳姘村埄姘寸數澶у銆佹渤鍗椾腑鍖昏嵂澶у7鎵楂樻牎鐨?1涓紭鍔垮縐戝紑灞曗滃弻涓嫻佲濆垱寤哄伐浣滐紝鎵撻犫滃弻涓嫻佲濆緩璁劇浜屾闃?2022騫?0鏈?2鏃ワ紝鍦ㄦ渤鍗楄繖鍗佸勾鈥濅富棰樼郴鍒楃浜屽崄浜斿満鏂伴椈鍙戝竷浼氫笂錛屽己璋冩湭鏉ュ皢鍩硅偛鈥滅浜屾闃熲濈瓚楂樺湴錛屽己鍔涙帹榪?1涓滃弻涓嫻佲濆垱寤哄縐戝緩璁撅紝鍔涗簤鏇村瀛︾榪涘叆鈥滃弻涓嫻佲濆緩璁捐鍒椼傚鏍囦竴嫻併佸緩璁句竴嫻侊紝鍦ㄤ笉鍙寰楃殑鍘嗗彶鏈洪亣闈㈠墠錛屾渤鍗楃湡鐨勬嫾浜嗐?/span>
闄や漢鍙eぇ鐪佹渤鍗楃渷浠ュ錛屽湪鏂頒竴杞滃弻涓嫻佲濆緩璁句腑錛屽悓鏍瘋鍧婇棿鍚愭Ы鍏朵負鈥滈珮鏁欒崚婕犫濈殑鐪佷喚錛屽鍏ㄧ渷鈥滃弻涓嫻佲濈嫭鑻楁祦钀藉湪澶栫殑娌沖寳銆佲滄渶娌℃湁瀛樺湪鎰熺殑鐪佷喚鈥濇睙瑗跨瓑錛屼互鍙婂彂灞曡繀閫熺殑緇忔祹寮虹渷騫夸笢銆佹禉姹熴佺寤虹瓑錛岀悍綰峰紑濮嬪啿鍒轟笅涓杞滃弻涓嫻佲濋珮鏍$殑絳涢変笌鍩硅偛錛屽湪榪欎釜璧鋒壙杞悎鐨勯噸瑕佹椂闂寸偣錛屽姞澶у竷灞鍔涘害錛屼互鏈熷湪楂樻牎寤鴻鐨勬氮娼腑榪庡ご璧朵笂銆?/span>
楂樻牎錛氬嚟鏈簨鍚冮キ
鏂頒竴杞滃弻涓嫻佲濆緩璁劇殑搴忓箷宸茬粡鎷夊紑錛屽湪鍦版柟寮烘湁鍔涚殑鏀寔鍜屼繚闅滀笅錛岄珮鏍¤嚜韜浣曟姄浣忚繖涓鏈夊埄鏃舵満錛屽疄鐜拌法瓚婂紡鍙戝睍錛屾槸鍏跺繀欏昏鐪熸濊冪殑闂鍜屽彂鍔涚殑鏂瑰悜銆?/span>
寮哄縐戝疄鍔?/strong>
瀛︾鏄竴嫻佸ぇ瀛﹀緩璁劇殑鏍囧織鍜屽熀鐭籌紝鍙湁灝嗗縐戝緩璁懼己澶э紝鎵嶆湁鍙兘璺昏韓涓嬩竴杞滃弻涓嫻佲濆緩璁捐鍒椼?/span>
浣滀負瀹夊窘鐪佸睘鑰佺墝闄㈡牎錛?a style="color:#00F;">瀹夊窘甯堣寖澶у濮嬬粓鏄滃弻涓嫻佲濆緩璁句腑寮烘湁鍔涚殑鍚庡鍐涖?/span>
浠婂勾7鏈?8鏃ワ紝瀹夊窘甯堣寖澶у鍙紑瀛︾鎸叴琛屽姩璁″垝鍜屽熀紜鏁欒偛鎸叴琛屽姩璁″垝鍔ㄥ憳閮ㄧ講浼氾紝浼氫笂闄㈠+鏍¢暱鏉庝簹鏍嬫彁鍑轟簡瀛︽牎鍙戝睍鐩爣錛氱粡榪?騫村緩璁撅紝鍔涗簤瀹夊窘甯堣寖澶у璺昏韓鍏ㄥ浗甯堣寖闄㈡牎鍓?鍚?鍏ㄥ姏鎵撻犫滃寲瀛?鈥濆拰鈥滈┈鍏嬫濅富涔夌悊璁?鈥濅袱涓紭鍔垮縐戠兢錛屽疄鐜拌繖涓や釜浼樺娍瀛︾緹よ繘鍏ュ浗瀹垛滃弻涓嫻佲濆緩璁捐鍒椼?/span>
浣滀負瀛︽牎寤鴻鍙戝睍鐨勨滄帉鑸典漢鈥濓紝鏂頒笂浠葷殑闄㈠+鏍¢暱鏉庝簹鏍嬮氳繃澶氭柟璧拌璋冪爺錛屽鏍囧厛榪涳紝鏌ユ壘宸窛錛岀粨鍚堝鏍″彂灞曞疄闄呮儏鍐碉紝緇熺鍒跺畾浜嗐婂畨寰藉笀鑼冨ぇ瀛﹀縐戞尟鍏磋鍔ㄨ鍒掋嬨婂畨寰藉笀鑼冨ぇ瀛﹀熀紜鏁欒偛鎸叴琛屽姩璁″垝銆嬩袱浠芥柟妗?鍦ㄦ槑紜殑鍙戝睍鐩爣涓嬶紝鐬勫噯縐戞妧鍓嶆部鍜屽畨寰藉強鑺滄箹閲嶅ぇ鏂板叴浜т笟闇姹傦紝瀛︽牎緇撳悎鐩稿叧瀛︾鐮旂┒鏂瑰悜錛屾嫙灝嗗寲瀛﹀縐戞暣鍚堟垚5涓簩綰у縐戞柟鍚戯紝騫跺姏浜夌粡榪?騫存椂闂村緩璁撅紝灝嗗寲瀛﹀縐戞暣浣撴按騫蟲彁鍗囪嚦鍏ㄥ浗甯堣寖闄㈡牎鍓?鍚嶃傜瀛︾殑瀛︾甯冨眬錛屽鏂瑰己鍔涘姞鎸侊紝鈥滃弻涓嫻佲濆緩璁懼浜庡畨寰藉笀鑼冨ぇ瀛︽潵璇達紝騫墮潪閬ヤ笉鍙強銆?/span>
鍦ㄢ滃弻涓嫻佲濆緩璁鋸滃縐戜負鐜嬧濈殑鑳屾櫙涓嬶紝涓哄ぇ鍔涘彂灞曟柊鏂囩銆佹柊宸ョ銆佹柊甯堣寖錛?a style="color:#00F;">婀栧寳澶у鑱氬姏瀛︾寤鴻鍜岀患鍚堝疄鍔涘弻紿佺牬錛屼簬2022騫?鏈?3鏃ヤ婦琛岄櫌闀胯仒浠諱華寮忥紝3涓柊宸ョ瀛﹂櫌榪庢潵鏂伴櫌闀匡紝榪欐槸瀛︽牎鍔犲己涓嫻佸縐戝緩璁劇殑閲嶈涓炬帾銆傝岃繖鍙槸婀栧寳澶у瀹屽杽瀛︾甯冨眬鐨勭緝褰便?/span>
2020騫達紝婀栧寳澶у鐫鎵嬬粍寤轟簡寰數瀛愬闄€佺綉緇滅┖闂村畨鍏ㄥ闄€佷漢宸ユ櫤鑳藉闄€佹柊鑳芥簮縐戝涓庢妧鏈爺絀墮櫌4涓柊宸ョ瀛﹂櫌錛岀粍寤轟簡甯堣寖瀛﹂櫌銆佹硶瀛﹂櫌銆佸叕鍏辯鐞嗗闄€佹梾娓稿闄€佹枃鍖栭仐浜у闄㈢瓑涓鎵規柊鏂囩瀛﹂櫌錛屽竷灞緇胯壊涓庣敓鎬併佷俊鎭笌瀹夊叏銆佺幇浠g鐞嗕笌鏅烘収鏀垮簻銆佹枃鍖栦笌鑹烘湳銆侀泦鎴愮數璺笌鏂版潗鏂欎簲澶т氦鍙夊縐戠兢銆傛綔蹇冧綔涓猴紝鎺ㄥ姩瀛︽牎涓嫻佸縐戝緩璁懼彇寰楃獊鐮村拰鍚勫縐戠殑鎻愯川榪涗綅銆?/span>
鑱氫竴嫻佷漢鎵?/strong>
瀵逛簬楂樻牎鏉ヨ錛屼竴嫻佺殑甯堣祫闃熶紞鏄珮鏍$鐮斿垱鏂版按騫熾佷漢鎵嶅煿鍏繪按騫沖拰绔炰簤鍔涚殑閲嶈浣撶幇銆傛棤璁烘槸璧勬繁瀛︽湳鏉冨▉榪樻槸涓潚騫存嫈灝栦漢鎵嶏紝浜︽垨鏄暀瀛﹀悕甯堬紝浠栦滑閮芥槸楂樻牎寤烘垚涓栫晫涓嫻佸ぇ瀛﹀拰涓嫻佸縐戠殑鍏抽敭鍥犵礌銆?/span>
鍦?021騫村嚭鐐夌殑涓ら櫌闄㈠+澧為夌粨鏋滀腑錛?a style="color:#00F;">鍗椾含宸ヤ笟澶у琛ㄧ幇鎯婅壋錛屾槸澧為夐櫌澹牎鍙嬫渶澶氱殑鍦版柟闄㈡牎錛屾湰紜曞崥灞傛鍏辮4浜烘錛屼綅灞呭叏鍥藉湴鏂歸珮鏍$涓銆傝繖閲屾湁涓浗鍖栧伐鏁欒偛涓浠e畻甯堟椂閽ч櫌澹紝鏈夋彁鍑轟簡鈥滅⒈闆嗘枡鍙嶅簲鈥濈殑娣峰嚌鍦熸潗鏂欑爺絀墮鍩熷法鎿樺攼鏄庤堪闄㈠+錛屾湁鈥滈《澶╃珛鍦扳濆仛鐮旂┒鐨勬闃沖鉤鍑櫌澹紝鏈夆滅敤鍒涙柊鍥為紲栧浗鍜屼漢姘戔濈殑寰愬崡騫抽櫌澹紝涔熸湁鍗楀伐澶р滃湡鐢熷湡闀庫濈殑鏈湡闄㈠+搴旀眽鏉?.....濡備粖錛屽鏍℃湁涓浗縐戝闄㈤櫌澹?浜恒佷腑鍥藉伐紼嬮櫌闄㈠+7浜恒傗滃垱鏂頒箣閬擄紝鍞湪寰椾漢鈥濓紝瓚婃潵瓚婂鐨勫崡宸ュぇ鏁欏笀鍜屾牎鍙嬬浉緇ц蛋鍏ラ櫌澹悕浜哄爞錛屽槳鏄句簡鍗椾含宸ヤ笟澶у鍐插嚮鈥滃弻涓嫻佲濈殑娣卞帤搴曡暣涓庡疄鍔涖?/span>
闅忕潃鎴戝浗鈥滃弻涓嫻佲濆緩璁炬寔緇帹榪涳紝楂樻牎闂翠漢鎵嶆祦鍔ㄧ殑瑙勬ā鍜岄熷害閮藉憟鐜拌緝蹇闀跨殑瓚嬪娍錛屽箍鎻借嫳鎵嶆垚涓鴻澶氶珮鏍″彂灞曠殑鎴樼暐閲嶇偣銆傚鏃╁湪2020騫?鏈堬紝鐕曞北澶у搴嗙寤烘牎鐧懼勾涔嬮檯錛屽鏍℃澃鍑烘牎鍙嬨佷腑鍥界瀛﹂櫌闄㈠+孌靛箍浠佸彈鑱樼嚂灞卞ぇ瀛︹滃弻鑱橀櫌澹濓紝孌靛箍浠佽〃紺轟綔涓烘牎鍙嬶紝灝嗗敖鍏ㄥ姏涓烘瘝鏍′簤鍒涒滃弻涓嫻佲濆仛鍑鴻礎鐚?022騫?鏈堬紝涓浗縐戝闄㈤櫌澹槑閿¤暣鏁欐巿鍙楄仒鐕曞北澶у鈥滃弻鑱橀櫌澹濓紝甯︽潵浜嗗湪綰崇背鐢熺墿鐮旂┒銆佸悍鍏誨縐戝緩璁劇瓑鏂歸潰鐨勫厛榪涚悊蹇點佺瀛︽柟娉曞拰瀹濊吹緇忛獙錛屼負瀛︽牎鍔犲揩鎺ㄨ繘鍖誨伐浜ゅ弶銆佷績榪涘尰鍏葷粨鍚堟彁渚涗簡寮哄ぇ鏅哄姏鏀拺鍜岄毦寰楀巻鍙叉満閬?鏃犵嫭鏈夊伓錛屼粖騫?鏈?6鏃ワ紝涓婃搗浜ら氬ぇ瀛?/a>鍓牎闀褲佷腑鍥界瀛﹂櫌闄㈠+姣涘啗鍙戝嚭浠?a style="color:#00F;">娣卞湷澶у鏍¢暱錛屼綔涓虹浉鍏抽鍩熷浗瀹惰嚜鐒跺熀閲戝鍒涙柊緹や綋璐熻矗浜哄拰973棣栧腑縐戝瀹訛紝姣涘啗鍙戦櫌澹殑鍔犵洘蹇呭皢涓烘繁鍦沖ぇ瀛﹀啿鍑諱笅涓杞滃弻涓嫻佲濇墦涓婁竴鍓傚己蹇冮拡銆?/span>
寤洪噸紓呭鉤鍙?/strong>
鍦ㄢ滃弻涓嫻佲濆緩璁捐儗鏅笅錛岀鐮斿鉤鍙板凡鎴愪負楂樻牎姹囪仛浼樼縐戠爺浜烘墠銆佸紑灞曢珮姘村鉤縐戝鐮旂┒銆佸煿鍏繪湭鏉ョ鐮旈鍐涗漢鎵嶃佷駭鍑虹鐮旀垚鏋滅殑閲嶈瀛︽湳鍩哄湴錛屾槸楂樻牎鏈嶅姟鍥藉閲嶅ぇ鎴樼暐銆佷簤鍒涒滃弻涓嫻佲濈殑鍏抽敭瑕佺礌銆?/span>
2022騫?鏈堬紝鍐滀笟鍐滄潙閮ㄥ彂甯冦婂啘涓氬啘鏉戦儴鍔炲叕鍘呭叧浜庡嵃鍙戝啘涓氬啘鏉戦儴閲嶇偣瀹為獙瀹?閮ㄧ渷鍏卞緩)鍚嶅崟鐨勯氱煡銆嬶紝鍏辨湁33鎵楂樻牎鐨?0涓疄楠屽鑾鋒壒錛屽叾涓?a style="color:#00F;">灞辮タ鍐滀笟澶у鑾鋒壒3涓疄楠屽錛屾暟閲忎綅灞呰幏鎵歸珮鏍″墠鍒椼?/span>
浣滀負鍥藉鍐滀笟縐戞妧鍒涙柊浣撶郴鐨勯噸瑕佺粍鎴愰儴鍒嗭紝璇ュ疄楠屽鐨勮幏鎵癸紝灝嗕績榪涘北瑗垮啘涓氬ぇ瀛﹁繘涓姝ヤ負鏀拺鍐滀笟楂樿川閲忓彂灞曘佷埂鏉戝叏闈㈡尟鍏磋礎鐚噸瑕佹垬鐣ョ鎶鍔涢噺銆?/span>
浠婂勾8鏈堬紝灞辮タ鍐滀笟澶у鈥斾腑鍥藉啘涓氱瀛﹂櫌浣滅墿縐戝鐮旂┒鎵鈥滄潅綺仈鍚堢爺絀朵腑蹇冣濇彮鐗岋紝騫惰幏涓浗縐戝闄㈤櫌澹挶鍓嶇殑鍔犵洘銆傝涓績闈㈠悜鍥藉鎬ラ渶棰嗗煙寮灞曠爺絀訛紝鑱氱劍鏉傜伯縐嶈川璧勬簮鍒涙柊銆佹潅綺墠娌跨瀛︽帰绱€佹潅綺啘涓氱敓浜у疄闄呴棶棰樸佹潅綺駭涓氬彂灞曢渶姹傘?/span>
濡備粖錛屽北瑗垮啘涓氬ぇ瀛︽钃勫姏寤鴻鐜頒唬鍐滀笟縐戞妧鍒涙柊楂樺湴錛屾墦濂藉啘涓氣滃崱鑴栧瓙鈥濆叧閿牳蹇冩妧鏈敾鍧氭垬錛屼緷鎵樻湁鏈烘棻浣滃啘涓氥佹潅綺敓鐗╄偛縐嶇瓑涓鎵瑰浗瀹剁駭鍒涙柊騫沖彴錛屽緩璁鋸滃浗鍐呬竴嫻併佸浗闄呮湁褰卞搷銆佸湴鍩熺壒鑹查矞鏄庣殑楂樻按騫崇爺絀跺簲鐢ㄥ瀷澶у鈥濄?/span>
涓夈?/span>絎笁杞滃弻涓嫻佲濆煎緱鏈熷緟
浜斿勾錛屾槸鈥滃弻涓嫻佲濆緩璁劇殑涓涓懆鏈熴傚涓鎵楂樻牎鑰岃█錛屾椂闂村茍涓嶉暱錛屼絾鍦ㄩ珮絳夋暀鑲叉牸灞鏃ユ柊鏈堝紓鐨勮儗鏅笅錛屽湪涓浼楀疄鍔涒滃弻闈炩濃滆檸瑙嗙湀鐪堚濅簤鍒涗竴嫻佺殑褰撲笅錛屽彲鑳藉彂鐢熺炕澶╄鍦扮殑鍙樺寲銆?/span>
鍦ㄢ滃弻涓嫻佲濆緩璁懼姩鎬佽皟鏁寸殑绔炰簤鏈哄埗涓嬶紝楂樻牎韜喚涓嶅啀鍥哄寲錛屼笉浠呮縺鍙戜簡楂樻牎浜夊垱涓嫻佺殑騫插姴錛屼篃涓哄浗鍐呴珮絳夋暀鑲插彂灞曟敞鍏ユ椿鍔涳紝淇冩垚鍥藉唴楂樼瓑鏁欒偛鐧捐姳榻愭斁銆佺櫨瀹朵簤楦g殑澶уソ灞闈€備絾鏄紝鎵撻搧榪橀渶鑷韓紜傝繖浜涜鍐欒繘瑙勫垝銆佸瘎浜堝帤鏈涚殑娼滃姏媧鋸滃弻闈炩濓紝絀剁珶璋佽兘鍐插嚭閲嶅洿錛屼笂杞︾涓夎疆鍙屼竴嫻佸悕鍗曪紝璁╂垜浠竴璧鋒湡寰?
鎵х瑪鍓嶈 緇樻ⅵ灞辨渤 | 澶╃眮鍏ㄥ浗鏍?..
鐐瑰嚮瑙傜湅瑙嗛
寰俊鎵竴鎵氨鑳介殢鏃朵簡瑙e鏍℃渶鏂板姩鎬?/p>
澶╃眮瀹樻柟寰俊鍙鳳細TL18581130400
楂樹腑澶х悊甯傞噾縐嬪ⅷ寮︿功闄腑瀛?/a>閲嶅簡閲嶅簡闆嗚涓績A鍖猴紙鎬婚儴錛?/a>閲嶅簡闆嗚涓績C鍖?/a>涓囧窞鏍″尯姘稿窛鏍″尯姊佸鉤鏍″尯涓伴兘鏍″尯鍗楀窛鏍″尯浜戦槼鏍″尯姹熸觸鏍″尯蹇犲幙鏍″尯
澶х悊甯傞噾縐嬪ⅷ寮︿功闄腑瀛?/a>閲嶅簡閲嶅簡闆嗚涓績A鍖猴紙鎬婚儴錛?/a>閲嶅簡闆嗚涓績C鍖?/a>涓囧窞鏍″尯姘稿窛鏍″尯姊佸鉤鏍″尯涓伴兘鏍″尯鍗楀窛鏍″尯浜戦槼鏍″尯姹熸觸鏍″尯蹇犲幙鏍″尯
閲嶅簡闆嗚涓績A鍖猴紙鎬婚儴錛?/a>閲嶅簡闆嗚涓績C鍖?/a>涓囧窞鏍″尯姘稿窛鏍″尯姊佸鉤鏍″尯涓伴兘鏍″尯鍗楀窛鏍″尯浜戦槼鏍″尯姹熸觸鏍″尯蹇犲幙鏍″尯
鏂伴兘鏍″尯娉稿窞鏍″尯寰烽槼鏍″尯
璐甸槼闆嗚涓績鍏洏姘存牎鍖?/a>灞變笢鍗沖ⅷ鏍″尯濞佹搗鏍″尯鐑熷彴鏍″尯鏃ョ収鏍″尯楂樺瘑鏍″尯璇稿煄鏍″尯涓滃煄鏍″尯澶╂觸澶╂觸鏍″尯
鍗沖ⅷ鏍″尯濞佹搗鏍″尯鐑熷彴鏍″尯鏃ョ収鏍″尯楂樺瘑鏍″尯璇稿煄鏍″尯涓滃煄鏍″尯澶╂觸澶╂觸鏍″尯
澶╂觸鏍″尯
嫻欐睙嫻欐睙闆嗚涓績娌沖崡浜戝崡灝忚タ闂ㄦ牎鍖?/a>
嫻欐睙闆嗚涓績娌沖崡浜戝崡灝忚タ闂ㄦ牎鍖?/a>
浜戝崡灝忚タ闂ㄦ牎鍖?/a>
灝忚タ闂ㄦ牎鍖?/a>
鏈綉绔欑増鏉冨綊 澶╃眮鏁欒偛 鎵鏈塁OPYRIGHT 2014澶囨/璁稿彲璇佺紪鍙蜂負: 娓滻CP澶?2006867鍙?1