南京艺术学院2016q艺术类招生?/h1>
来源Q?a href="http://m.e44ee.com/" style="color: #333;">天籁教育
旉Q?015-12-26
作者:培?/a>
南京艺术学院是江苏省唯一的综合性高{艺术学府,是全?1所独立讄的本U艺术院校,也是我国独立建制创办最早ƈ延箋至今的高{艺术学府。其前n?912q中国美术教育的奠基人刘L先生U同d创办的上图ȝ术院Q?930q更名ؓ上v术专科学校Q蔡元培先生任董事局dQƈ亲自为校歌作词,题写校训、学训?922q_颜文樑先生在苏州创办了苏州美术专U学校。这两所中国最早的术学校?952q与׃大学艺术pȝ术、音乐两U合q成立华东艺术专U学校,址于江苏无锡社桥?958q华东艺专迁校南京?959q定名南京艺术学院?
学校座落于历史与C交相辉映的南京主城区内,|n在传l与时尚交融的都市文化圈中。南依充满传说的矛_城,北接风光U丽的古林公园Q东靠快速便L虎踞大道Q西L声灯qU淮河风光带。校园环境优雅,景色U丽,古老徏{飞檐翘角,C建筑错落有致。一q四季花香草l,如诗如画。学校占?00余亩Q校舍面U?0万^方米。教学支撑体pd备,各项公共服务设施齐全。徏有设施先q的图书馆、美术馆、音乐厅、实验剧场、实验教学中心等各类供学生艺术实践场馆?
学校艺术学科齐全、结构合理,师资力量雄厚Q正朝着构徏l合性艺术大学的学科体系和教学体p迈q。设有美术学、绘甅R雕塑、书法学、中国画、艺术设计学、视觉传达设计、环境设计、品设计、服装与服饰设计、工艺美术、公p术、工业设计、服装设计与工程、动甅R音乐学、音乐表演、作曲与作曲技术理论、录韌术、戏剧媄视文学、表演、播音与L艺术、舞y学、舞y编对{舞y表演、摄影、艺术教肌Ӏ戏剧媄视美术设计、广播电视编对{公׃业管理、戏剧媄视导演、数字媒体艺术、广告学、文化业管理、艺术与U技、媄视摄׃制作、艺术史论等37个本U专业,49个专业方向,涉及多个学科门类。拥有艺术学学科门类下的艺术学理论、音乐与舞蹈学、戏剧与p学、美术学和设计学全部五个一U学U的士、博士学位授予权以及博士后科研流动站。艺术学学科门类下的全部五个一U学U均为江苏省“十二五”重点学U和国家重点学科培育炏V省高校优势学科。还设有艺术研究院及其下?4个研I所Q以及实验乐团、青q舞y团{演出机构。《美术与设计》、《音乐与表演》ؓ全国公开发行的学术刊物。学校下讄术学院、音乐学院、设计学院、媄视学院、舞y学院、传媒学院、流行音乐学院、工业设计学院、h文学院、文化业学院、高{职业教育学院、成人教育学院、国际教育学?3个二U学院。现有专gQ教师q?000人,副高以上职称300余hQ博士生导师50余hQ硕士生导师140余h。在校生10000余hQ本U生q?000人,博士、硕士研I生1000余hQ留学生120人?
在一个世U的办学历程中,学校U承了蔡元培先生立的“闳U深”办学理念,坚持了刘L先生提出的“不息的变动、不息的攚w”办学精,优秀的文化传l,深厚的文化底_陶甄了一代代优秀的艺术h才,曄涌现q一大批C史上的文化名人和著名的艺术家、教育家。近q来Q学校以提高教学质量Z心,以科研和创作展演为抓手,坚持“教育以育h为本Q以学生Z?办学以h才ؓ本,以教师ؓM”的原则Q注重营造浓郁的学术氛围Q强调学生的基础理论和基本技能,不断深化教育教学攚wQ全面推q素质教Ԍ努力构徏充满zd的创Ch才培Mp,为国家培M一大批适应C会需求的徯兼备的艺术h才,其中不少毕业生已成ؓC会M先进文化的中坚和艺术界的著名人物?
学校应教育国际化发展趋势,立对外开攑ּ办学理念Q积极开展全方位、多层次的国际交与合作Q先后与国、加拿大、英国、意大利、韩国等高校建立了良好的校际交流关系Q开展了各种层次与Ş式的合作U研和学术交活动?
学校坚持“以学生为本”的教育理念Q徏有“南京艺术学院教务服务中心”、“南京艺术学院学生资助管理中心”、“毕业生׃服务中心”、“大学生校园创业园”,为大学生的学习、生zR就业提供全方位服务。学校还设有国家奖学金、国家励志奖学金、国家助学金、刘L奖学金、陈之佛奖学金、谢L奖学金、亚明奖学金、冯健亲优秀学位论文奖学金、黄友葵奖学金、孙瑜奖学金、瑞华文化业奖学金、甲古文创意奖学金、同曦奖学金、小银星奖学金、力联奖学金、方岐慈善助学金、江苏福彩爱心助学金、校优秀学生奖学金等多项奖、助学金Q徏立健全了学生学习、生zZ绿色通道”和困难学生资助制度。凭借良好的C会声誉和艺术h才培养质量,学校定期丑֊各种不同规模和类别的毕业生供需z谈会、招聘会Q积极ؓ学生׃搭徏q_Q给学生提供择业ZQ每q都会吸引大批知名企事业单位前来招聘毕业生,本科生毕业生׃率达97%以上?
南京艺术学院l秉扎쀜闳U深”的校训Q弘扬“不息变动”的创新_Q着力培兠Zd艺兼备”的艺术人才Q坚定不Ud朝着国内一、国际知名综合性艺术大学的奋斗目标阔步前进!
我们谨向全国各地的考生们发挚的邀请——欢q报考南京艺术学?愿你们考出优异成WQ殷切期待着你们加入南京艺术学院q个充满艺术创新zd的集体,与我们共同书写南京艺术学院新的历史篇?
一、报考对象和条g
1、符合普通高{学校招生工作规定中报名条g者均可报考:
遵守中华人民共和国宪法和法律;w体健康Q符合教育部、卫生部、中国残疾h联合会颁发的《普通高{学校招生体工作指导意见》标准,同时要求心理健康Q五官端正,W合专业体检要求;高中等教育学校毕业或具有同{学力?l大军区政治部批准的现役军h?
2、下列h员不能报考:
h高等学历教育资格的高{学校的在校?高中等教育学校的非应届毕业的在校生;当年被高{学校开除学c或勒o退学?因触犯刑法而被有关部门采取了强制措施者或正在服刑?被高{学校开除学c或勒o退学不满一q?从被处分之日P到报名开始之日止)?
3、部分专业n体条件要求:
①音乐表?C演唱、流行音乐演唱、音乐剧)专业Q发声器官无疄Q听觉器官无疄Q男w高1.70c以上、女w高1.60c以上,专业特别优秀者,条g可适当攑֮;
②音乐表?中国乐器演奏、管弦与打击乐器演奏、钢琴与键盘乐器演奏、流行音乐演?专业Q听觉器官无疄;
③表演、播音主持艺术专业:口清楚、发声器官无疄Q男w高1.73c以上、女w高1.63c以上,专业特别优秀者,条g可适当攑֮;
④舞y表演专业:甯n?.75c以上、女w高1.65c以上,专业特别优秀者,条g可适当攑֮;
⑤录韌术专业:听觉器官无疾病?
二、报考规?/strong>
1、江苏省考生
①报考音乐学(师范)、绘甅R中国画、公p术、环境设计、视觉传达设计、服装与服饰设计、品设计、戏剧媄视美术设计、摄影、动甅R数字媒体艺术专业的江苏省考生Q只需参加江苏省音乐或术专业l考?
q告学、公׃业管理、文化业管理专业,只招收普通类(非艺术类)或艺兼文、艺兼理考生Q考生直接参加江苏省文化高考,专业免试Q依据江苏省普通类本二文科或理U分数线Q按考生高考文化成l择优通过?
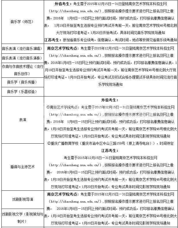
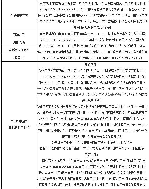
②报考除以上专业外其它专业的江苏省考生Q必d加南京艺术学院组l的专业考试(卻I校?。参加校考的考生需?015q?2?5日?1日登陆南京艺术学院本U招生网(http://zhaosheng.nua.edu.cn/),按照报名操作提示要求q行|上报名及网上缴费,~费前请认真核对报考信息,因信息填写错误造成的后果由考生自负Q缴Ҏ功后Q报考理论类、雕塑、书法学、工艺美术、艺术与U技、戏剧媄视文学专业的考生Q直接打印报名缴费信息确认表Q于2016q??9日开始至考生选报专业考试开考前一天,前往南京艺术学院46h北侧大厅现场打印准考证。报考其他专业的考生Q还需?016q??日?5日网上预U面试时_预约成功后,打印报名~费信息认表,1?9日开始至考生选报专业预约考试开考前一天,前往南京艺术学院46h北侧大厅现场打印准考证?
现场打印准考证旉出示w䆾证原件、考生报名~费信息认表、省考试院发l的?016q江苏省艺术专业考试通知书》原件。参加校考的江苏省考生只能在校内考点考试Q在校外考点考试的,成W无效?
|上报名、选报专业及网上缴Ҏ间截止至2015q?2?1?8:00Q逾期不予补报(现场不接受报名及现金~费)。考生|上认~费后不予退贏V预U面试时间截止至2016q??5?8:00Q报考需要预U面试考试旉专业的考生Q未在规定时间内q行|上预约考试旉Q对考生参加考试造成影响的,后果p生自行承担?
③报考雕塑、工艺美术、艺术与U技专业的江苏省考生Q美术专业统考成l必达江苏省公办艺术本U?术l?省控U,否则Q上qC业校考成l无效?
2、外省考生
①我校在省内外均设有专业报考点Q各考点q行考试的专业不同,外省考生h据拟报考的专业选择相应考点参加考试?
②报考南京艺术学院的外省考生Q如选择在南艺校内考点参加考试的,必须q程|上报名Q请考生?015q?2?5日?1日登陆南京艺术学院本U招生网(http://zhaosheng.nua.edu.cn/),按照报名操作提示要求q行|上报名及网上缴费,~费前请认真核对报考信息,因信息填写错误造成的后果由考生自负Q缴Ҏ功后Q报考美术设计类、理论类、雕塑、书法学、工艺美术、艺术与U技、戏剧媄视文学专业的考生Q直接打印报名缴费信息确认表Q于2016q??9日开始至考生选报专业考试开考前一天,前往南京艺术学院46h北侧大厅现场打印准考证。报考其他专业的考生Q还需?016q??日?5日网上预U面试时_预约成功后,打印报名~费信息认表,1?9日开始至考生选报专业预约考试开考前一天,前往南京艺术学院46h北侧大厅现场打印准考证?
现场打印准考证旉出示w䆾证原件、考生报名~费信息认表、考生所在省(市、区)招生办高考报名后发给的“艺术类专业报考证”原件。如选择校外考点参加考试的外省考生Q必L所选择考点规定的时间、报名方式等要求q行报名、考试?
|上报名、选报专业及网上缴Ҏ间截止至12?1?8:00Q逾期不予补报(现场不接受报名及现金~费)。考生|上认~费后不予退贏V预U面试时间截止至1?5?8:00Q报考需要预U面试考试旉专业的考生Q未在规定时间内q行|上预约考试旉Q对考生参加考试造成影响的,后果p生自行承担?
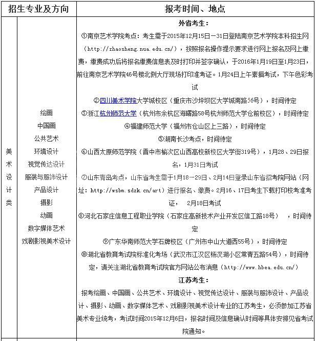
③根据河北省考试院有兌定,沛_考生凡报考绘甅R中国画、公p术、环境设计、视觉传达设计、服装与服饰设计、品设计、戏剧媄视美术设计、摄影、动甅R数字媒体艺术、美术学、艺术设计学、美术学(文物鉴赏与修?、美术学(文化遗研究)、艺术史论、书法学专业的,只能选择我校在石家庄考点l织的专业考试Q在其它考点考试的成l无效?
我校讑֜矛_庄的考点Q只允许沛_省考生参加考试Q不接受其他省䆾的考生在该点参加考试?
④根据湖南省考试院有兌定,湖南考生凡报考绘甅R中国画、公p术、环境设计、视觉传达设计、服装与服饰设计、品设计、戏剧媄视美术设计、摄影、动甅R数字媒体艺术、美术学、艺术设计学、美术学(文物鉴赏与修?、美术学(文化遗研究)、艺术史论、书法学专业的,原则上只能选择我校在长沙考点l织的专业考试Q考生需登陆“湖南省高校招生考试信息理q_(考生?”[|址Qhttp://www.hneao.cn/ks]q行|上报名、网上缴费确认,考生|上认~费后不予退贏V考试地点待网上报名结束后Q由湖南省考试院统一安排;报考上qC业的外省考生Q需前往中南林业U技大学(长沙市韶山南?98?现场报名?
湖南考生凡报考广播电视编对{媄视摄׃制作、录韌术专业的Q原则上只能选择我校在长沙考点l织的专业考试Q考生需登陆“湖南省高校招生考试信息理q_(考生?”[|址Qhttp://www.hneao.cn/ks]q行|上报名Q缴费确认时?地点)详见“湖南招生考试信息港”网站上公布的“省外高校来湘组l艺术类专业校考考点及考试旉安排表?报考上qC业的外省考生Q需前往湖南师范大学(长沙市岳麓区麓山南\二里?新闻与传播学院现场报名?
⑤根据甘肃省考试院有兌定,甘肃考生凡报考音乐表?中国乐器演奏、管弦与打击乐器演奏、音乐剧)、作曲与作曲技术理论、作曲与作曲技术理?计算Z?专业的,原则上只能选择我校在兰州考点l织的专业考试?
⑥根据福建省考试院有兌定,徏考生凡报考绘甅R中国画、公p术、环境设计、视觉传达设计、服装与服饰设计、品设计、戏剧媄视美术设计、摄影、动甅R数字媒体艺术、美术学、艺术设计学、美术学(文物鉴赏与修?、美术学(文化遗研究)、艺术史论、书法学专业的,只能选择我校在福建师范大学设立的考点参加考试Q在其它考点考试的成l无效?
⑦根据山西省招生考试理中心规定Q山西省考生凡报考绘甅R中国画、公p术、环境设计、视觉传达设计、服装与服饰设计、品设计、戏剧媄视美术设计、摄影、动甅R数字媒体艺术、书法学专业的,原则上只能选择我校在南京艺术学院考点或山西太原师范学?晋中市榆ơ区p高校新校区大学街319?讄的考点q行考试?
p省考生凡报考音乐表?中国乐器演奏、管弦与打击乐器演奏、音乐剧)、作曲与作曲技术理论、作曲与作曲技术理?计算Z?专业的,原则上只能选择我校在南京艺术学院考点或山西艺术职业学院设立的考点q行考试?
p省考生凡报考我校上qC业之外的专业Q原则上只能选择我校在南京艺术学院考点q行考试?
我校讑֜p的考点Q原则上不接受山西省以外考生报考?
⑧根据广东省教育招生考试院规定,报考我校在q东省设立的l画、中国画、公p术、环境设计、视觉传达设计、服装与服饰设计、品设计、戏剧媄视美术设计、摄影、动甅R数字媒体艺术、美术学、艺术设计学、美术学(文物鉴赏与修?、美术学(文化遗研究)、艺术史论、书法学专业考点的广东省考生Q需登陆南京艺术学院本科招生|?http://zhaosheng.nua.edu.cn/),按照报名操作提示要求q行|上报名及网上缴费,~费前请认真核对报考信息,因信息填写错误造成的后果由考生自负Q缴Ҏ功后Q直接打印报名缴费信息确认表Q在指定旉内前往华南师范大学考点现场领取准考证。现场确认需出示w䆾证原件、考生报名~费信息认表、广东省教育考试院后发给的“艺术类专业报考证”原件。考生|上认~费后不予退贏V?
我校讑֜q东的考点Q只允许q东省考生参加考试Q不接受其他省䆾的考生在该点参加考试?
⑨根据山东省教育招生考试院规定,׃省考生凡报考绘甅R中国画、公p术、环境设计、视觉传达设计、服装与服饰设计、品设计、戏剧媄视美术设计、摄影、动甅R数字媒体艺术、美术学、艺术设计学、美术学(文物鉴赏与修?、美术学(文化遗研究)、艺术史论、书法学专业的,需d׃省招考院|站(|址Qhttp://wsbm.sdzk.cn/art)q行报名、缴贏V考生|上认~费后不予退贏V?
我校讑֜青岛的考点Q只允许׃省考生参加考试Q不接受其他省䆾的考生在该点参加考试?
⑩根据湖北省教育考试院规定,湖北省考生凡报考绘甅R中国画、公p术、环境设计、视觉传达设计、服装与服饰设计、品设计、戏剧媄视美术设计、摄影、动甅R数字媒体艺术、美术学、艺术设计学、美术学(文物鉴赏与修?、美术学(文化遗研究)、艺术史论、书法学专业的,需d湖北省教育考试院官方网?http://www.hbea.edu.cn/)q行报名、缴贏V考生|上认~费后不予退贏V?
我校讑֜武汉的考点Q只允许湖北省考生参加考试Q不接受其他省䆾的考生在该点参加考试?
⑾考生报考专业涉及到所属省U统?或联?有达标要求的Q考生必须参加省l考。省U统考不合格的考生Q省招生部门在通过时不予投,卛_加本校专业考试成W无效?
⑿在外省招生的所有艺术类专业Q文理科考生均可报考?
3、报名交验的材料
①在南艺校内考点参加考试的考生Q需交验w䆾证原件、网上打印的考生报名~费信息认表、考生所在省(市、区)招生办高考报名后发给的“艺术类专业报考证”原件?
②在外省考点参加考试的考生Q需交验w䆾原g及其复印?验原Ӟ交复Cg)、考生所在省(市、区)招生办高考报名后发给的“艺术类专业报考证”原件及其复Cg(验原Ӟ交复Cg)Q本人同一底片一寸正面免冠近?张?
③所有考生Q均需验证无误后方可报名。n份证原g如丢失或未办理需提供临时w䆾证或本hL所在地zև所出具的n份证?需贴有本hq照Qƈ在照片上加盖公章)?
4、考试U律
Ҏ教育部文件精,对在我校艺术专业考试中被认定Z弊的考生Q我校将其作弊情况书面报生源所在省U招生主部门,qU招生主部门取消其当年艺术cM业报考资|q将q规事实记入光考诚信电子档案?
三、招生名额及通过办法(摘要)





LQ?
1、以上各专业具体通过办法?月䆾在南京艺术学院本U招生网站上(http://zhaosheng.nua.edu.cn/)公布的ؓ?
2、报考我校艺术类专业的江苏省考生Q文化分是指考生语文、数学、外语三门原始分(不含附加?与政{性奖励分、照ֈ之和;
3、“外省考生按文化分择优通过”,x文化分比值由高到低排序,
文化分比?考生文化高考成lï生所属省普通类本二文科(或理U?省控U?
“外省考生按文化分和专业分之和择优通过”,xl合分由高到低排序,
l合?考生文化高考成lï生所属省普通类本二文科(或理U?省控U×专业满分?专业?
4、高{职业教育学院各专业只面向江苏招收对口单招考生Q其他艺术类专业均面向全国招?
5、我?016q乐器演奏类专业只招收各专业所列乐器种c,凡未列出的乐器种c该q不接受报考,具体如下Q?
音乐表演(中国乐器演奏)专业招收乐器U类为:二胡、琵琶、古{、扬琴、竹W、唢?
音乐表演(u与打M器演?专业招收乐器U类为:提琴、中提琴、大提琴、低x琴、竖琴、长W、单管、双管、小受大受圆受长受中韛_、大、萨克斯、打M;
音乐表演(钢琴与键盘乐器演?专业招收乐器U类为:钢琴、手风琴;
音乐表演(行音乐演奏)专业招收乐器U类为:电吉他、电贝司、爵士鼓、吉他、管乐器(萨克斯、小受长?、流行键?合成器、爵士钢琴、双排键)?
6、广告学、公׃业管理、文化业管理专业,只招收普通类(非艺术类)或艺兼文、艺兼理考生Q考生直接参加所属省文化高考,专业免试Q依据各省普通类本二文科或理U分数线Q按考生高考文化成l择优通过;
7、绘甅R中国画、公p术、环境设计、视觉传达设计、服装与服饰设计、品设计、戏剧媄视美术设计、摄影、动甅R数字媒体艺术专业,l称为美术设计类专业Qؓl一考试Q专业成l通用?
术学、艺术设计学、美术学(文物鉴赏与修?、美术学(文化遗研究)、艺术史Z业,l称为理论类专业Qؓl一考试Q专业成l通用?
8、艺术类专业在外省不~制分省计划。各专业招生计划以上U批文ؓ准,详见各省教育ȝ部门发布的招生计划专刊?
9、根据教育部《教育部办公厅关于做?016q普通高{学校部分特D类型招生工作的通知?教学厅[2015]11?文g要求Q如我校划定的专业文化分要求低于考生所在省U招生考试机构划定的相关专业最低通过控制分数U,我校以省U招生考试机构划定的最低通过控制分数Uؓ准?
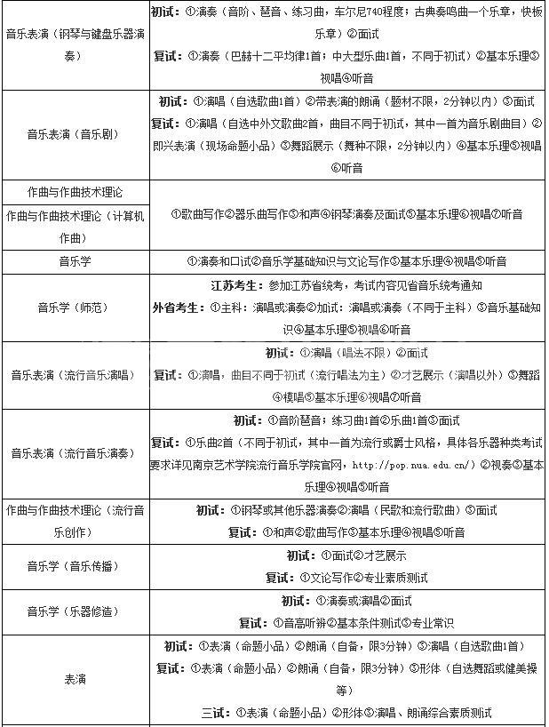
四、考试U目及内?/strong>



注:1、凡中央音乐学院、中国音乐学院、上音乐学院、星音乐学院、沈阳音乐学院、四川音乐学院、武汉音乐学院、天z音乐学院、西安音乐学院、南京艺术学院附中应届毕业生Q报考对应主修专业,可免专业考试初试(初试成W计入d的专业必d加初?。但仍需办理报名手箋以及初试l束后的复试手箋Qƈ出示所在附中注明主修专业的证明?
2、凡参加南京艺术学院C会水^考(音乐c??U以上优U证书(儿C除外)的考生Q报考对应主修专业,可免专业考试初试(初试成W计入d的专业必d加初?。但仍需办理报名手箋及初试结束后的复试手l,q于认时出C相应考证书?
五、报考地点及旉






六、优录政{?/strong>
1、考生报考我校按专业分择优通过的专业,对于外省考试?或省U招?投的考生Q凡专业成W合格Q文化高考成l达所在省(自治区、直辖市)定的普通类W二Ҏ本科通过控制分数U,且前列志愿填报南京艺术学院的Q优先通过;考生报考我校按专业分择优通过的专业,对于江苏省考试院投的考生Q凡专业成W合格Q文化高考成l?卌文、数学、外语三门原始分(不含附加?与政{性奖励分、照ֈ之和)达江苏省普通类本二文科省控U?0%Q且前列志愿填报南京艺术学院的,优先通过?
2、音乐表?C演唱、中国乐器演奏、管弦与打击乐器演奏、钢琴与键盘乐器演奏、流行音乐演唱、流行音乐演奏、音乐剧)、舞y表演、舞y编对{表演、播音与L艺术专业前三名考生Q前列志愿填报南京艺术学院,高考文化成l可分别照顾本专业规定分数线的:前列?0%、第二名8%、第三名5%?
3、被南京艺术学院定y表演、音乐表?C演唱、中国乐器演奏、管弦与打击乐器演奏、钢琴与键盘乐器演奏、流行音乐演唱、流行音乐演?专业“特优”考生Q前列志愿填报南京艺术学院,高考文化成l可照顾本专业规定分数线?0%。具体报考和选拔及奖励办法见《南京艺术学院本U招生优U新生选拔办法》?
七、有兌?/strong>
1、考生?016q?月中旬登录我校本U招生网(http://zhaosheng.nua.edu.cn/)查询本h专业考试是否合格Qƈ按系l提C求进行有x?
2、专业考试合格的考生Q按照所在省(自治区、直辖市)艺术cL生考试有关规定Q在高考所在地报名Q按时参加全国普通高{学校统一文化考试;
3、报考我校的考生必须按照考生所在省的相兌求,按时填报高考志?
4、报考我校的考生在参加文化考试Ӟ外语语种不限Q但q校后我校只提供p、日语教?
5、新生入学进行体Q对患有疄的新生,l校指定ȝ单位诊断不宜在校学习Q但短期ȝ可达到国家规定的入学体检标准者,l学校批准暂不予注册Q保留入学资gq?
6、三个月内对新生报考条件进行复查。如发现有虚假信息、隐瞒病双Ӏ考试作弊行ؓ{不W合招生条g者,取消其入学资|退回原地区或原单位;
7、学校设|多奖助学金,Ȁ励学生勤奋学习。家庭困隄学生可申请勤工助学岗?特困学生q可按照国家有关规定甌国家助学h。以上各具体规定可登陆我院学生工作处网站查询,|址Qhttp://xgc.nua.edu.cn/;
8、本校招生信息暂以本章和学校招生|站上公布的信息为准Q如遇有国家政策调整及其他变化,以本校于2016q?月发布的招生章程为准。对非本校网站及宣传材料公布的南京艺术学院招生信息,我校不承担M法律责Q;
9、凡未尽事宜参照国家相关规定执行?
八、香港、澳门、台湑֏华L人士报考要?/strong>
华L及港、澳、台人士报考我院必d加我院专业考试(只可以选择选择南京艺术学院校本部考点)Q专业报名及考试要求与内地考生相同Q专业考试合格者,凭我院《专业合D?|上自行下蝲)在规定时间内参加国家l一l织的港、澳、台、华侨文化课联合考试?
考生文化课考试可到以下地点报名Q?
北京市高校招生办公室(地址Q北京市h区北四环志新桥志C路,邮编Q?00083Q电话:010-82837212)
上v市高校招生办公室(地址Q上市钦州南\500P邮编Q?00235Q电话:021-64946010?4511200)
徏省教育考试?地址Q福州市北环中\59P邮编Q?50003Q电话:0591-86215678)
厦门市招生考试办公?地址Q厦门市火炬二\269P邮编Q?61006Q电话:0592-5703107)
q州暨南大学华文学院(地址Q广州市天河区广园东瘦狗岭\377P邮编Q?10610Q电话:020-87205925)
澳门特别行政区政府高{教育辅助办公室(地址Q澳门荷兰园大马?8-B号华昌大厦地下B?电话Q?0853-28563033)
香港考试及评核局新蒲岗办事处(地址Q香港九龙新蒲岗늦?7P电话Q?0852-36288787?6288711)
Ҏ《教育部关于普通高{学校依据台湑֜区大学入学考试学科能力验成W招收台湾高中毕业生的通知?教港澛_函?011?8?要求Q凡W合x条g的台N中毕业生Q请直接咨询我校国际交流处港澛_事务办公室,电话Q?25?3498038?
九、外ch士报考要?/strong>
外籍人士报考我院,请与我院留学生办公室联系Q联pȝ话:025—?3498266?
十、学校地址、邮~、网址及联pȝ?/strong>
学院地址Q南京市北京西\74号学校网址Qhttp://www.nua.edu.cn/
邮政~码Q?10013招生|址Qhttp://zhaosheng.nua.edu.cn/
学校招办Q?25?3498055?3498382咨询联系人:宋老师、徐老师
术学院Q?25?3498126咨询联系人:老师
设计学院Q?25?3498424咨询联系人:老师
工业设计学院Q?25?3498620咨询联系人:老师
音乐学院Q?25?3498280咨询联系人:林老师
行音乐学院Q?25?3498311咨询联系人:赵老师
p学院Q?25?3498703咨询联系人:杨老师
舞蹈学院Q?25?3498273咨询联系人:王老师、张老师、余老师
传媒学院Q?25?3498169咨询联系人:陶老师、马老师
人文学院Q?25?3498354咨询联系人:彭老师
文化产业学院Q?25?3498682咨询联系人:卢老师
高等职业教育学院:025?3498186咨询联系人:陈老师
港澳C务办公室Q?25?3498038?3498024
外国留学生工作办公室Q?25?3498266
声明
我校从未委托校外机构及个行Q何Ş式的考前辅导;不允怓Q何单位或个h以学校名义D办考前辅导?对以学校名义丑֊考前辅导班或q行招生通过工作的中介公司或个hQ我校将依法q究其责仅R同时提误生及家长}防上当?
举报电话Q?25-83498036?