騫胯タ鑹烘湳瀛﹂櫌2016騫存湰(涓?縐戞嫑鐢熺畝绔?/h1>
鏉ユ簮錛?a href="http://m.e44ee.com/" style="color: #333;">澶╃眮鏁欒偛
鏃墮棿錛?016-01-03
浣滆咃細鑹鴻冨煿璁?/a>
騫胯タ鑹烘湳瀛﹂櫌浣嶄簬騫胯タ澹棌鑷不鍖洪搴滃崡瀹佸競錛屾槸鏁欒偛閮ㄦ壒鍑嗙殑鐙珛璁劇疆鏈鑹烘湳闄㈡牎錛屾槸鍏ㄥ浗6鎵緇煎悎鎬ф櫘閫氭湰縐戦珮絳夎壓鏈櫌鏍′箣涓錛?012騫存垚涓轟腑鍗庝漢姘戝叡鍜屽浗鏂囧寲閮ㄤ笌騫胯タ澹棌鑷不鍖轟漢姘戞斂搴滃叡寤洪珮鏍°傚鏍″墠韜槸鎴戝浗钁楀悕闊充箰瀹舵弧璋﹀瓙鍏堢敓鍜岀幇浠f澃鍑虹敾瀹躲佺編鏈暀鑲插寰愭偛楦垮厛鐢熶互鍙婅憲鍚嶄綔鏇插銆侀煶涔愭暀鑲插鍚翠集瓚呭厛鐢熶簬1938騫村湪妗傛灄鍊¤寤虹珛鐨勨滃箍瑗跨渷浼氬浗姘戝熀紜瀛︽牎鑹烘湳甯堣祫璁粌鐝濄傚湪70澶氬勾鐨勫姙瀛﹀巻鍙蹭腑錛屼竴鎵瑰浗鍐呭鐭ュ悕鐨勮壓鏈鍜岃壓鏈暀鑲插錛屽婊¤唉瀛愩佸惔浼秴銆侀槼澶槼銆侀檲鐑熸ˉ銆侀檲鑹侀粍鐙嘲銆佹湵鍩歸挧銆侀檰鍗庢煆銆佹潕蹇楁洐絳夋浘闀挎湡鑰曡樺湪瀛︽牎錛屼粬浠墽鏁欐不瀛︼紝寮樻枃鍔辨暀錛屼負瀛︽牎鐨勫彂灞曞瀹氫簡鑹ソ鐨勫熀紜錛岀Н娣浜嗘繁鍘氱殑鏂囧寲搴曡暣銆傚鏍′笅璁劇編鏈闄€佽璁″闄€佹鏋椾腑鍥界敾瀛﹂櫌銆侀煶涔愬闄€佽垶韞堝闄€佷漢鏂囧闄€佸獎瑙嗕笌浼犲獟瀛﹂櫌銆佹皯鏃忚壓鏈郴銆佸緩絳戣壓鏈闄€侀犲瀷鑹烘湳瀛﹂櫌銆佺寮︾郴銆佸浗闄呮暀鑲插闄€佺編鏈暀鑲插闄€侀煶涔愭暀鑲插闄€佽亴涓氭妧鏈闄?緇х畫鏁欒偛瀛﹂櫌銆佹紦姹熺敾媧懼闄€佹濇兂鏀挎不鐞嗚璇炬暀鐮旈儴銆佸叕鍏辮鏁欏閮ㄥ拰闄勫睘涓瓑鑹烘湳瀛︽牎絳?9涓暀瀛﹀崟浣嶏紝1鎵鑹烘湳鐮旂┒闄紝浠ュ強鍗楀畞甯傚崡婀栨牎鍖恒佺浉鎬濇箹鏍″尯銆佽タ鏍″尯鍜屾鏋楁牎鍖猴紝鍗犲湴闈㈢Н700浣欎憨銆傜幇鏈夎壓鏈鐞嗚銆侀煶涔愪笌鑸炶箞瀛︺佹垙鍓т笌褰辮瀛︺佺編鏈銆佽璁″銆佹柊闂諱紶鎾6涓竴綰у縐戠澹巿鏉冪偣錛?7涓簩綰у縐戠澹巿鏉冪偣鍜?涓笓涓氬浣嶆巿鏉冪偣錛?5涓湰縐戜笓涓氾紝12涓珮鑱屼笓涓氾紝褰㈡垚浜嗚緝涓哄畬澶囩殑楂樼瓑鑹烘湳鏁欒偛浣撶郴銆傚鏍¢潰鍚戝叏鍥芥嫑鐢燂紝鐜板湪鏍″叏鏃ュ埗鏈笓縐戝鐢熴佺澹爺絀剁敓銆佺暀瀛︾敓15000浣欎漢錛屾暀鑱屽伐鍗冧綑浜猴紝鍚勫縐戜笓涓氶兘鎷ユ湁鍏ㄥ尯涔冭嚦鍏ㄥ浗鐭ュ悕鐨勪紭縐鏁欏笀銆佽壓鏈鍜屼笓瀹躲佸鑰呫?/span>
瀛︽牎鍧氭寔浠ヤ漢鎵嶅煿鍏諱負鏍規湰浠誨姟錛岀Н鏋佹繁鍖栨暀鑲叉暀瀛︽敼闈╋紝涓嶆柇鎻愰珮鏁欒偛鏁欏璐ㄩ噺銆傚厛鍚庤幏寰椾竴鎵瑰浗瀹剁駭鐗硅壊涓撲笟銆佸浗瀹剁簿鍝佽紼嬨佸浗瀹剁駭浜烘墠鍩瑰吇妯″紡鍒涙柊瀹為獙鍖恒佸浗瀹剁駭瀹為獙鏁欏紺鴻寖涓績銆佸浗瀹剁駭鏁欏鍥㈤槦浠ュ強鑷不鍖洪噸鐐瑰縐戙佷紭璐ㄤ笓涓氥佺簿鍝佽紼嬨佽嚜娌誨尯楂樻牎浜烘枃紺劇閲嶇偣鐮旂┒鍩哄湴絳夋暀瀛︽垚鏋溿?006騫村鏍″湪鏁欒偛閮ㄦ湰縐戞暀鑲叉暀瀛﹁瘎浼頒腑鑾峰緱浼樼絳夌駭;2008騫磋幏寰楁暀鑲查儴鎵瑰噯鎴愪負鍏鋒湁鎺ㄨ崘浼樼搴斿眾鏈姣曚笟鐢熷厤璇曟敾璇葷澹浣嶇爺絀剁敓璧勬牸鐨勯珮絳夊鏍?2009騫磋幏鎵瑰噯鎴愪負鑹烘湳紜曞+(MFA)涓撲笟瀛︿綅鍩瑰吇鍗曚綅;2012騫磋幏鎵逛負騫胯タ鐗硅壊浼樺娍楂樻牎;2013騫磋幏鎵逛負騫胯タ鍗氬+鐐圭珛欏瑰緩璁鵑珮鏍★紝瀛︽牎鐨勬暀鑲叉暀瀛﹁川閲忕ǔ姝ユ彁楂樸傚鏍″崄鍒嗛噸瑙嗙鐮斾笌鍒涗綔銆?010騫翠互鏉ワ紝瀛︽牎鎵挎媴鐪侀儴綰т互涓婄鐮旈」鐩?0浣欓」錛屽叾浠栧悇綾葷鐮斿垱浣滈」鐩?00澶氶」錛岃幏寰椾笓鍒?1欏廣傚笀鐢熷湪鈥滈噾閽熷鈥濃滄枃鍗庡鈥濃滃瓟闆濂栤濃滄鏉庢澂鈥濅互鍙婂叏鍥界編灞曘佸叏鍥藉ぇ瀛︾敓鑹烘湳灞曟紨銆佸叏鍥藉ぇ瀛︾敓騫垮憡鑹烘湳澶ц禌銆佷腑鍥芥牎鍥垙鍓ц妭銆丆CTV鍏ㄥ浗鐢佃鑸炶箞澶ц禌絳変笓涓氭紨灞曟瘮璧涗腑錛岃幏鍥藉唴澶栧欏硅繎700欏廣備互瀛︽牎緹庢湳鏁欏笀涓轟富浣撶殑鈥滄紦姹熺敾媧鋸濆凡鍙戝睍鎴愪負璧板悜涓栫晫鐨勬枃鍖栧搧鐗岋紝涓烘墿澶у箍瑗跨殑褰卞搷鍔涘拰鐭ュ悕搴︿綔鍑轟簡閲嶈璐$尞銆傚鏍′富鍔炵殑鈥滀腑鍥戒笢鐩熼煶涔愬懆鈥濆凡璺昏韓涓哄叏鍥解滄柊闊充箰鈥濆垱浣滅殑涓夊ぇ騫沖彴錛屾垚涓哄浗鍐呭叿鏈夊獎鍝嶅姏鍜岀煡鍚嶅害鐨勫浗闄呮ч煶涔愭椿鍔ㄣ傚鏍$Н鏋佸紑灞曞澶栨暀鑲插悎浣滀笌鏂囧寲浜ゆ祦錛屽厛鍚庝笌緹庡浗鏈辮帀浜氶煶涔愬闄€佽嫳鍥芥牸鏋楀澶у銆佷縿緗楁柉鍒楀緹庢湳瀛﹂櫌銆佹柊鍔犲潯鍗楁磱鑹烘湳瀛﹂櫌絳?0浣欐墍鍥藉闄㈡牎鍜岃壓鏈洟浣撳紑灞曚簡鑹烘湳浜ゆ祦涓庢暀鑲插悎浣溿?012騫?鏈堬紝鍥藉澶栦氦閮ㄥ湪鎴戞牎鎸傜墝鎴愮珛鈥滀腑鍥解斾笢鐩熻壓鏈漢鎵嶅煿璁腑蹇冣濓紝涓烘垜鏍¤繘涓姝ュ姞寮轟笌涓滅洘鍥藉鏂囧寲鑹烘湳浜ゆ祦寮鍒涗簡鏂板眬闈€傞潰瀵瑰浗瀹跺拰騫胯タ緇忔祹紺句細鏂囧寲鍙戝睍鐨勬柊鏍煎眬錛屽鏍″潥鎸佽蛋浠ヤ紭鍖栫粨鏋勫拰璐ㄩ噺鎻愬崌涓烘牳蹇冪殑鍐呮兜寮忓彂灞曢亾璺紝鍏ㄩ潰瀹炴柦鈥滆川閲忕珛鏍°佷漢鎵嶅己鏍°佸縐戝叴鏍°佺壒鑹蹭紭鏍°佹枃鍖栧紩棰嗗拰鏁欒偛鍥介檯鍖栤濆叚澶ф垬鐣ワ紝鍔涗簤2020騫村緩璁炬垚涓哄浗鍐呴鍏堛佸浗闄呮湁褰卞搷銆佺壒鑹查矞鏄庣殑緇煎悎鎬ц壓鏈ぇ瀛︺?
涓銆佹嫑鐢熷悕棰?/strong>
2016騫存垜鏍¢潰鍚戝叏鍥介璁℃嫑鏀跺叏鏃ュ埗鏈笓縐戠敓3100鍚?鍏朵腑鏈2900鍚嶏紝楂樿亴涓撶200鍚嶏紝鏈緇堟嫑鐢熻鍒掍互涓婄駭鎵規枃涓哄噯)錛岃壓鏈被涓撲笟鏂囩悊鍏兼嫑銆?
浜屻佹嫑鐢熷璞°佽寖鍥村強鎶ヨ冩潯浠?/strong>
(涓)鎷涚敓瀵硅薄錛氱鍚堟櫘閫氶珮絳夊鏍℃嫑鐢熷伐浣滆瀹氱殑鎶ュ悕鏉′歡鐨勮冪敓錛屼互鍙婄鍚堜腑鍗庝漢姘戝叡鍜屽浗鏅氶珮絳夊鏍¤仈鍚堟嫑鏀跺崕渚ㄣ佹腐婢沖湴鍖哄強鍙版咕鐪佸鐢熷姙鍏(綆縐拌仈鎷涘姙)瑙勫畾鐨勬姤鑰冩潯浠剁殑鍗庝鯨鍙婃腐銆佹境銆佸彴浜哄+銆?
(浜?鎷涚敓鑼冨洿錛氭湰縐戜笓涓氶潰鍚戝叏鍥芥嫑鐢焄鍏朵腑騫垮憡瀛︺侀鏅洯鏋椼佹枃鍖栦駭涓氱鐞嗐佸緩絳戝銆佽壓鏈暀鑲層侀煶涔愯〃婕?姘戞棌闊充箰琛ㄦ紨)絳変笓涓氶潰鍚戦儴鍒嗙渷銆佽嚜娌誨尯銆佺洿杈栧競(浠ヤ笅綆縐扮渷)鎷涚敓];楂樿亴涓撲笟闈㈠悜閮ㄥ垎鐪佹嫑鐢熴?鍏蜂綋璇﹁闄勮〃1)
(涓?鎶ヨ冩潯浠訛細
1.
閬靛畧涓崕浜烘皯鍏卞拰鍥藉娉曞拰娉曞緥;楂樼駭涓瓑鏁欒偛瀛︽牎姣曚笟鎴栧叿鏈夊悓絳夊鍔?韜綋鍋ュ悍錛岀鍚堛婃櫘閫氶珮絳夊鏍℃嫑鐢熶綋媯宸ヤ綔鎸囧鎰忚銆嬪強鎴戞牎涓撲笟韜綋鏉′歡瑕佹眰銆?
2.
涓嬪垪浜哄憳涓嶈兘鎶ヨ冿細(1)鍏鋒湁楂樼瓑瀛﹀巻鏁欒偛璧勬牸鐨勯珮絳夊鏍$殑鍦ㄦ牎鐢?(2)楂樼駭涓瓑鏁欒偛瀛︽牎闈炲簲灞婃瘯涓氱殑鍦ㄦ牎鐢?(3)鍦ㄩ珮綰т腑絳夋暀鑲查樁孌甸潪搴斿眾姣曚笟騫翠喚浠ュ紕铏氫綔鍋囨墜孌墊姤鍚嶅茍榪濊鍙傚姞鏅氶珮鑰冪殑搴斿眾姣曚笟鐢?(4)鍦ㄤ互寰鍙傚姞鍚勭鍥藉鏁欒偛鑰冭瘯鏃舵寜銆婂浗瀹舵暀鑲茶冭瘯榪濊澶勭悊鍔炴硶銆?涓崕浜烘皯鍏卞拰鍥芥暀鑲查儴浠ょ33鍙?琚瀹氫負浣滃紛錛屼笖浣滃嚭鏆傚仠鍙傚姞2016騫存櫘閫氶珮鏍℃嫑鐢熷叏鍥界粺涓鑰冭瘯澶勭綒鍐沖畾鐨勮冪敓;(5)鍥犺Е鐘垜娉曞凡琚湁鍏抽儴闂ㄩ噰鍙栧己鍒舵帾鏂芥垨姝e湪鏈嶅垜鑰?
3. 閮ㄥ垎涓撲笟韜綋鏉′歡瑕佹眰錛?
(1)緹庢湳璁捐綾諱笓涓氳姹傛棤鑹茬洸;闊充箰(婕斿敱銆佹紨濂忋佷綔鏇層佸綍闊?銆佽垶韞堛佽〃婕旂被涓撲笟瑕佹眰鍚鍣ㄥ畼鏃犵柧鐥咃紝鑲綋鏃犳畫鐤劇瓑濡ㄧ瀛︿範鍜岃〃婕旂殑鐤劇梾銆?
(2)闊充箰琛ㄦ紨[婕斿敱銆佹祦琛岄煶涔?婕斿敱)銆佹皯鏃忛煶涔愯〃婕擼銆佽〃婕擺姝岃垶琛ㄦ紨(婕斿敱)]涓撲笟瑕佹眰韜珮鐢?70cm浠ヤ笂銆佸コ158cm浠ヤ笂錛屽彂澹板櫒瀹樻棤鐤劇梾銆傞煶涔愬(闊充箰鏁欒偛)涓撲笟瑕佹眰錛氳韓楂樼敺鐢?65cm浠ヤ笂銆佸コ鐢?55cm浠ヤ笂銆傝冪敓鑰冭瘯鏃剁礌瑁呬笂鍦猴紝涓嶅厑璁稿寲濡嗗拰絀跨潃婕斿嚭鏈嶈銆?
(3)鍚屼竴鑰冭瘯綾誨埆涓殑涓撲笟鏈変笉鍚岃韓浣撹姹傜殑錛岄氳繃鏃訛紝鏍規嵁鑰冪敓鎴愮嘩銆侀珮鑰冧綋媯緇撴灉銆佷笓涓氬織鎰垮拰涓撲笟瑕佹眰錛屾嫨浼橀氳繃銆傚鑰冪敓韜綋鏉′歡涓嶇鍚堟墍濉姤涓撲笟鐨勮姹傦紝浣嗘湇浠庝笓涓氳皟鍓傝咃紝鍒欐牴鎹冪敓鎴愮嘩鍙婂織鎰匡紝璋冨墏鍒板悓涓鑰冭瘯綾誨埆鐨勫叾瀹冧笓涓氶氳繃銆傚涓嶆湇浠庝笓涓氳皟鍓傞氳繃鐨勶紝浣滈妗e鐞嗐傝冪敓搴旀牴鎹嚜韜潯浠跺強鎴愮嘩鎱庨噸閫夋嫨涓撲笟銆?
(4)鍥犲悇鐪佸涓嶅悓瀛︾鐢蟲姤鏁欏笀璧勬牸浜哄憳韜珮絳夋潯浠惰姹備笉鍚岋紝瀵逛粖鍚庢湁鎰忓悜鐢蟲姤鏁欏笀璧勬牸鐨勮冪敓錛岃鍦ㄦ姤鑰冨墠浜堜互浜嗚В鍚庢厧閲嶉夋嫨涓撲笟銆?
涓夈佹嫑鐢熶笓涓氥佹嫑鐢熻鍒掋佸璐規爣鍑嗐佽冭瘯縐戠洰鍙婇氳繃鍔炴硶瑙佲滈檮浠?鈥?鍚勪笓涓氳冭瘯鍐呭鍙婅姹傝鈥滈檮浠?鈥?鍚勮冪偣鎶ュ悕銆佽冭瘯鏃墮棿瀹夋帓瑙佲滈檮浠?鈥?
鍥涖佹姤鍚嶅姙娉?/strong>
(涓)鎴戞牎鑰冪偣璁懼湪騫胯タ銆佹箹鍗椼佹箹鍖椼佸箍涓溿佹渤鍗椼佹睙瑗褲佸北涓溿佹睙鑻忋佸北瑗褲佹渤鍖椼佸畨寰姐佺敇鑲冦佹禉姹熴侀噸搴嗐佺寤恒侀粦榫欐睙絳?6涓渷銆傝鑰冪偣鐪佷喚鐨勮冪敓錛屽彧鑳藉湪鏈渷鑰冪偣鎶ュ悕鑰冭瘯錛屽湪鍏跺畠鑰冪偣鑰冭瘯鐨勬垚緇╂棤鏁?鏈渷涓嶈鑰冪殑涓撲笟錛屽彲閫夋嫨鎴戞牎璁捐冪殑鍗楀畞鑰冪偣鎴栫敇鑲冪渷鑰冪偣鎶ヨ冿紝鍏朵綑鐪佷喚涓嶅彈鐞嗘姤鑰?銆備笉璁捐冪偣鐪佷喚鐨勮冪敓錛屽彧鑳介夋嫨鎴戞牎璁捐冪殑鍗楀畞鑰冪偣鎴栫敇鑲冪渷鑰冪偣鎶ヨ冿紝鍏朵綑鐪佷喚涓嶄簣鍙楃悊鎶ヨ冦?
(浜?鑰冪敓鎸夎冭瘯綾誨埆鎶ュ悕鍙傚姞鑰冭瘯錛屽叾鑰冭瘯鎴愮嘩鍙互鍏兼姤鍚岀被鍒殑鎵鏈変笓涓?瑙侀檮浠?)銆傚鐪佽冪敓浠呴檺鎶ヨ冧竴涓冭瘯綾誨埆;騫胯タ鑰冪敓鍦ㄨ冭瘯涓嶅啿紿佺殑鍓嶆彁涓嬶紝鍙吋鎶ヤ笉鍚岀殑鑰冭瘯綾誨埆銆傛紨濂忕被鍚勪笓涓氭嫑褰曚箰鍣ㄧ綾昏瑙侀檮浠?銆?
(涓?鎶ュ悕鏂瑰紡鍙婃椂闂?鎶ュ悕鏃墮棿璇﹁闄勪歡3)錛?
1.
騫胯タ鑰冪敓錛氱櫥褰曟垜鏍℃嫑鐢熻祫璁綉鈥滅綉涓婃姤鍚嶇郴緇熲濓紝鎸夌収鎻愮ず榪涜緗戜笂鎶ュ悕銆佺即璐癸紝鎵撳嵃銆婃姤鍚嶇‘璁ゅ崟銆嬶紝鎸夌収銆婃姤鍚嶇‘璁ゅ崟銆嬩笂閫氱煡鐨勬椂闂淬佸湴鐐歸鍙栥婂噯鑰冭瘉銆嬨?
2. 澶栫渷鑰冪敓錛?
(1)璁炬湁鑰冪偣鐪佷喚鐨勮冪敓錛氬鑰冪偣涓虹郴緇熸姤鍚嶇殑錛屽嚟鏈漢韜喚璇佸師浠躲佹湰浜?016騫撮珮鑰冪渷綰ц壓鏈被涓撲笟緇熻?鑱旇?璇?綆縐般婄渷鑹烘湳緇熻冭瘉銆嬶紝鎸夋墍鍦ㄧ渷鑰冪偣鐨勮瀹氬拰紼嬪簭鎶ュ悕銆傚鑰冪偣涓烘墜宸ユ姤鍚嶇殑錛岃繕闇闄勪笂濉啓濂界殑銆婂箍瑗胯壓鏈闄?016騫翠笓涓氳冭瘯鎶ュ悕鐧昏琛ㄣ?鍙湪鎴戞牎鎷涚敓璧勮緗戜笅杞?銆佹湰浜鴻繎鏈熷悓搴曠増涓瀵告闈㈠厤鍐犵収鐗?寮犱互鍙婃湰浜鴻韓浠借瘉澶嶅嵃浠躲?
(2)涓嶈鑰冪偣鐪佷喚鐨勮冪敓錛氬嚟濉啓濂界殑銆婂箍瑗胯壓鏈闄?016騫翠笓涓氳冭瘯鎶ュ悕鐧昏琛ㄣ?鍙湪鎴戞牎鎷涚敓璧勮緗戜笅杞?銆佹湰浜鴻繎鏈熷悓搴曠増涓瀵告闈㈠厤鍐犵収鐗?寮犮佹湰浜鴻韓浠借瘉鍜屻婄渷鑹烘湳緇熻?鑱旇?璇併嬬殑鍘熶歡鍙婂鍗頒歡錛屾寜鎵閫夋嫨鐪佷喚鑰冪偣鐨勮瀹氬拰紼嬪簭榪涜鎶ュ悕銆?
3. 鍗庝鯨鍙婃腐銆佹境銆佸彴浜哄+鎶ヨ冩垜鏍″繀欏誨弬鍔犳垜鏍′笓涓氳冭瘯錛屼笓涓氭姤鍚嶅強鑰冭瘯瑕佹眰涓庡唴鍦拌冪敓鐩稿悓銆?
浜斻佷笓涓氳冭瘯
(涓)鑰冪敓鎸夎冪偣瑙勫畾鍑湰浜鴻韓浠借瘉銆佹垜鏍°婁笓涓氬噯鑰冭瘉銆嬪師浠跺弬鍔犺冭瘯銆?
(浜?鎴戞牎鏈涓撲笟涓紝闄ゅ箍鍛婂銆侀鏅洯鏋椼佹枃鍖栦駭涓氱鐞嗐佸緩絳戝涓撲笟闈㈠悜鏅氶珮鑰冩湰縐戠浜屾壒嬈℃枃銆佺悊縐戠被鑰冪敓鎷涚敓鏃犻渶鍙傚姞涓撲笟鑰冭瘯澶栵紝鍏朵綑鏈涓撲笟蹇呴』鍙傚姞鎴戞牎緇勭粐鐨勪笓涓氭牎鑰?鍏蜂綋瑙侀檮浠?)銆傞珮鑱屼笓縐戜笓涓氾紝閫氳繃鏃剁洿鎺ヤ嬌鐢ㄨ冪敓楂樿冩墍鍦ㄧ渷鑹烘湳綾諱笓涓氱粺鑰冩垚緇┿?
(涓?鑰冪敓鍙兘鍙傚姞涓嬈′笓涓氳冭瘯銆傚鏋滃悓涓涓笓涓氳冪敓澶氭鍙傚姞鑰冭瘯錛屾渶緇堟垚緇╀互鍓嶅垪嬈¤冭瘯鎴愮嘩涓哄噯銆?
(鍥?鍑″睘鐪佺粺鑰?鑱旇?涓嶆秹鍙婄殑鏈涓撲笟錛岃冪敓鏃犻渶鍙傚姞鐪佺駭涓撲笟緇熻?鑱旇?錛屽彲鐩存帴鍙傚姞鎴戞牎鐨勪笓涓氳冭瘯銆傚箍瑗跨粺鑰冧笉娑夊強鐨勪笓涓氭湁錛氱編鏈銆佽壓鏈璁″銆佽壓鏈彶璁恒佹垙鍓у獎瑙嗘枃瀛︺侀煶涔愯〃婕?姘戞棌闊充箰琛ㄦ紨)銆侀煶涔愬銆佷綔鏇蹭笌浣滄洸鎶鏈悊璁恒佸綍闊寵壓鏈佽垶韞堣〃婕?鍥芥爣鑸?銆傚鍚勭渷瀵規姤鑰冧笓涓氭湁緇熻?鑱旇?杈炬爣瑕佹眰鐨勶紝鎸夎鐪佺殑瑙勫畾鎵ц銆?
(浜?瀵瑰湪鎴戞牎涓撲笟鑰冭瘯鏈夎繚瑙勩佷綔寮婄瓑琛屼負鐨勮冪敓錛屽皢鎸夌収銆婂浗瀹舵暀鑲茶冭瘯榪濊澶勭悊鍔炴硶銆?涓崕浜烘皯鍏卞拰鍥芥暀鑲查儴浠ょ33鍙?澶勭悊銆?
(鍏?鑰冪敓浜?016騫?鏈堜腑鏃櫥褰曟垜鏍℃嫑鐢熻祫璁綉鏌ヨ鏈漢涓撲笟鑰冭瘯鎴愮嘩銆備笓涓氭垚緇╁悎鏍艱咃紝瀛︽牎瀵勫彂銆婁笓涓氭嫑鐢熻冭瘯鍚堟牸璇併嬨備笓涓氭垚緇╀笉鍚堟牸鑰咃紝涓嶅彟琛岄氱煡銆傝冪敓鎸夋墍鍦ㄧ渷浠借瀹氭姤鍚嶅弬鍔犲叏鍥芥櫘閫氶珮絳夊鏍℃嫑鐢熺粺涓鑰冭瘯銆?
鍏侀氳繃
(涓)鎴戞牎涓烘暀鑲查儴鎵瑰噯鐨勭嫭绔嬭緗湰縐戣壓鏈櫌鏍★紝鑹烘湳綾繪湰縐戜笓涓氬湪澶栫渷涓嶇紪鍒跺垎鐪佸垎涓撲笟鎷涚敓璁″垝錛屽彲鑷富鍒掑畾鑹烘湳綾繪湰縐戜笓涓氶珮鑰冩枃鍖栨垚緇╅氳繃鎺у埗鍒嗘暟綰匡紝濡傚悇鐪佸鑹烘湳綾繪枃鍖栨渶浣庨氳繃鎺у埗鍒嗘暟綰垮彟鏈夎姹傜殑錛屾寜鐓ц冪敓鎵鍦ㄧ渷浠借瀹氭墽琛屻傞氳繃鏃訛紝鏍規嵁鑰冪敓鐨勯珮鑰冩枃鍖栨垚緇╁拰涓撲笟鎴愮嘩錛屽痙銆佹櫤銆佷綋銆佺編鍏ㄩ潰鑰冩牳錛屾嫨浼橀氳繃銆?鍏蜂綋閫氳繃鍔炴硶璇﹁銆婂箍瑗胯壓鏈闄?016騫存湰(涓?縐戞嫑鐢熺珷紼嬨?
(浜?鍗庝鯨鍙婃腐銆佹境銆佸彴鑰冪敓鍙栧緱鎴戞牎涓撲笟鑰冭瘯鍚堟牸璧勬牸錛屾枃鍖栬鎴愮嘩杈懼埌鑱旀嫑鍔炵殑瑕佹眰錛屾斂瀹′綋媯鍚堟牸錛屾寜鏈夊叧瑙勫畾鎷╀紭閫氳繃銆?
(涓?鏂扮敓鍏ュ鍚?涓湀鍐咃紝瀛︽牎鎸夌収鏁欒偛閮ㄦ湁鍏寵瀹氳繘琛屾柊鐢熷叆瀛﹀鏌ワ紝澶嶆煡鍚堟牸鑰呮柟鑳藉彇寰楁寮忓綾嶏紝涓嶅悎鏍艱呭尯鍒儏鍐典簣浠ュ鐞嗭紝鐩磋嚦鍙栨秷鍏ュ璧勬牸銆傚嚒灞炲紕铏氫綔鍋囥佸緡縐佽垶寮婅幏寰楀綾嶈咃紝鏃犺浣曟椂鍙戠幇錛屼竴緇忔煡瀹烇紝绔嬪嵆鍙栨秷瀛︾睄錛屾儏鑺傛伓鍔h呮姤璇鋒湁鍏抽儴闂ㄦ煡絀躲?
涓冦佹敹璐規爣鍑?浠ヤ笅鏀惰垂鏍囧噯濡傛湁鍙樺姩錛屾寜鐓т笂綰х墿浠烽儴闂ㄦ寮忔壒鏂囨墽琛?
(涓)鎶ュ悕鑰冭瘯璐規爣鍑嗭細騫胯タ鑰冪敓鎶ュ悕璐?0鍏?浜猴紝鑰冭瘯璐圭編鏈被涓撲笟110鍏?浜恒侀潪緹庢湳綾諱笓涓?50鍏?浜猴紝鍏兼姤涓や釜浠ヤ笂涓撲笟鍙﹀姞鏀惰冭瘯璐?5鍏?縐?浜?涓嶅惈閲嶅鑰冭瘯縐戠洰);澶栫渷鑰冪敓鎶ヨ冭垂緹庢湳綾諱笓涓?50鍏?浜恒侀潪緹庢湳綾諱笓涓?20鍏?浜恒?
(浜?瀛﹁垂鏍囧噯錛?
1. 鎴戞牎鍚勪笓涓氬璐規爣鍑嗚闄勪歡1銆?
2.
涓編鍚堜綔鍔炲3+1欏圭洰(闊充箰瀛?涓撲笟錛氫負鎴戞牎涓庣編鍥借タ淇勫嫆鍐堝ぇ瀛﹀悎浣滃姙瀛﹂」鐩紝鍓嶅垪闃舵(鍗崇1銆?銆?瀛﹀勾)鍦ㄦ垜鏍″涔狅紝瀛﹁垂涓?0000鍏?鐢?瀛﹀勾;絎簩闃舵(鍗崇4瀛﹀勾)濡傚湪緹庡浗瑗夸縿鍕掑唸澶у緇х畫瀛︿範鑰咃紝瀛﹁垂鎸夎鏍$殑鏍囧噯(綰︿負18000緹庡厓/騫?銆傚鍥犲叾浠栧師鍥犳棤娉曞嚭鍥界畫璇昏咃紝鍙敵璇瘋漿鍏ユ垜鏍$浉搴旂殑鏈緇х畫瀛︿範錛屽璐規寜杞叆涓撲笟鐨勬爣鍑嗘敹鍙栥?
3.
涓嫳銆佷腑緹庢牎闄呬氦嫻?+2欏圭洰(緇樼敾銆佽瑙変紶杈捐璁°佸姩鐢匯佹挱闊充笌涓繪寔鑹烘湳銆佸箍鎾數瑙嗙紪瀵?涓撲笟錛氫負鎴戞牎涓庤嫳鍥芥牸鏋楀澶у銆佺編鍥借タ淇勫嫆鍐堝ぇ瀛︽牎闄呬氦嫻侀」鐩紝鍓嶅垪闃舵(鍗崇1銆?瀛﹀勾)鍦ㄦ垜鏍″涔狅紝瀛﹁垂涓猴細涓嫳鐝?5000鍏?鐢?瀛﹀勾銆佷腑緹庣彮40000鍏?鐢?瀛﹀勾;絎簩闃舵(鍗崇3銆?瀛﹀勾)濡傚湪鑻卞浗鏍兼灄澶氬ぇ瀛︽垨緹庡浗瑗夸縿鍕掑唸澶у緇х畫瀛︿範鑰咃紝瀛﹁垂鎸夎鏍$殑鏍囧噯(鑻卞浗綰?000鑻遍晳/騫淬佺編鍥界害18000緹庡厓/騫?銆傚鍥犲叾浠栧師鍥犳棤娉曞嚭鍥界畫璇昏咃紝鍙敵璇瘋漿鍏ユ垜鏍$浉搴旂殑鏈緇х畫瀛︿範錛屽璐規寜杞叆涓撲笟鐨勬爣鍑嗘敹鍙栥?
涓嫳銆佷腑緹庣彮鍏跺畠璐圭敤璇風櫥褰曟垜鏍℃嫑鐢熻祫璁綉鏌ョ湅涓嫳銆佷腑緹庨」鐩畝浠嬨傜敱浜庝腑鑻便佷腑緹庨」鐩悇涓撲笟瀛﹁垂杈冮珮錛岃鑰冪敓瑙嗘湰浜哄搴粡嫻庣姸鍐墊厧閲嶆姤鑰冦?
鍏佸叾浠栬鏄?/strong>
(涓)鎶ヨ冩垜鏍¤冪敓鍦ㄥ弬鍔犳枃鍖栭珮鑰冩椂錛屽璇縐嶄笉闄愶紝鍏ュ鍚庢垜鏍″彧鎻愪緵鑻辮鏁欏銆?
(浜?鏂扮敓鍏ュ鍚庝韓鍙楃殑寰呴亣鎸夊浗瀹惰瀹氭墽琛屻備負嬋鍔變紭縐瀛︾敓鍜屽府鍔╁搴粡嫻庡洶闅懼鐢熼『鍒╁畬鎴愬涓氾紝鍥藉銆佸鏍¤绔嬫湁鍥藉濂栧閲戙佸浗瀹跺姳蹇楀瀛﹂噾銆佸浗瀹跺姪瀛﹂噾銆佽嚜娌誨尯浜烘皯鏀垮簻濂栧閲戙佺壒鍥扮敓濂栧閲戙佸浗瀹跺姪瀛﹁捶嬈俱佺敓婧愬湴淇$敤鍔╁璐鋒銆佹牎鍐呭姪瀛﹀熸銆佸嫟宸ュ姪瀛︺佷復鏃跺洶闅捐ˉ鍔┿佸璐瑰噺鍏嶇瓑澶氱褰㈠紡鏈夋満緇撳悎鐨勯珮鏍″搴粡嫻庡洶闅懼鐢熻祫鍔╂斂絳栦綋緋?鍏朵腑鐢熸簮鍦頒俊鐢ㄥ姪瀛﹁捶嬈懼瀹跺涵緇忔祹鍥伴毦瀛︾敓鐨勬斂絳栦紭寰呭挨涓烘槑鏄?銆傝冪敓鍙櫥褰曟垜鏍♀滃鐢熻祫鍔╃鐞嗕腑蹇冪綉绔欌濇煡闃呫?
(涓?鎴戞牎鏈笓縐戞嫑鐢熶俊鎭潎浠ユ湰騫村害鎴戞牎銆婃嫑鐢熺畝绔犮嬨併婃嫑鐢熺珷紼嬨嬪拰瀛︽牎鎷涚敓璧勮緗戦〉鍏竷鐨勪俊鎭負鍑?
濡傛湁涓庢暀鑲查儴鍙婄敓婧愭墍鍦ㄧ渷鎷涚敓鏀跨瓥涓嶇鐨勶紝鎵ц鏁欒偛閮ㄥ強鐢熸簮鎵鍦ㄧ渷鐨勬嫑鐢熸斂絳栵紝鏈敖浜嬪疁鍙傜収鍥藉鐩稿叧瑙勫畾鎵ц銆傝鑰冪敓闅忔椂鍏蟲敞鎴戞牎鎷涚敓璧勮緗戙傚闈炴湰鏍$綉绔欏強瀹d紶鏉愭枡鍏竷鐨勫箍瑗胯壓鏈闄㈡嫑鐢熶俊鎭紝鎴戞牎涓嶆壙鎷呬換浣曟硶寰嬭矗浠匯?
(鍥?涓虹‘淇濇嫑鐢熷伐浣滅殑鍏鉤銆佸叕姝c佸叕寮榪涜錛屽鏍$邯濮斻佺洃瀵熷鎸夌収鏈夊叧瑙勫畾瀵規嫑鐢熻冭瘯鍙婇氳繃宸ヤ綔榪涜鐩戠潱鍜屾鏌ャ?
瀛︽牎鑱旂郴鍦板潃錛氬箍瑗垮崡瀹佸競鏁欒偛璺?鍙?鍗楁箹鏍″尯)錛岄偖緙栵細530022錛屾嫑鐢熷姙鐢佃瘽錛?771-5333126錛?327082錛?317393(浼犵湡)錛岀洃鐫d婦鎶ョ數璇?333130錛岀綉鍧錛歨ttp://zsb.gxai.edu.cn
銆?
闄勪歡1錛氬箍瑗胯壓鏈闄?016騫存湰縐戞嫑鐢熶笓涓氥佹嫑鐢熻鍒掋佸璐規爣鍑嗐佽冭瘯縐戠洰鍙婇氳繃鍔炴硶涓瑙堣〃
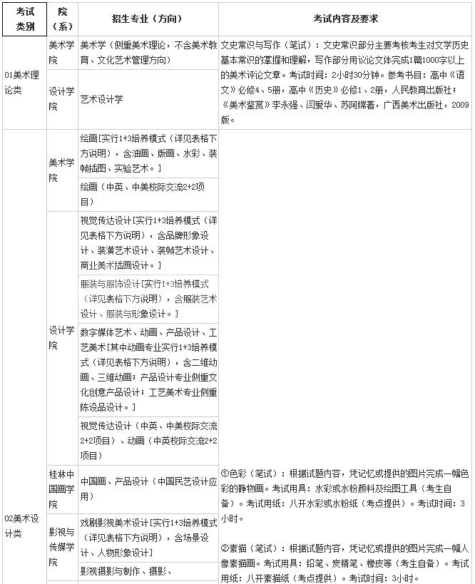
闄勪歡2錛氬箍瑗胯壓鏈闄?016騫存湰縐戞嫑鐢熷悇涓撲笟鑰冭瘯鍐呭鍙婅姹?/strong>







闄勪歡3錛氬箍瑗胯壓鏈闄?016騫存湰縐戞嫑鐢熻鑰冪渷浠芥姤鍚嶃佽冭瘯鏃墮棿瀹夋帓琛?/strong>


