中国人民大学2016q音乐表演专业招生简?/h1>
来源Q?a href="http://m.e44ee.com/" style="color: #333;">天籁教育
旉Q?016-01-21
作者:培?/a>
中国人民大学艺术学院成立?999q_是集术和音乐于一体的l合性艺术学院?016q_音乐表演专业本科生招生办法如下:
一、招生专业与计划

说明Q音乐表演专业招生不做分省计划。专业测试结束后Q根据实际生源情况,坚持宁缺勿滥的原则,定各专业方向的合格生h数。报考小提琴专业的考生可以兼报中提琴?
二、报考条?/strong>
1.W合当年普通高{学校招生工作规定中的报名条?
2.考生所报专业属省统考专业范围内的,d加省l考且成W合格;
3.下列人员不能报考:
被开除学c、勒令退学不满一q的学生(从被处分之日P至高考报名开始之日止)?
其他按国家规定不能报考的学生?
三、报名方式及旉
1.报名方式Q全部实行网上报名,不接受现场报名。考生d中国人民大学阛_招生信息q_(www.rdzs.com)|上报名pȝ完成报名?
2.~费Q按北京市审Ҏ准,我校专业试收取初试?00?生,复试?0?生,三试?乐理和视q?80?生。其中,初试费在|上报名pȝ中缴UI未缴费者视动放弃考试;二试、三试费Ҏ考试q度在现场缴U뀂报名考务费缴U_Q概不退q?
3.报名材料Q按报名pȝ要求用A4U打印《报名表》,_脓q期一寸免冠照片,q依ơ将二代w䆾证正反面复印件、省U统考合D书复Cg_脓于《报名表》后。报名材料无需提前邮寄Q请妥善保存Q于报到时交由工作h员查验。其中,考生所在省份不发放合格证书的,需打印考试成W;l考成l未出的Q需提供准考证?
考生需Ҏ名材料真实性负责,如有弄虚作假情况Q一l发玎ͼ未入学的Q取消校考成l或通过资格;已经入学的,取消入学资格?
四、报到及专业试
1.报到旉和地点:完成|上报名~费的考生携带二代w䆾证和报名材料?016q???0:00-17:00到我校艺术楼(学生zd中心寚w)报到。报到当天进行现场拍照,故不能代报,未报到者视动放弃考试?
2.试旉和地点:试地点安排在我校校内,具体试时段和地点以准考证为准?
3.考试方式Q考试分ؓ初试、复试和三试?
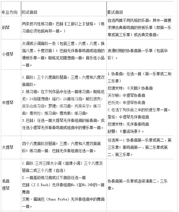
4.考试内容Q?
(1)专业演奏
注:所有演??专业曲目均须背谱。报考小提琴专业的考生可以兼报中提琴?
(2)视唱l?
包括听音、听写、视׃V听韛_写考查Ҏ调、节奏的记忆及自然听觉的能力;视唱考查视谱能力和音准感觉?
说明Q进入复?C专业三试)考生d加视q而试?
(3)乐理
要求掌握音高、记谱法、节奏、节?q音W、组合法)、音E、和弦、调式构成、调式分析、民族调式、{调、移调、变音体pd常用音乐术语?
说明Q进入复?C专业三试)考生d加乐理考试?
(4)面试
主要考查学生的艺术修dl合素质?
5.复核Q专业测试结束后Q学校将l织相关领域专家Ҏ试录像Q就考生是否W合音乐表演专业选拔培养标准q行复核。复怸通过的考生Q不予认定ؓ合格生?
6.注意事项Q考生报到试时要求统一使用二代w䆾证。测试期_交通、食宿自?弦乐、管乐专业的考生需自备乐器;参加视唱l耛_乐理考试需自备钢笔、铅W、橡皮?
五、文化课考试及志愿填报要?/strong>
获得校考和省l考合D的考生Q方可报考我校,q参加?016q普通高{学校招生全国统一考试”。文化课报名和考试按考生所在省(区、市)普通高{学校招生主部门的有关规定q行。考生取得高考成l后Q须d我校阛_招生信息q_|上报名pȝ反馈高考成l和志愿信息?
六、通过原则
高考成l达到所在省份艺术类通过控制U的合格生,按我校校考成l分专业方向排队通过。如考生所在省份未划定通过控制U,由我校参考该省其他类型通过控制U划定。艺术类本科专业通过控制分数U不得低于本?区、市)普通本U第二批ơ通过控制分数U的65%
?
七、时间表
1.|上报名旉Q即日v??5?
2.|上~费截止旉Q??7?
3.报到、电子照相时_3??10:00-17:00
4.专业试旉Q??日至6?
5.|上查询专业考试成W旉Q??
6.|上反馈高考成l及志愿信息旉Q??5日至30?
八、学Ҏ?/strong>
Ҏ国家关于艺术cM业收Ҏ准的有关规定Q?016q我校艺术类学生学费标准?0000?学年。如果国家调?016q艺术类本科学生学费标准Q我校将按照国家批准的新标准收费?
九、入学及复查
1.新生入学三个月内Q学校将Ҏ招生政策和通过标准q行复查Q复查不合格者,由学校区别情况予以处理,直至取消入学资格?
2.Ҏ国家有关规定Q我校对艺术cLU生实行试读Ӟ试读期ؓ一q。一q后l考核合格者{为正式生Q不合格者退回原地区、原单位?
十、学生待?/strong>
1.我校实行奖学金制?奖励品学g的学生?
2.在校期间Q音乐表演专业除钢琴外,乐器自备?
十一、联pL?/strong>
阛_招生信息q_Qwww.rdzs.com
电子信箱: zsb@ruc.edu.cn
联系电话Q?00-0123-517(阛_招生热线Q负责报考及招生政策咨询);010?2515358?2515278(艺术学院Q负责教学、学生管理及专业斚w咨询)
学校监察处:010-82509918
通信地址Q北京市hZx大街59号中国h民大学本U生招生办公?
邮政~码Q?00872
本招生简章最l解释权属于中国人民大学本科生招生办公室?
中国人民大学本科生招生办公室
2016q??
2016q艺术类(音乐表演)专业本科招生{考生?
1.能否单介l一下你校艺术学院的相关情况?
艺术学院U承我校“始l奋q在时代前列”、“勇于承担民族命”的传统Q吸收古今中外一切艺术之_֍Q培dd、智、体、美全面发展的复合型艺术人才?
目前Q艺术学院拥有现L?4人,其中教授9人、副教授24人,青年教师30余hQ拥有一批知名画家、学者、教授以及从国内外重炚w校毕业的优秀青年学者,同时q聘请国内外业界_英来学院兼职Q教。学院现有绘甅R视觉传达设计、环境设?景观建筑方向)、动甅R音乐表演和术学六个本U生专业Q目前共有在校生530余h?
2.你校艺术学院与其它艺术院校相比有什么特?
我校艺术学院作ؓl合性大学当中的艺术学院Q与我国其它独立艺术院校相比Q更注重人文素质教育Q更注重对学生综合能力的培养Q更注重与国际上一艺术院校的交流Q更注重学生的创新意识、创新思维、创新方法和创新能力的培充Rؓ了达到这一目标Q在教学斚wQ音乐表演专业除培育学生良好的专业技能和l合素养外,q特别强调学生的舞台实践能力。学生不仅要q泛学习艺术专业评Q还要学习文学、历双Ӏ哲学、外语、计机、音乐、舞y、媄视及艺术理论{课E。在教学中,学院倡导借鉴、吸收古今中外一切艺术之_֍Q鼓׃切符合真、善、美要求的艺术创造和Ҏ学方法的探烦与革斎ͼ培养新时代既h厚传l功底,又具宽阔国际视野Q同时拥有良好社会道德与责Q感的艺术人才?
3.请问你校是否可以提供双学位或者双专业的学习机会呢?
q种双专业、双学位方式在国际名校中相当行Q满了既有音乐天赋Q又有很强学习能力的学生的要求。我校同样鼓励学有余力的学生跨学U学习,在校期间可申误修第二学位或W二专业Q毕业时按所修学分情况,审核发放辅修专业学位证书或证明。目前,音乐表演pd有学生同时以文学和管理学双学士成功毕业的范例?
4.请介l一下多元音乐启蒙专业的相关情况和特?
多元音乐启蒙(Multiple Music Enlightenment
Method)是一个教学法Q它是依托中国h民大学h文社U类优势学科Q根据Howard
Gardner(霍华?加dU?的多元智能理论,在分析、研I国外较为成熟的音乐教学法的基础上,吸取众家之长Qƈ立中国国情建立的一套全新的音乐启蒙教育体系。很多h对于音乐启蒙的理解存在片面性,把音乐启蒙与q儿音乐早期教育划上{号Q这是一个误区。音乐启蒙适用于各个年龄段Q从q儿、青年、成人、甚臛_老年人,凡是希望得到音乐教育的hQ都属于音乐启蒙范畴。该学科在国外已有几十年的发展历Ԍ在我国才刚刚h。ؓ填补学科I白Q徏立和规范中国音乐启蒙教育的标准,中国人民大学艺术学院率先在国内创建多元音乐启蒙教育专业,希望能在高等教育领域建立独树一帜且W合中国国情hC性的音乐教育理念和学U,既区别于音乐学院单纯偏重演奏演唱技能,也区别于师范学校仅偏重音乐教育理论,把h民大学h文社U优U资源与艺术学院、尤其是音乐pd有的音乐技能资源紧密结合在一P培养高素质复合型音乐教育人才。中国h民大学艺术学院充分发挥各方优势,为学生提供更为宽q的视野和^台。学生通过pȝ的专业学习,能够熟练掌握音乐训练技能、音乐教育理论、音乐教学方法等专业基础知识Q在具备演奏和演p力的同时注重实践能力。我们努力通过多元化的教学和实践ؓ音乐启蒙教育建立U学化的规范性培L式,为学生未来发展打下坚实基Q培L化底蕴深厚、专业素质过、教学水q一的音乐启蒙高教师Q满社会对于高水^音乐启蒙老师的迫切需求?
5.请问你校音乐pL业生׃情况如何?
通过我校音乐pȝ培养Q学生将具备的专业技能和良好的综合素充R我校音乐系毕业生的主要׃单位包括中国国家交响乐团、电׃团、北京交响乐团、国家大剧院交响乐团、澳门交响乐团、深圳交响乐团、L歌舞团、L歌剧团等各大乐团Q另有部分学生考取本院、中央音乐学院、中国音乐学院、中国传媒大学等国内著名院校士研究生或赴欧大学及音乐学院l箋深造?
6.报到旉注意什?
报到时将所需材料携带齐全Q报到现有电子照相环节,考生本h报到拍照Q不能代报。报到时l一使用二代w䆾证?
7.你校是否通知考生校考成l?是否发放校考合D?
我校校考成l统一?016q?月在|上发布Q考生届时可登录我校阳光招生信息^台报名系l查询。我校不发放U质校考合D书,通过校考的考生可登陆我校阳光招生信息^台自行下载ƈ打印校考合D?未通过校考的考生Q可以通过阛_招生信息q_报名pȝ查询校考成l,我校不再另行通知?
8.请问你校校考合D书的发放比例是多?
按教育部规定Q?016q我校音乐表演专业各方向的专业考试合格证书发放L不超q招生计划的4倍,各项目具体发放数根据我校招生实际需要进行调整?
9.请问省统考和校考之间是什么关p?
凡报考我校艺术类专业的考生Q要在当地进行艺术类高考报名ƈx本省是否l织艺术cM业考试(U“省l考??
我校艺术cM业考试是在省统考合格生源范围内再行l织考试。因此,如考生所在省l织艺术cM业统考的Q考生必须参加且取得合D书,在参加我校专业测试时Q要提供省统考合D书复Cg。省内组l统考但现在q未q行的,考生可先参加校考,待省l考结束后再向学校提供合格证书复印件。省内不l织l考的Q则无需提供。未按规定及时向我校提供者,如媄响通过Q后果由考生个h承担?
10.你校的国标代码是多少?
我校的国标代码ؓ10002Q填报高考志愿时所需的中国h民大学学校代码和专业代码由各省自行编Ӟ请参阅各省招生办公室编制的报考指导材料,填报高考志愿时按当地要求填写?
11.C四首曲目怎么填写?
C考试分ؓ一试、二试、三试,与器乐类只有一试和二试不同。声乐曲目要求ؓQ四首曲目,两首中国歌曲Q两首外国歌Ԍ填写曲目分三栏,一试一首,中、外自?二试两首Q一中一外,不可重复一试曲?三试二首Q一中一外,可重复前两试中的其中一首?
12.可以转调?
需要现场合伴奏的考生自行提供曲谱(五线?Q中文歌曌Ӏ外国艺术歌曲可以{调。中外歌剧不得{调,q要求用原文演唱?
13、得知高考成l后C校网站反馈志愿是什么意?有什么作?
志愿反馈是指考生在我校阳光招生信息^台填报自q报考志愿信息、成l信息。由于艺术类(音乐表演)专业按校考成l排队通过Q因此获知考生是否填报我校Ҏ考咨询工作至关重要,招办老师掌握的信息越多,在咨询期间给予考生的意见越h参考h倹{要求取得校考合D的考生Q及时、如实反馈信息。需要注意的是,在该pȝ反馈信息q不代表高考报名,考生仍需按照所在省份招生部门要求,在相应网站完成高考志愿填报程序?