2017騫村崕鍗楀笀鑼冨ぇ瀛﹂煶涔愪笌鑸炶箞瀛︽湰縐戞牎鑰冩嫑鐢熺畝绔犮佽冭瘯澶х翰
鏉ユ簮錛?a href="http://m.e44ee.com/" style="color: #333;">澶╃眮鏁欒偛
鏃墮棿錛?017-01-12
浣滆咃細鑹鴻冨煿璁?/a>
鍗庡崡甯堣寖澶у闊充箰涓庤垶韞堝鏈2017 騫存牎鑰冩嫑鐢熺畝绔?/strong>
涓銆佸崕鍗楀笀鑼冨ぇ瀛﹂煶涔愬闄㈢畝鍐?/strong>
鍗庡崡甯堣寖澶у濮嬪緩浜?1933 騫達紝鍓嶈韓鏄箍涓滅渷绔嬪嫹鍕ゅぇ瀛﹀笀鑼冨闄€?996 騫磋繘鍏ュ浗瀹垛?11 宸ョ▼鈥濋噸鐐瑰緩璁懼ぇ瀛﹁鍒楋紝2015
騫存垚涓哄箍涓滅渷浜烘皯鏀垮簻鍜屾暀鑲查儴鍏卞緩楂樻牎錛屽悓騫磋繘鍏ュ箍涓滅渷楂樻按騫沖ぇ瀛︽暣浣撳緩璁鵑珮鏍¤鍒椼傞煶涔愬闄㈣嚜 1988
騫村紑鍔炰互鏉ワ紝濮嬬粓鍧氭寔楂樿搗鐐廣侀珮鏍囧噯銆侀珮閫熷害銆侀珮璐ㄩ噺鐨勫彂灞曟濊礬銆?1992 騫村拰 1996 騫村厛鍚庝袱嬈¤鍥藉鏁欒偛閮ㄦ寚瀹氫負鍏ㄥ浗楂樺笀闊充箰鏁欒偛涓撲笟鏁欐敼璇曠偣錛?1995
騫磋幏寰楀綋鏃跺箍涓滃敮涓鐨勯煶涔愬紜曞+瀛︿綅鎺堜簣鐐? 2001 騫磋鏁欒偛閮ㄧ‘瀹氫負鍥藉鑹烘湳甯堣祫鍩硅鍩哄湴; 2009 騫磋幏寰楄壓鏈澹? MFA
)涓撲笟瀛︿綅鎷涚敓鍩瑰吇璧勬牸;2012 騫撮煶涔愬鑾鋒壒騫夸笢鐪侀噸鐐瑰縐戝拰鐪佺駭鐗硅壊涓撲笟錛屽悓鏃惰幏鎵圭渷綰ч煶涔愪笌鑸炶箞瀹炶返鏁欏紺鴻寖涓績銆?
闊充箰瀛﹂櫌涓嬭鈥滀笁緋諱竴閮ㄤ竴鎵鈥濓紝鍗抽煶涔愭暀鑲茬郴銆侀煶涔愯〃婕旂郴鍜岃垶韞堢郴浠ュ強鐞嗚浣滄洸閮ㄣ侀煶涔愮爺絀舵墍銆傜幇鏈夐煶涔愬銆侀煶涔愯〃婕斻佽垶韞堝涓変釜鏈涓撲笟浠ュ強闊充箰瀛︾澹偣 1
涓拰鑹烘湳紜曞+鐐?1 涓傜洰鍓嶆暀鑱屽伐 85 浜猴紝涓撲換鏁欏笀 71 浜?鍏朵腑鏁欐巿 18 浜恒佸壇鏁欐巿 22 浜恒佽甯?24 浜?錛屽崥澹爺絀剁敓瀵煎笀 2 浜猴紝紜曞+鐮旂┒鐢熷甯?
36 浜猴紝鍏鋒湁紜曞+銆佸崥澹浣嶇殑鏁欏笀綰﹀崰 70%錛屾槸涓鏀叿鏈夋闃熷眰嬈″拰鍏呮弧媧誨姏鐨勬暀甯堥槦浼嶃傚叏闄㈢幇鏈夊叏鏃ュ埗鏈鐢?819 浜猴紝紜曞+鐮旂┒鐢?176
浜猴紝宸插艦鎴愬灞傞潰銆佸娓犻亾鐨勫姙瀛﹁妯°傜幇鏈夋暀甯堢惔鎴垮拰瀛︾敓鐞存埧鍚勪竴鏍嬶紝鐞存埧鎬繪暟杈?245 闂?鎷ユ湁涔濆昂鏂藉潶濞佷笁瑙掗挗鐞?2 鍙幫紝娉㈠+欏垮ぇ涓夎閽㈢惔 2 鍙幫紝KAWAI
涓夎閽㈢惔 18 鍙幫紝YAMAHA銆並AWAI銆侀矋寰鋒俯銆佺彔姹熺瓑閽㈢惔 250 鍙?;楂樻爣鍑嗛煶涔愬巺浣跨敤闈㈢Н杈?3000 澶氬鉤鏂圭背錛岃兘瀹圭撼瑙備紬 700
浣欎漢;鏁欏瑙傛懇鍘呰兘瀹圭撼瑙備紬 180 浣欎漢;8 闂撮珮瑙勬牸鐨勮垶韞堟帓緇冨巺;2 闂村悎鍞辨寚鎸ュ;12 闂村濯掍綋璇懼;2 闂存暟鐮侀挗鐞磋瀹ゃ? 闂寸數瀛愮惔璇懼;3
闂磋綆楁満鏈烘埧絳夈傛澶栵紝榪樿鏈夐珮閰嶇疆鐨勭數鑴戦煶涔愬埗浣滃鍜屽綍闊蟲鍚勪竴闂淬傞煶涔愬闄㈡嫢鏈夋暀瀛﹂潰縐?1.9
涓囧鉤鏂圭背錛屾暀瀛︾幆澧冧紭緹庛佹暀瀛﹁鏂戒竴嫻併佸笀璧勯槦浼嶉泟鍘氥傜洰鍓嶅凡鏄箍涓滀箖鑷沖崕鍗楀湴鍖哄悓綾婚櫌鏍′腑瑙勬ā澶с佸眰嬈¢珮銆佸0瑾夊ソ鐨勯煶涔愪漢鎵嶅煿鍏誨熀鍦般?
浜屻佹嫑鐢熻鍒掑拰鑰冭瘯鍔炴硶
(涓)鎷涚敓璁″垝闈㈠悜鍏ㄥ浗鎷涚敓(鏂囧彶綾?錛岄櫎騫夸笢鐪佽仈鑰冨錛屾牎鑰冩牴鎹悇鐪佽冪敓涓撲笟鏈鑰冭瘯鎴愮嘩紜畾鍚勭渷鎷涚敓鍚嶉錛屽叿浣撴嫑鐢熷悕棰濇渶緇堜互鍚勭渷鎷涚敓鍔炲叕甯冧負鍑嗐備笓涓氭湳縐戞牎鑰冨悎鏍艱瘉鍘熷垯涓婃寜鎷涚敓璁″垝鐨?
1錛? 鍒掑畾銆?
(浜?鎶ヨ冨姙娉?
闊充箰瀛?甯堣寖)涓撲笟騫夸笢鐪?60
鍚嶆嫑鐢熻鍒掔殑鏈鎴愮嘩璁ゅ彲騫夸笢鐪侀煶涔愭湳縐戣仈鑰冩垚緇┿傚叾瀹冩嫑鐢熻鍒掔殑鏈鎴愮嘩鍙鍙垜鏍℃牎鑰冩湳縐戞垚緇╋紝浣嗚冪敓蹇呴』絎﹀悎鎵鍦ㄧ渷浠界殑鑹烘湳綾繪嫑鐢熻冭瘯鐨勬湁鍏寵姹?濡傝鐪佺粺鑰冿紝鑰冪敓欏誨弬鍔犵粺鑰冨悎鏍?錛屾枃鍖栬冭瘯鎸夎冪敓鎵鍦ㄧ渷(甯傘佽嚜娌誨尯)鐨勮姹傚弬鍔犫滃叏鍥芥櫘閫氶珮鏍$粺涓鎷涚敓鑰冭瘯鈥濓紝鎶ヨ冩潯浠舵寜鏁欒偛閮ㄥ拰璇ョ渷鐨勬湁鍏寵瀹氭墽琛屻?
1銆佸垵璇曞畨鎺掕〃
鍒濊瘯鎶ュ悕鍜岃冭瘯鐨勬椂闂淬佸湴鐐?
鑰冪敓鍙互閫夋嫨涓婅堪鑰冪偣鍙傚姞鍒濊瘯錛屽叿浣撹姹傝瑙佷笂琛紝鍦ㄥ箍涓滆冪偣鍙傚姞鍒濊瘯鐨勮冪敓璇蜂簬 2 鏈?17 鏃?2 鏈?24 鏃ユ湡闂寸櫥闄嗘垜鏍℃嫑鐢熺綉
http://zsb.scnu.edu.cn
鎶ュ悕錛屽湪綰跨即璐瑰悗錛屾墦鍗板噯鑰冭瘉銆傚湪娌沖崡銆佹箹鍗椼佸洓宸濄佺敇鑲冭冪偣榪涜鍒濊瘯鐨勮冪敓璇風洿鎺ュ埌鑰冪偣鎶ュ悕鑰冭瘯錛屼互涓婂洓涓冪偣鍒濊瘯鍏ュ洿鐨勮冪敓璇蜂簬 2017 騫?2 鏈?27 鏃?3
鏈?1 鏃ョ櫥闄嗘垜鏍℃嫑鐢熺綉 http://zsb.scnu.edu.cn 濉姤澶嶈瘯鏇茬洰騫舵墦鍗板璇曞噯鑰冭瘉銆?
2銆佸璇曞畨鎺掕〃
澶嶈瘯鏃墮棿銆佸湴鐐?
娉細鑰冪敓鍒濊瘯鍚堟牸鍚庡嚟鈥滃璇曞叆鍥撮氱煡涔︹濆埌鎴戞牎榪涜緇熶竴澶嶈瘯錛屾墍鏈夎繘鍏ュ璇曠殑鑰冪敓欏誨弬鍔犻煶涔愬熀紜鑰冭瘯銆?
3銆佹姤鍚嶅姙娉曘佹敹璐規爣鍑?
鍦ㄦ渤鍗椼佹箹鍗椼佸洓宸濄佺敇鑲冭冪偣榪涜鍒濊瘯鐨勮冪敓璇峰嚟璇ョ渷鏅氶珮鏍¤壓鏈被涓撲笟鑰冭瘯鎶ヨ冭瘉鍙婅韓浠借瘉鍒板悇鑰冪偣鎶ュ悕錛屾姤鍚嶆椂欏諱氦榪戞湡姝i潰鍏嶅啝涓瀵哥浉鐗?2 寮犮?
鍦ㄦ湰鏍¤冪偣鍙傚姞鍒濊瘯鐨勮冪敓璇蜂簬 2 鏈?17 鏃?2 鏈?24 鏃ユ湡闂寸櫥闄嗘垜鏍℃嫑鐢熺綉 http://zsb.scnu.edu.cn 榪涜緗戜笂鎶ュ悕銆佷笂浼?
168*240 鍍忕礌鐨勮冪敓姝i潰鍏嶅啝鐓х墖銆佺即璐瑰茍鎵撳嵃鍑嗚冭瘉錛屽茍浜?2 鏈?27 鏃ヤ笂緗戞煡鐪嬪垵璇曞叿浣撳畨鎺掞紝
鎶ュ悕鑰冨姟璐癸細鎸夊箍涓滅渷綺や環鍑絒2010]79 鍙鋒枃浠惰瀹氾紝鐪佸鑰冪偣鍒濊瘯璐?235 鍏?姣忕敓錛屽箍涓滆冪偣鍒濊瘯璐?200 鍏?姣忕敓銆?
涓夈佽冭瘯鍐呭
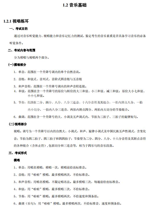
鑰冭瘯鍐呭鎸夈婂崕鍗楀笀鑼冨ぇ瀛?2017
騫撮煶涔愪笌鑸炶箞瀛︽湰縐戣冭瘯澶х翰銆嬭姹傝繘琛?璇ュぇ綰插強鑰冭瘯鏇茬洰鍙湪鍗庡崡甯堣寖澶у鎷涚敓緗戜笅杞斤紝緗戝潃錛歨ttp://zsb.scnu.edu.cn)銆傝冪敓欏誨湪鑰冭瘯鏇茬洰瑙勫畾鐨勮寖鍥村唴閫夊彇鑰冭瘯鏇茬洰錛屽垵璇曞師鍒欎笂鍦ㄨ冭瘯澶х翰鍐呴夊彇鏇茬洰;澶嶈瘯蹇呴』鍦ㄨ冭瘯澶х翰鍐呴夊彇鏇茬洰錛屽惁鍒欙紝姣忎竴棣栨墸闄よ欏規垚緇?
15 鍒嗐傝冪敓鍒濄佸璇曠殑澶囪冩洸鐩繀欏誨湪鎶ュ悕鏃惰繘鍏ュ崕鍗楀笀鑼冨ぇ瀛︽嫑鐢熺綉濉啓銆?
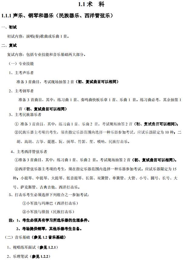
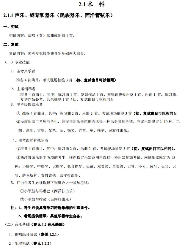
(涓)闊充箰瀛?甯堣寖)
1銆佸垵璇?
鍒濊瘯鍐呭錛氭紨鍞?濂?姝屾洸鎴栦箰鏇?1 棣栥?
2銆佸璇?
(1)澶嶈瘯鍐呭錛氬寘鎷笓涓氭妧鑳藉拰闊充箰鍩虹涓ゅぇ閮ㄥ垎銆?
鈶犱笓涓氭妧鑳?
A銆佷富鑰冨0涔愯咃細鍑嗗 3 棣栨洸鐩紝鑰冭瘯鐜板満鎶界 2 棣?鍒濄佸璇曟洸鐩彲浠ョ浉鍚?;
B銆佷富鑰冮挗鐞磋咃細鍑嗗 3 棣栨洸鐩紝鍏朵腑錛氱粌涔犳洸 1 棣栥佸楦f洸蹇澘涔愮珷 1 棣栥佷箰鏇?1 棣栥傜粌涔犳洸蹇呰冿紝鍏朵綑鎶界 1
棣?鍒濄佸璇曟洸鐩彲浠ョ浉鍚?;
C銆佷富鑰冩皯鏃忓櫒涔愯咃細鍑嗗 3 棣栨洸鐩紝鍏朵腑錛氱粌涔犳洸 1 棣栥佷箰鏇?2 棣栥傝冭瘯鐜板満鎶界 2 棣?鍒濄佸璇曟洸鐩彲浠ョ浉鍚?;
D銆佷富鑰冭タ媧嬬寮︿箰鑰咃細鍑嗗 3 棣栨洸鐩紝鍏朵腑錛氱粌涔犳洸 1 棣栥佷箰鏇?2 棣栥傝冭瘯鐜板満鎶界 2 棣?鍒濄佸璇曟洸鐩彲浠ョ浉鍚?銆?
鈶¢煶涔愬熀紜
A 銆佷箰鐞嗙瑪璇? B銆佽鍞辯粌鑰抽潰璇曘?
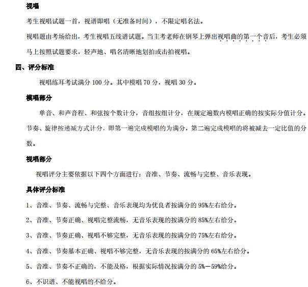
(2)鎴愮嘩璁$畻鏂瑰紡錛?
鈶犳垚緇╂瘮渚嬶細涓撲笟鎶鑳藉崰 80%;闊充箰鍩虹鍗?20%(鍏朵腑瑙嗗敱緇冭?10%銆佷箰鐞?10%)銆?
鈶¤瘎鍒嗘爣鍑嗭細涓撲笟鎶鑳藉拰闊充箰鍩虹鍧囨寜鐧懼垎鍒惰瘎鍒嗐?
鈶㈣瘎鍒嗙粏鍒欙細(鍙傝鑰冭瘯澶х翰)
(浜?闊充箰琛ㄦ紨(闈炲笀鑼?
1銆佸垵璇曞垵璇曞唴瀹癸細闊充箰琛ㄦ紨綾昏冪敓錛氭紨鍞?濂?姝屾洸鎴栦箰鏇?1 棣?鐞嗚浣滄洸綾昏冪敓錛氭彁浜よ嚜鍒涗綔鍝?3 棣?欏誨甫閽㈢惔浼村澹頒箰浣滃搧 2 棣栥侀挗鐞翠綔鍝?1
棣?銆佸弬鍔犲垵璇曠殑闈㈣瘯銆?
2銆佸璇?1)澶嶈瘯鍐呭錛?
鈪?闊充箰琛ㄦ紨綾昏冪敓錛氶』鑰冧笓涓氭妧鑳藉拰闊充箰鍩虹涓ゅぇ閮ㄥ垎銆?鈶犱笓涓氭妧鑳?A銆佷富鑰冨0涔愯咃細鍑嗗 4 棣栨洸鐩紝鑰冭瘯鐜板満鎶界 3 棣?鍒濄佸璇曟洸鐩彲浠ョ浉鍚?;
B銆佷富鑰冮挗鐞磋咃細鍑嗗 4 棣栨洸鐩紝鍏朵腑錛氱粌涔犳洸 1 棣栥佸璋冧綔鍝?1 棣栥佸楦f洸蹇澘涔愮珷 1 棣栥佷箰鏇?1 棣栥傜粌涔犳洸銆佸璋冧綔鍝佸繀鑰冿紝鍏朵綑鎶界 1
棣?鍒濄佸璇曟洸鐩彲浠ョ浉鍚?; C銆佷富鑰冩皯鏃忓櫒涔愯咃細鍑嗗 4 棣栨洸鐩紝鍏朵腑錛氱粌涔犳洸 2 棣栥佷箰鏇?2 棣栥傝冭瘯鐜板満鎶界 3 棣?鍒濄佸璇曟洸鐩彲浠ョ浉鍚?;
D銆佷富鑰冭タ媧嬬寮︿箰鑰咃細鍑嗗 4 棣栨洸鐩紝鍏朵腑錛氱粌涔犳洸 2 棣栥佷箰鏇?2 棣栥傝冭瘯鐜板満鎶界 3 棣?鍒濄佸璇曟洸鐩彲浠ョ浉鍚?銆?鈶¢煶涔愬熀紜A銆佷箰鐞嗙瑪璇?
B銆佽鍞辯粌鑰抽潰璇?
鈪?鐞嗚浣滄洸綾昏冪敓 鈶犵瑪璇旳銆佷箰鐞?B銆佸拰澹?C銆佷綔鏇?鈶¢潰璇旳銆佽鍞辯粌鑰?
B銆佺敤閽㈢惔鎴栧叾瀹冧箰鍣ㄦ紨濂忎箰鏇層佹紨鍞辨皯姝?鎴栨垙鏇層佹洸鑹?銆佸嵆鍏翠綔鏇茬瓑銆?2)鎴愮嘩璁$畻鏂瑰紡錛?鈶犳垚緇╂瘮渚嬶細A銆侀煶涔愯〃婕旂被錛氫笓涓氭妧鑳藉崰 85%錛岄煶涔愬熀紜鍗?
15%(鍏朵腑瑙嗗敱緇冭?10%銆佷箰鐞?5%)銆侭銆佺悊璁轟綔鏇茬被錛氫綔鏇插崰 50%錛屽拰澹板崰 20%錛岀患鍚堥潰璇曞崰 15%錛岄煶涔愬熀紜鍗?15%(鍏朵腑瑙嗗敱緇冭?10%銆佷箰鐞?
5%)銆?鈶¤瘎鍒嗘爣鍑嗭細涓撲笟鎶鑳藉拰闊充箰鍩虹鍧囨寜鐧懼垎鍒惰瘎鍒嗐?鈶㈣瘎鍒嗙粏鍒欙細(鍙傝鑰冭瘯澶х翰)
娉細鐞嗚浣滄洸綾昏冪敓鍒濄佸璇曞弬鍔犲箍宸炶冪偣鐨勮冭瘯銆?
(涓?鑸炶箞瀛?甯堣寖)
1銆佸垵璇?
鍒濊瘯鍐呭錛?鈶犲熀鏈姛嫻嬭瘯(闇絀胯¥琚溿佺粌鍔熻。銆侀瀷) 鈶¤嚜閫夊墽鐩墖孌?鏃墮暱涓嶅皯浜?2 鍒嗛挓涓斾笉瓚呰繃 3
鍒嗛挓錛屽彜鍏歌垶銆佹皯闂磋垶銆佽姯钑捐垶銆佺幇浠h垶鍜屽綋浠h垶鍧囧彲錛岄渶絀挎紨鍑烘湇) 鈶㈤煶涔愯兘鍔涘睍紺?澹頒箰鎴栧櫒涔愪換閫変竴欏?銆?
2銆佸璇?
(1)澶嶈瘯鍐呭錛氬寘鎷笓涓氭妧鑳藉拰闊充箰鑸炶箞鍩烘湰甯歌瘑涓ゅぇ閮ㄥ垎銆?鈶犱笓涓氭妧鑳?A銆佸熀鏈姛灞曠ず B銆佸嵆鍏磋垶韞?C銆佸墽鐩墖孌?鍓х洰涓嶅緱涓庡垵璇曠浉鍚?鏃墮暱涓嶅皯浜?2
鍒嗛挓涓斾笉瓚呰繃 3 鍒嗛挓錛屽彜鍏歌垶銆佹皯闂磋垶銆佽姯钑捐垶銆佺幇浠h垶鍜屽綋浠h垶鍧囧彲錛岄渶絀挎紨鍑烘湇)銆?鈶¢煶涔愯垶韞堝熀鏈父璇咥銆佷箰鐞嗗熀鏈煡璇? B銆佽垶韞堝熀鏈父璇嗐?2)鎴愮嘩璁$畻鏂瑰紡錛?
鈶犳垚緇╂瘮渚嬶細涓撲笟鎶鑳藉崰 90%;闊充箰鑸炶箞鍩烘湰甯歌瘑鍗?10%(鍏朵腑鑸炶箞鍩烘湰甯歌瘑 5%銆佷箰鐞?5%) 鈶¤瘎鍒嗘爣鍑嗭細涓撲笟鎶鑳藉拰闊充箰鑸炶箞鍩烘湰甯歌瘑鍧囨寜鐧懼垎鍒惰瘎鍒嗐?
鈶㈣瘎鍒嗙粏鍒欙細(鍙傝鑰冭瘯澶х翰)
(浜?琛ュ厖璇存槑錛?
1銆佷富鑰冨櫒涔愮被鑰冪敓鑷涔愬櫒鍜岃嚜甯︿即濂?涓昏冭垶韞堣冪敓鑷浼村鍏夌(CD 鏍煎紡)銆?
2銆佽冪敓瑕佹眰浜斿畼绔錛屼綋鎬佸寑縐幫紝絎﹀悎浠庝簨闊充箰鎴栬垶韞堢殑韜綋鏉′歡銆傝垶韞堝涓撲笟錛岀敺鐢熻韓楂樹竴鑸姹?1.70 綾充互涓婏紝濂崇敓韜珮涓鑸姹?1.60
綾充互涓娿?
鍥涖侀氳繃銆佸氨涓氬強瀛﹁垂鍜屽瀛﹂噾
(涓)閫氳繃錛? 鏈堜喚鍒掑畾涓撲笟鏈鍏ュ洿鎴愮嘩錛屽湪鎴戞牎鎷涚敓緗戜笂鍏竷錛岃冪敓鍙嚟韜喚璇佸瘑鐮佷笂緗戞煡璇笓涓氭湳縐戞垚緇┿?
鏈堝垵鎴戞牎鏍規嵁鑰冪敓鐨勪笓涓氳冭瘯鎴愮嘩鍜屾枃鍖栬冭瘯鎴愮嘩錛屽垝瀹氬悇鐪侀氳繃鍒嗘暟綰匡紝騫舵牴鎹冪敓涓婄嚎鎯呭喌錛岃皟鏁村悇鐪佹嫑鐢熻鍒掞紝鎷╀紭閫氳繃銆傞氳繃鍘熷垯錛氳冪敓鏂囧寲涓婄嚎錛屼笓涓氭垚緇╁叆鍥達紝鏍規嵁鍚勪笓涓氭嫑鐢熻鍒掑垎鏂瑰悜鎸夋牎鑰冩湳縐戞垚緇╁悕嬈′粠楂樺埌浣庨氳繃錛屾牎鑰冩湳縐戝悕嬈$浉鍚岀殑鎸夋枃鍖栨垚緇╀粠楂樺埌浣庣‘瀹氥?
(浜?灝變笟錛氭寜鍥藉澶у姣曚笟鐢熸湁鍏沖氨涓氭斂絳栵紝瀛︾敓姣曚笟鍚庡彲鍦ㄥ箍涓滅渷灝變笟錛屼篃鍙繑鍥炴瘯涓氱敓鎵鍦ㄧ渷(甯傘佽嚜娌誨尯)鎴栧叾瀹冨湴鍖哄氨涓氥?
(涓?瀛﹁垂銆佷綇瀹胯垂鍜屽瀛﹂噾
1銆佸璐癸細闊充箰瀛︿笓涓?10000 鍏?騫?闊充箰琛ㄦ紨涓撲笟 10000 鍏?騫?鑸炶箞瀛︿笓涓?10000 鍏?騫?浣忓璐?1500 鍏?騫?娉細鑻?2017
騫村箍涓滅渷鏀垮簻鏈夋柊鏀惰垂鏍囧噯錛屽垯鎸夋柊鏍囧噯鎵ц銆?
2銆佸瀛﹂噾錛氫紭縐瀛︾敓濂栧閲戝垎涓夌瓑錛屾瘡騫磋瘎閫変竴嬈★紝鑾峰闈負 25%錛屽瀛﹂噾鍒嗗埆涓?6000 鍏冦?000 鍏冦?000 鍏?鍥藉濂栧姪瀛﹂噾錛?000
鍏冦?000 鍏冦?000 鍏?紺句細璧勫姪鍔╁閲戝欏?鍒涙柊濂栧垎鍥涚瓑錛屾瘡騫磋瘎閫変竴嬈★紝涓嶅彈鍚嶉闄愬埗錛屽閲戜負錛?000 鍏冦?500 鍏冦?00 鍏冦?00
鍏冦?
浜斻佸叾浠?/strong>
1.濡傛暀鑲查儴鎴栧箍涓滅渷 2017 騫村叧浜庨煶涔愮被鏍¤冪殑鏀跨瓥鏈夋墍璋冩暣錛屽垯鎸夋柊鐨勬斂絳栨墽琛屻傛湰鎷涚敓綆绔犵敱鍗庡崡甯堣寖澶у鎷涚敓鑰冭瘯澶勮礋璐hВ閲娿?
2.鎷涚敓鍜ㄨ鐢佃瘽錛?
鎷涚敓鑰冭瘯澶勶細020鈥?5211098 浼犵湡錛?20鈥?5213484 緗戝潃錛歨ttp://zkc.scnu.edu.cn
闊充箰瀛﹂櫌錛?20-39310035
3.鎷涚敓鐩戠潱鍔炲叕瀹ょ數璇濓細鐩戠潱鐢佃瘽錛?020)85211016 浼犵湡錛?020)85211015 鐢靛瓙閭錛歨s801@scnu.edu.cn
嬈㈣繋鍜ㄨ錛屾榪庢姤鑰?
鍗庡崡甯堣寖澶у鎷涚敓鑰冭瘯澶?
浜?O 涓涓冨勾涓鏈?
闊充箰瀛﹁冭瘯澶х翰
(涓)闊充箰瀛?甯堣寖)涓撲笟
1銆佽冭瘯鎬ц川鍜岀洰鐨?
鍗庡崡甯堣寖澶у闊充箰瀛?甯堣寖)涓撲笟鏈鑰冭瘯澶х翰錛屾槸闈㈠悜鎶ヨ冨崕鍗楀笀鑼冨ぇ瀛﹁涓撲笟鐨勮冪敓榪涜鐨勪笓涓氬熀紜鎶鑳芥祴璇曪紝鏄垜鏍℃櫘閫氶珮鑰冪殑緇勬垚閮ㄥ垎銆備富瑕佽冩牳鍜屾祴璇曡冪敓鐨勯煶涔愮悊璁哄熀紜錛岄煶涔愬惉瑙夎兘鍔涳紝璇嗚氨鑳藉姏錛屾紨鍞辨垨婕斿鑳藉姏鍙婅〃鐜拌兘鍔涳紝鍡撻煶鏉′歡鎴栧櫒涔愭紨濂忕殑鐢熺悊鏉′歡銆傞夋嫈鍑哄叿鏈夐煶涔愪笓涓氬涔犳綔鑳姐佹瘯涓氬悗鑳藉浠庝簨闊充箰鏁欒偛宸ヤ綔鐨勫悎鏍煎鐢熴?
2銆佽冭瘯褰㈠紡
鈶犲垵璇曠殑鑰冭瘯褰㈠紡涓洪潰璇曪細鑰冩牳涓撲笟鎶鑳姐?
鈶″璇曠殑鑰冭瘯褰㈠紡鍒嗙瑪璇曞拰闈㈣瘯錛氱瑪璇曡冩牳涔愮悊;闈㈣瘯鑰冩牳涓撲笟鎶鑳藉拰瑙嗗敱緇冭熾?
3銆佽冭瘯鎴愮嘩
鈶犳垚緇╂瘮渚嬶細涓撲笟鎶鑳藉崰 80%錛岄煶涔愬熀紜鍗?20%(鍏朵腑瑙嗗敱緇冭?10%銆佷箰鐞?10%)銆?
鈶′笓涓氭妧鑳藉拰闊充箰鍩虹鎸夌櫨鍒嗗埗璇勫垎銆?
鈶㈣瘎鍒嗙粏鍒欙細(鍙傝闄勫綍)




